Suppr超能文献

单细胞测序数据与 GWAS 汇总统计数据的整合揭示了 CD16+单核细胞和记忆 CD8+T 细胞参与严重 COVID-19。

Integrating single-cell sequencing data with GWAS summary statistics reveals CD16+monocytes and memory CD8+T cells involved in severe COVID-19.

机构信息

Institute of Biomedical Big Data, School of Ophthalmology & Optometry and Eye Hospital, School of Biomedical Engineering, Wenzhou Medical University, Wenzhou, 325027, China.

State Key Laboratory for Diagnosis and Treatment of Infectious Diseases, the First Affiliated Hospital, Collaborative Innovation Center for Diagnosis and Treatment of Infectious Diseases, Zhejiang University School of Medicine, Zhejiang, 310003, Hangzhou, China.

出版信息

Genome Med. 2022 Feb 17;14(1):16. doi: 10.1186/s13073-022-01021-1.

Abstract

BACKGROUND

Understanding the host genetic architecture and viral immunity contributes to the development of effective vaccines and therapeutics for controlling the COVID-19 pandemic. Alterations of immune responses in peripheral blood mononuclear cells play a crucial role in the detrimental progression of COVID-19. However, the effects of host genetic factors on immune responses for severe COVID-19 remain largely unknown.

METHODS

We constructed a computational framework to characterize the host genetics that influence immune cell subpopulations for severe COVID-19 by integrating GWAS summary statistics (N = 969,689 samples) with four independent scRNA-seq datasets containing healthy controls and patients with mild, moderate, and severe symptom (N = 606,534 cells). We collected 10 predefined gene sets including inflammatory and cytokine genes to calculate cell state score for evaluating the immunological features of individual immune cells.

RESULTS

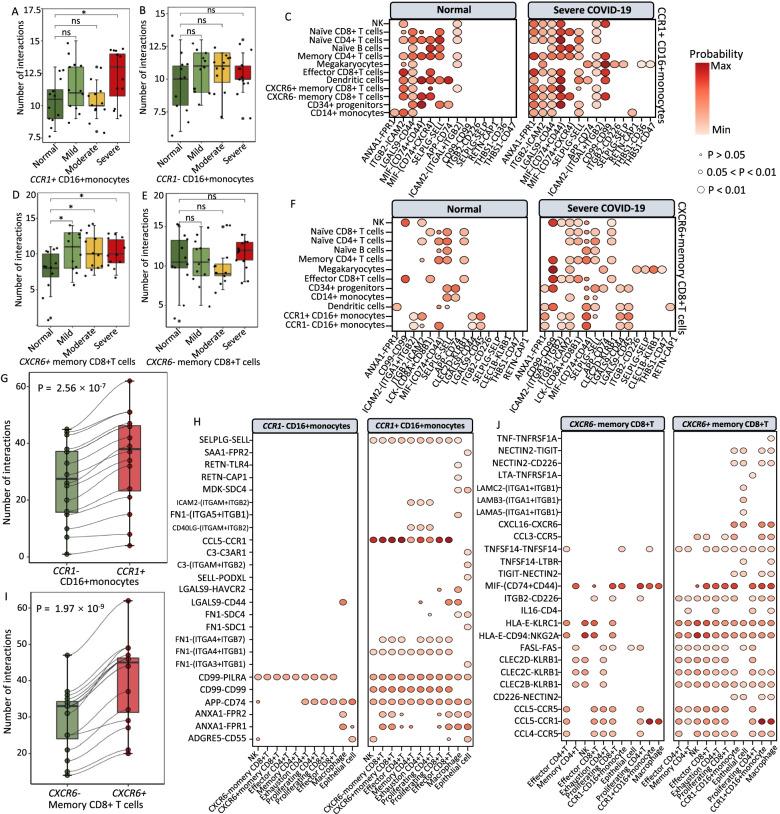
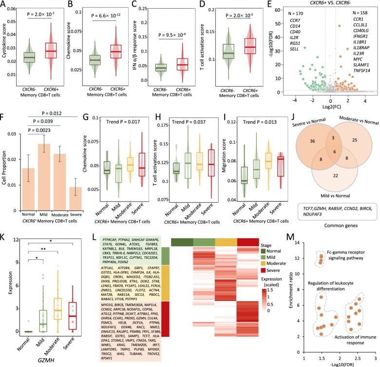
We found that 34 risk genes were significantly associated with severe COVID-19, and the number of highly expressed genes increased with the severity of COVID-19. Three cell subtypes that are CD16+monocytes, megakaryocytes, and memory CD8+T cells were significantly enriched by COVID-19-related genetic association signals. Notably, three causal risk genes of CCR1, CXCR6, and ABO were highly expressed in these three cell types, respectively. CCR1CD16+monocytes and ABO megakaryocytes with significantly up-regulated genes, including S100A12, S100A8, S100A9, and IFITM1, confer higher risk to the dysregulated immune response among severe patients. CXCR6 memory CD8+ T cells exhibit a notable polyfunctionality including elevation of proliferation, migration, and chemotaxis. Moreover, we observed an increase in cell-cell interactions of both CCR1 CD16+monocytes and CXCR6 memory CD8+T cells in severe patients compared to normal controls among both PBMCs and lung tissues. The enhanced interactions of CXCR6 memory CD8+T cells with epithelial cells facilitate the recruitment of this specific population of T cells to airways, promoting CD8+T cell-mediated immunity against COVID-19 infection.

CONCLUSIONS

We uncover a major genetics-modulated immunological shift between mild and severe infection, including an elevated expression of genetics-risk genes, increase in inflammatory cytokines, and of functional immune cell subsets aggravating disease severity, which provides novel insights into parsing the host genetic determinants that influence peripheral immune cells in severe COVID-19.

摘要

背景

了解宿主遗传结构和病毒免疫有助于开发控制 COVID-19 大流行的有效疫苗和疗法。外周血单核细胞免疫反应的改变在 COVID-19 的不良进展中起着至关重要的作用。然而,宿主遗传因素对严重 COVID-19 免疫反应的影响在很大程度上仍然未知。

方法

我们构建了一个计算框架,通过整合 GWAS 汇总统计数据(N = 969689 个样本)与包含健康对照和轻症、中度和重度症状患者的四个独立 scRNA-seq 数据集(N = 606534 个细胞),来描述影响严重 COVID-19 免疫细胞亚群的宿主遗传因素。我们收集了 10 个预先定义的基因集,包括炎症和细胞因子基因,以计算细胞状态评分,评估个体免疫细胞的免疫特征。

结果

我们发现 34 个风险基因与严重 COVID-19 显著相关,并且随着 COVID-19 严重程度的增加,高表达基因的数量增加。与 COVID-19 相关的遗传关联信号显著富集了三种细胞亚型,即 CD16+单核细胞、巨核细胞和记忆 CD8+T 细胞。值得注意的是,CCR1、CXCR6 和 ABO 这三个因果风险基因在这三种细胞类型中均高表达。CCR1+CD16+单核细胞和 ABO 巨核细胞的基因表达显著上调,包括 S100A12、S100A8、S100A9 和 IFITM1,这增加了严重患者免疫反应失调的风险。CXCR6 记忆 CD8+T 细胞表现出明显的多功能性,包括增殖、迁移和趋化性的增加。此外,我们观察到与正常对照相比,严重患者外周血单核细胞和肺组织中 CCR1+CD16+单核细胞和 CXCR6 记忆 CD8+T 细胞的细胞间相互作用增加。CXCR6 记忆 CD8+T 细胞与上皮细胞的增强相互作用促进了该特定 T 细胞群向气道的募集,促进了针对 COVID-19 感染的 CD8+T 细胞介导的免疫。

结论

我们揭示了轻度和重度感染之间主要的遗传调控免疫变化,包括遗传风险基因表达增加、炎症细胞因子增加以及功能免疫细胞亚群增加,从而加重疾病严重程度,为解析影响严重 COVID-19 外周免疫细胞的宿主遗传决定因素提供了新的见解。

https://cdn.ncbi.nlm.nih.gov/pmc/blobs/289a/8851814/5657b734f797/13073_2022_1021_Fig1_HTML.jpg

文献AI研究员

20分钟写一篇综述,助力文献阅读效率提升50倍。

立即体验

用中文搜PubMed

大模型驱动的PubMed中文搜索引擎

马上搜索

文档翻译

学术文献翻译模型,支持多种主流文档格式。

立即体验