Suppr超能文献

双向正反馈通路在分子靶向治疗介导的间变性甲状腺癌细胞焦亡中的核心作用。

The central role of a two-way positive feedback pathway in molecular targeted therapies-mediated pyroptosis in anaplastic thyroid cancer.

机构信息

Department of General Surgery, Ruijin Hospital, Shanghai Jiao Tong University School of Medicine, Shanghai, China.

Department of General Surgery, Ruijin Hospital Gubei Campus, Shanghai Jiao Tong University School of Medicine, Shanghai, China.

出版信息

Clin Transl Med. 2022 Feb;12(2):e727. doi: 10.1002/ctm2.727.

Abstract

BACKGROUND

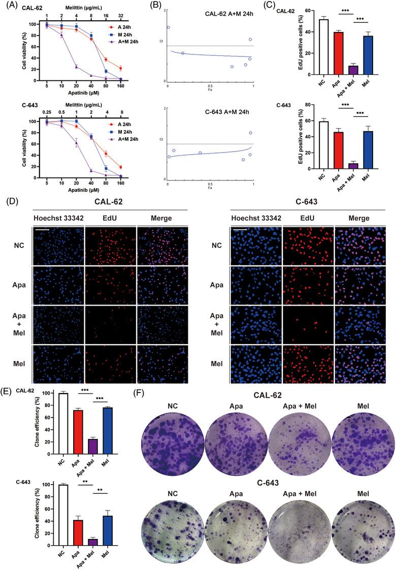
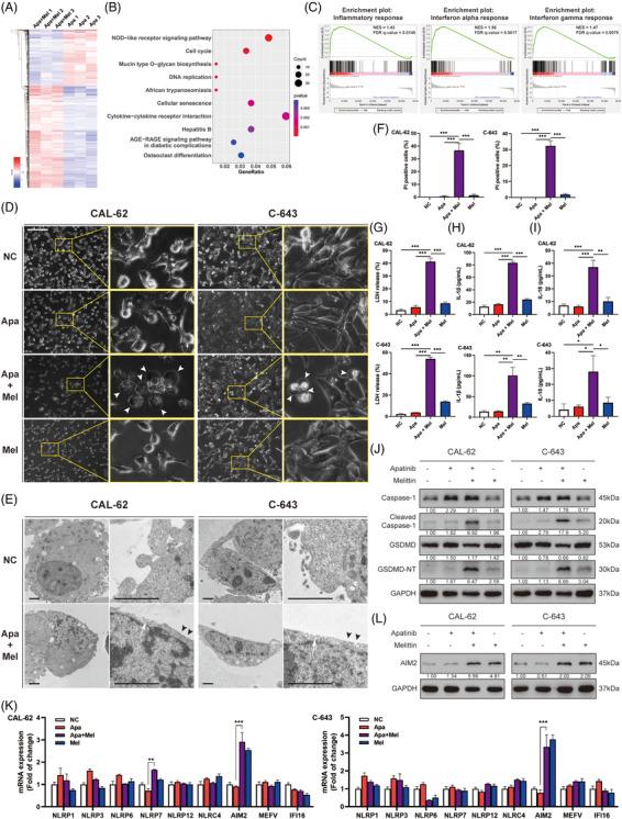
Anaplastic thyroid carcinoma (ATC) is one of the most aggressive tumours. We previously confirmed that apatinib has potential therapeutic effects on ATC via regulated cell death (RCD). As a newly identified RCD, pyroptosis demonstrates direct antitumour activity different from apoptosis or autophagy. Therefore, the clinical significance, regulatory role and underlying mechanisms of pyroptosis in ATC were focused on in this study.

METHODS

In a phase II trial, patients with anaplastic or poorly differentiated thyroid carcinoma received apatinib 500 mg once daily. Multiple assays were implemented to evaluate the antitumour efficacy of apatinib and/or melittin in vitro and in vivo. High-throughput sequencing was applied to analyse differential mRNAs expression in ATC cells treated by apatinib with or without melittin. In situ Hoechst 33342/PI double-staining, LDH release assay and enzyme-linked immunosorbent assay (ELISA) were employed to determine pyroptosis. In mechanism exploration, quantitative RT-PCR, Western blotting and si-RNA knocking down were executed.

RESULTS

Seventeen patients were evaluable. Apatinib showed a promising therapeutic effect by a disease control rate (DCR) of 88.2%; however, treatment was terminated in 23.5% of patients due to intolerable toxicity. To reduce adverse events, a pyroptosis-mediated synergistic antitumour effect of apatinib and melittin was identified in treatment of ATC in vitro and in vivo. The caspase-1-gasdermin D (GSDMD) axis-mediated pyroptosis was the key to extra antitumour effect of the combination of apatinib and melittin. Moreover, caspase-3-gasdermin E (GSDME) pyroptosis pathway also functioned importantly in addition to caspase-1-GSDMD pathway. Evidenced by in vitro and in vivo study, a two-way positive feedback interaction was innovatively confirmed between caspase-1-GSDMD and caspase-3-GSDME axes.

CONCLUSIONS

Through pyroptosis mediated by caspase-1-GSDMD and caspase-3-GSDME axes synchronically, low-dosage apatinib and melittin could synergistically achieve a comparable therapeutic potential with reduced AEs. More importantly, a two-way positive feedback interaction is innovatively proposed between these two axes, which provide a new prospect of targeted therapy.

摘要

背景

间变性甲状腺癌(ATC)是最具侵袭性的肿瘤之一。我们之前证实,阿帕替尼通过调控细胞死亡(RCD)对 ATC 具有潜在的治疗作用。作为一种新发现的 RCD,细胞焦亡表现出与细胞凋亡或自噬不同的直接抗肿瘤活性。因此,本研究重点关注细胞焦亡在 ATC 中的临床意义、调控作用及其潜在机制。

方法

在一项 II 期临床试验中,接受阿帕替尼 500mg 每日一次治疗的患者患有间变性或低分化甲状腺癌。进行多项检测以评估阿帕替尼和/或蜂毒素在体外和体内的抗肿瘤疗效。高通量测序用于分析阿帕替尼联合或不联合蜂毒素处理的 ATC 细胞中差异 mRNA 的表达。原位 Hoechst 33342/PI 双重染色、LDH 释放检测和酶联免疫吸附试验(ELISA)用于确定细胞焦亡。在机制探索中,进行定量 RT-PCR、Western blot 和 si-RNA 敲低。

结果

17 例患者可评估。阿帕替尼的疾病控制率(DCR)为 88.2%,显示出有希望的治疗效果;然而,由于无法耐受毒性,有 23.5%的患者停止了治疗。为了减少不良反应,在体外和体内研究中发现,阿帕替尼与蜂毒素的协同抗肿瘤作用与细胞焦亡有关。半胱氨酸天冬氨酸蛋白酶-1(caspase-1)-Gasdermin D(GSDMD)轴介导的细胞焦亡是阿帕替尼联合蜂毒素增效作用的关键。此外,半胱氨酸天冬氨酸蛋白酶-3(caspase-3)-Gasdermin E(GSDME)细胞焦亡途径也在除 caspase-1-GSDMD 途径之外发挥重要作用。通过体外和体内研究证实,caspase-1-GSDMD 和 caspase-3-GSDME 轴之间存在双向正反馈相互作用。

结论

通过 caspase-1-GSDMD 和 caspase-3-GSDME 轴介导的细胞焦亡,低剂量的阿帕替尼和蜂毒素可以协同作用,达到减少不良反应的情况下相当的治疗效果。更重要的是,这两个轴之间提出了一种双向正反馈相互作用,为靶向治疗提供了新的前景。

https://cdn.ncbi.nlm.nih.gov/pmc/blobs/21ac/8858618/79e1cc9a0fec/CTM2-12-e727-g003.jpg

文献AI研究员

20分钟写一篇综述,助力文献阅读效率提升50倍。

立即体验

用中文搜PubMed

大模型驱动的PubMed中文搜索引擎

马上搜索

文档翻译

学术文献翻译模型,支持多种主流文档格式。

立即体验