Suppr超能文献

环状 RNA CUL2 通过激活 MyD88 依赖的 NF-κB 信号通路诱导胰腺导管腺癌中炎症型 CAF 表型。

circCUL2 induces an inflammatory CAF phenotype in pancreatic ductal adenocarcinoma via the activation of the MyD88-dependent NF-κB signaling pathway.

机构信息

Department of Pancreas Center, Department of General Surgery, Guangdong Provincial People's Hospital, Guangdong Academy of Medical Sciences, 510080, Guangzhou, Guangdong, People's Republic of China.

The Second School of Clinical Medicine, Southern Medical University, 510515, Guangzhou, Guangdong, People's Republic of China.

出版信息

J Exp Clin Cancer Res. 2022 Feb 21;41(1):71. doi: 10.1186/s13046-021-02237-6.

Abstract

BACKGROUND

Pancreatic ductal adenocarcinoma (PDAC) is characterized by clusters of cancer cells surrounded by a dense desmoplastic stroma. However, little is known about stromal cell heterogeneity in the pancreatic tumor microenvironment.

METHODS

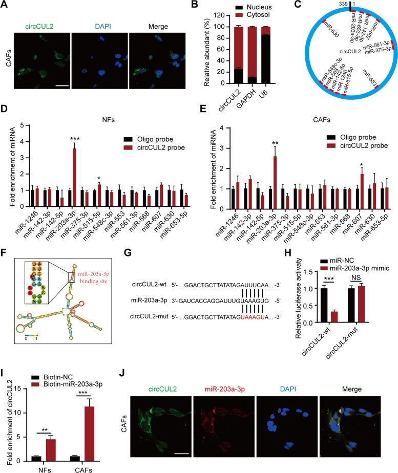
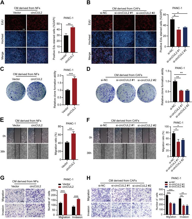
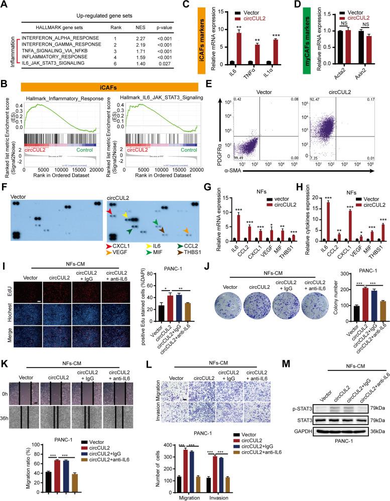
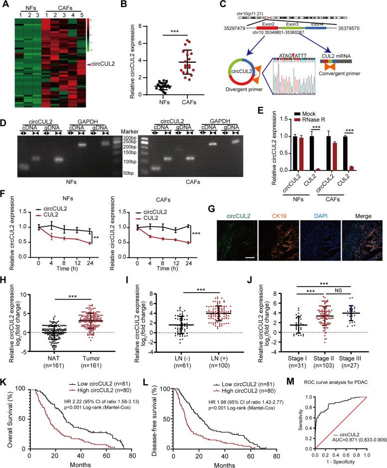
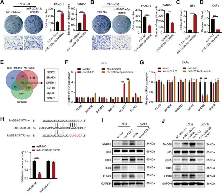
We conducted circRNA profiling in primary fibroblasts by high-throughput sequencing and detected circCUL2 levels in PDAC tissues by qRT-PCR. We subsequently investigated the effect of circCUL2 on inflammatory cancer-associated fibroblast (iCAF) activation, heterogeneity and protumor activity by ELISA, flow cytometry, colony formation and transwell assays in vitro and by xenograft models in vivo. The regulatory effect of circCUL2 on miR-203a-3p/MyD88/IL6 was examined by RNA pulldown, FISH, and luciferase reporter assays.

RESULTS

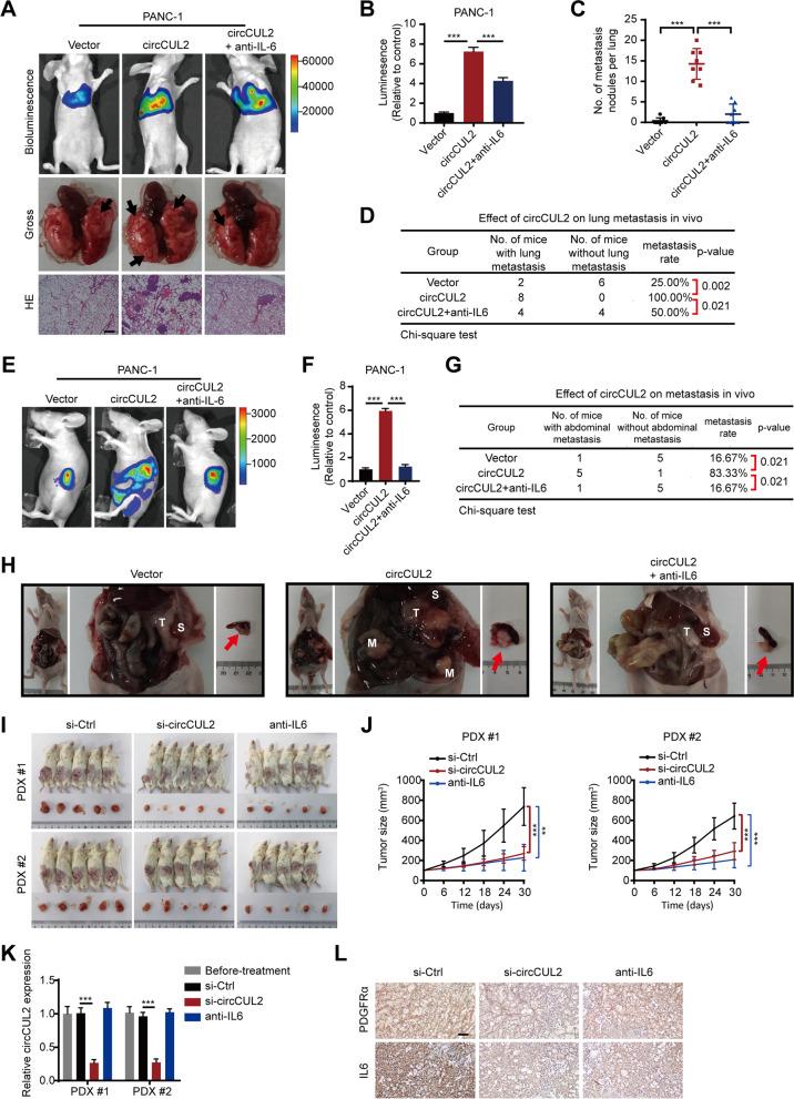
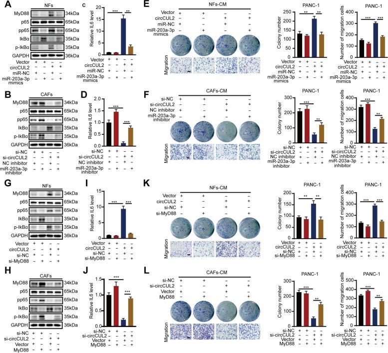
We identified that circCUL2 was specifically expressed in cancer-associated fibroblasts (CAFs) but not in cancer cells. Moreover, the enrichment of circCUL2 in tumor tissues was significantly correlated with the poor prognosis of PDAC patients. Upregulation of circCUL2 expression in normal fibroblasts (NFs) induced the iCAF phenotype, and then iCAFs promoted PDAC progression through IL6 secretion in vitro. Furthermore, circCUL2-transduced NFs promoted tumorigenesis and metastasis of PDAC cells in vivo, which was blocked by an anti-IL6 antibody. Mechanistically, circCUL2 functioned as a ceRNA and modulated the miR-203a-3p/MyD88/NF-κB/IL6 axis, thereby further activating the STAT3 signaling pathway in pancreatic cancer cells to induce PDAC progression.

CONCLUSIONS

We showed that the circCUL2/miR-203a-5p/MyD88/NF-κB/IL6 axis contributes to the induction of iCAFs and established a distinct fibroblast niche for PDAC progression, which could help the development of strategies that selectively target tumor-promoting CAFs in PDAC.

摘要

背景

胰腺导管腺癌(PDAC)的特征是癌细胞簇被致密的促结缔组织增生性基质包围。然而,关于胰腺肿瘤微环境中基质细胞异质性的了解甚少。

方法

我们通过高通量测序对原代成纤维细胞进行 circRNA 谱分析,并通过 qRT-PCR 检测 PDAC 组织中的 circCUL2 水平。随后,我们通过 ELISA、流式细胞术、集落形成和 Transwell 测定以及体内异种移植模型,研究 circCUL2 对炎症性癌症相关成纤维细胞(iCAF)激活、异质性和促肿瘤活性的影响。通过 RNA 下拉、FISH 和荧光素酶报告基因测定检测 circCUL2 对 miR-203a-3p/MyD88/IL6 的调节作用。

结果

我们发现 circCUL2 特异性表达于癌症相关成纤维细胞(CAFs)而不是癌细胞中。此外,circCUL2 在肿瘤组织中的富集与 PDAC 患者的不良预后显著相关。在正常成纤维细胞(NFs)中上调 circCUL2 的表达诱导 iCAF 表型,然后 iCAFs 通过体外分泌 IL6 促进 PDAC 的进展。此外,circCUL2 转导的 NFs 在体内促进 PDAC 细胞的致瘤性和转移,这一过程可被抗 IL6 抗体阻断。机制上,circCUL2 作为 ceRNA 发挥作用,调节 miR-203a-3p/MyD88/NF-κB/IL6 轴,进而进一步激活胰腺癌细胞中的 STAT3 信号通路,诱导 PDAC 进展。

结论

我们表明 circCUL2/miR-203a-5p/MyD88/NF-κB/IL6 轴有助于诱导 iCAFs,并为 PDAC 的进展建立了一个独特的成纤维细胞龛,这有助于开发选择性靶向 PDAC 中促肿瘤 CAFs 的策略。

https://cdn.ncbi.nlm.nih.gov/pmc/blobs/bb62/8862589/b360014201ba/13046_2021_2237_Fig1_HTML.jpg

文献AI研究员

20分钟写一篇综述,助力文献阅读效率提升50倍。

立即体验

用中文搜PubMed

大模型驱动的PubMed中文搜索引擎

马上搜索

文档翻译

学术文献翻译模型,支持多种主流文档格式。

立即体验