Suppr超能文献

检验适用于中国高血压患者家庭的中文版夫妻关系量表的心理测量学特性。

Testing the psychometric properties of a Chinese version of Dyadic Relationship Scale for families of people with hypertension in China.

机构信息

Department of Nursing, School of Medical Technology and Nursing, Shenzhen Polytechnic, Shenzhen, China.

The Nethersole School of Nursing, The Chinese University of Hong Kong, Sha Tin, Hong Kong SAR, China.

出版信息

BMC Psychol. 2022 Feb 21;10(1):34. doi: 10.1186/s40359-022-00747-2.

Abstract

BACKGROUND

Interventions for people with chronic illness have increasingly got involvement and partnership with family members in China and worldwide. The patient-family interactions in chronic illness care can greatly influence not only family dyadic relationship or collaboration in caregiving but also both patient's and caregiver's health and well-being. To date, very few instruments have been developed to measure the family dyadic relationship; and none has been found in Chinese language. This study aimed to translate the original English Dyadic Relationship Scales (DRS), including DRS-patient and DRS-caregiver, into simplified Chinese language (DRS-C) and examine their psychometric properties in Chinese people with hypertension in a rural community.

METHODS

The Brislin's model of translation was adopted for translation. Face and content validity and semantic equivalence of the translated Chinese version of the two DRS-patient and DRS-caregiver scales were examined. A sample of 132 adults with hypertension and their family caregivers were recruited to test the psychometric properties of the DRS-C scales.

RESULTS

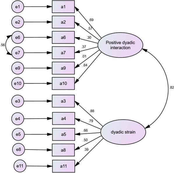
The DRS-C scales indicated very satisfactory face validity with 10 family dyads in hypertension care, content validity rated by five experts (Item CVI = 0.8-1.0; Scale CVI = 0.98) and semantic equivalence rated by 22 panel members (i.e., all items were rated as 3 = relevant or 4 = very relevant by > 18 members). A well-fitting model of DRS-C-patient was identified with χ/df = 1.47, p = 0.04, RMSEA = 0.06, GFI = 0.941, CFI = 0.961, TLI = 0.947, and SRMR = 0.019. A well-fitting model of DRS-C-caregiver was identified with χ/df = 1.340, p = 0.092, RMSEA = 0.039, GFI = 0.940, CFI = 0.975, TLI = 0.965, and SRMR = 0.014. The Chinese DRS-patient and DRS-caregiver had satisfactory internal consistency with Cronbach's α coefficients of 0.82 and 0.83, respectively, and test-retest reliabilities with intra-correlation coefficients of 0.97 and 0.96, respectively. The convergent validities of the Chinese versions of the DRS-patient and DRS-caregiver were very satisfactory with the self-efficacy subscale of Hypertension Self-Care Profile, and Zarit Burden Interview, respectively (Pearson's r = - 0.70 and 0.79; both p < 0.001). Significant differences on mean scores of the Chinese versions of the DRS-patient (t = - 8.10, p < 0.001) and the DRS-caregiver (t = - 9.15, p < 0.001), between the groups of adults with hypertension and normal blood pressure counterparts.

CONCLUSION

Both Chinese versions of the DRS-patient and DRS-caregiver have sound psychometric properties and similar factor structure to the original English version. The Chinese versions can be valid measures of family dyadic relationship among Chinese adults with hypertension.

摘要

背景

在中国和全球范围内,慢性病患者的干预措施越来越多地涉及家庭成员的参与和合作。慢性病护理中的患者-家庭互动极大地影响了家庭对患者的照护关系或协作,也影响了患者和照护者的健康和幸福。迄今为止,很少有工具被开发出来来衡量家庭对患者的关系;而且在中文中也没有发现。本研究旨在将原始的英语对偶关系量表(DRS),包括 DRS-患者和 DRS-照护者,翻译成简体中文(DRS-C),并在农村社区的高血压患者中检验其心理测量学特性。

方法

采用 Brislin 翻译模型进行翻译。翻译后的两个 DRS-患者和 DRS-照护者量表的表面效度和内容效度以及语义等效性通过 10 个家庭对高血压护理的 10 个家庭对进行了检验,由 5 名专家进行了内容效度评定(项目 CVI=0.8-1.0;量表 CVI=0.98),由 22 名小组成员进行了语义等效性评定(即所有项目均由>18 名成员评定为 3=相关或 4=非常相关)。通过 χ/df=1.47,p=0.04,RMSEA=0.06,GFI=0.941,CFI=0.961,TLI=0.947 和 SRMR=0.019,确定了 DRS-C-患者的拟合良好的模型。通过 χ/df=1.340,p=0.092,RMSEA=0.039,GFI=0.940,CFI=0.975,TLI=0.965 和 SRMR=0.014,确定了 DRS-C-照护者的拟合良好的模型。中文 DRS-患者和 DRS-照护者的内部一致性良好,Cronbach's α 系数分别为 0.82 和 0.83,重测信度的内部相关系数分别为 0.97 和 0.96。中文 DRS-患者和 DRS-照护者的效标效度非常满意,与高血压自我护理量表的自我效能分量表和 Zarit 负担量表分别呈显著负相关(Pearson's r=-0.70 和 0.79;均 p<0.001)。高血压组和血压正常组的 DRS-患者(t=-8.10,p<0.001)和 DRS-照护者(t=-9.15,p<0.001)的平均得分存在显著差异。

结论

中文版 DRS-患者和 DRS-照护者均具有良好的心理测量学特性,与原始英文版本具有相似的因子结构。中文版可作为衡量中国高血压成人家庭对患者关系的有效工具。

https://cdn.ncbi.nlm.nih.gov/pmc/blobs/1753/8862279/1705f411996e/40359_2022_747_Fig1_HTML.jpg

文献AI研究员

20分钟写一篇综述,助力文献阅读效率提升50倍。

立即体验

用中文搜PubMed

大模型驱动的PubMed中文搜索引擎

马上搜索

文档翻译

学术文献翻译模型,支持多种主流文档格式。

立即体验