Suppr超能文献

红细胞膜胆固醇减少对恶性疟原虫的戏剧性后果。

Dramatic Consequences of Reducing Erythrocyte Membrane Cholesterol on Plasmodium falciparum.

机构信息

Center for Molecular Parasitology, Institute for Molecular Medicine and Infectious Disease, Department of Microbiology and Immunology, Drexel Universitygrid.166341.7 College of Medicine, Philadelphia, Pennsylvania, USA.

Department of Biomedical Sciences, Iowa State Universitygrid.34421.30, Ames, Iowa, USA.

出版信息

Microbiol Spectr. 2022 Feb 23;10(1):e0015822. doi: 10.1128/spectrum.00158-22.

Abstract

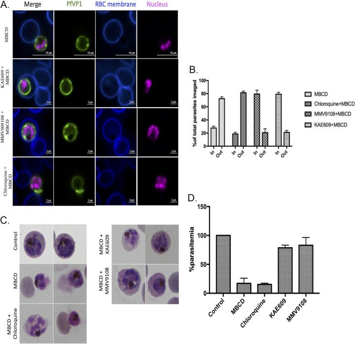
Cholesterol is the most abundant lipid in the erythrocyte. During its blood-stage development, the malaria parasite establishes an active cholesterol gradient across the various membrane systems within the infected erythrocyte. Interestingly, some antimalarial compounds have recently been shown to disrupt cholesterol homeostasis in the intraerythrocytic stages of Plasmodium falciparum. These studies point to the importance of cholesterol for parasite growth. Previously, reduction of cholesterol from the erythrocyte membrane by treatment with methyl-β-cyclodextrin (MβCD) was shown to inhibit parasite invasion and growth. In addition, MβCD treatment of trophozoite-stage P. falciparum was shown to result in parasite expulsion from the host cell. We have revisited these phenomena by using live video microscopy, ultrastructural analysis, and response to antimalarial compounds. By using time-lapse video microscopy of fluorescently tagged parasites, we show that MβCD treatment for just 30 min causes dramatic expulsion of the trophozoite-stage parasites. This forceful expulsion occurs within 10 s. Remarkably, the plasma membrane of the host cell from which the parasite has been expelled does not appear to be compromised. The parasitophorous vacuolar membrane (PVM) continued to surround the extruded parasite, but the PVM appeared damaged. Treatment with antimalarial compounds targeting PfATP4 or PfNCR1 prevented MβCD-mediated extrusion of the parasites, pointing to a potential role of cholesterol dynamics underlying the expulsion phenomena. We also confirmed the essential role of erythrocyte plasma membrane cholesterol for invasion and growth of P. falciparum. This defect can be partially complemented by cholesterol and desmosterol but not with epicholesterol, revealing stereospecificity underlying cholesterol function. Overall, our studies advance previous observations and reveal unusual cell biological features underlying cholesterol depletion of the infected erythrocyte plasma membrane. Malaria remains a major challenge in much of the world. Symptoms of malaria are caused by the growth of parasites belonging to spp. inside the red blood cells (RBCs), leading to their destruction. The parasite depends upon its host for much of its nutritional needs. Cholesterol is a major lipid in the RBC plasma membrane, which is the only source of this lipid for malaria parasites. We have previously shown that certain new antimalarial compounds disrupt cholesterol homeostasis in P. falciparum. Here, we use live time-lapse video microscopy to show dramatic expulsion of the parasite from the host RBC when the cholesterol content of the RBC is reduced. Remarkably, this expulsion is inhibited by the antimalarials that disrupt lipid homeostasis. We also show stereospecificity of cholesterol in supporting parasite growth inside RBC. Overall, these results point to a critical role of cholesterol in the physiology of malaria parasites.

摘要

胆固醇是红细胞中含量最丰富的脂质。在疟原虫的血液阶段发育过程中,疟原虫在感染的红细胞内的各种膜系统之间建立了一个活跃的胆固醇梯度。有趣的是,最近一些抗疟化合物已被证明可以破坏疟原虫在红内期的胆固醇稳态。这些研究表明胆固醇对寄生虫的生长很重要。以前,用甲基-β-环糊精(MβCD)处理从红细胞膜中减少胆固醇会抑制寄生虫的入侵和生长。此外,用 MβCD 处理滋养体期疟原虫会导致寄生虫从宿主细胞中排出。我们通过使用活体视频显微镜、超微结构分析和对抗疟化合物的反应重新研究了这些现象。通过对荧光标记的寄生虫进行延时视频显微镜观察,我们表明,仅用 MβCD 处理 30 分钟就会导致滋养体期寄生虫的剧烈排出。这种有力的排出发生在 10 秒内。值得注意的是,从寄生虫中排出的宿主细胞的质膜似乎没有受到损害。继续围绕着挤出的寄生虫的虫泡膜(PVM),但 PVM 似乎受损。用针对 PfATP4 或 PfNCR1 的抗疟化合物处理可阻止 MβCD 介导的寄生虫排出,这表明胆固醇动力学在排出现象中可能起作用。我们还证实了红细胞质膜胆固醇对疟原虫入侵和生长的重要作用。这种缺陷可以部分由胆固醇和去甲胆固醇补偿,但不能由表胆固醇补偿,这揭示了胆固醇功能的立体特异性。总的来说,我们的研究推进了以前的观察结果,并揭示了感染的红细胞质膜胆固醇耗竭的异常细胞生物学特征。疟疾仍然是世界上许多地区的一个主要挑战。疟疾的症状是由属于 spp 的寄生虫在红细胞(RBC)内生长引起的,导致红细胞破坏。寄生虫在很大程度上依赖于其宿主来满足其营养需求。胆固醇是红细胞质膜的主要脂质,也是疟原虫的这种脂质的唯一来源。我们之前已经表明,某些新的抗疟化合物会破坏 Pf 的胆固醇稳态。在这里,我们使用实时延时视频显微镜显示,当 RBC 中的胆固醇含量减少时,寄生虫从宿主 RBC 中剧烈排出。值得注意的是,这种排出被破坏脂质稳态的抗疟药物所抑制。我们还显示了胆固醇在支持寄生虫在 RBC 内生长方面的立体特异性。总的来说,这些结果表明胆固醇在疟原虫生理中起着关键作用。

https://cdn.ncbi.nlm.nih.gov/pmc/blobs/0636/8865471/f3d6b8882f10/spectrum.00158-22-f001.jpg

文献AI研究员

20分钟写一篇综述,助力文献阅读效率提升50倍。

立即体验

用中文搜PubMed

大模型驱动的PubMed中文搜索引擎

马上搜索

文档翻译

学术文献翻译模型,支持多种主流文档格式。

立即体验