Suppr超能文献

沉默调节蛋白1在棕榈酸诱导的心肌成纤维细胞内质网应激中的作用

The Role of Sirtuin 1 in Palmitic Acid-Induced Endoplasmic Reticulum Stress in Cardiac Myoblasts.

作者信息

Yang Hsiang-Yu, Chen Jhao-Ying, Huo Yen-Nien, Yu Pei-Ling, Lin Pei-Zhen, Hsu Shih-Che, Huang Shih-Ming, Tsai Chien-Sung, Lin Chih-Yuan

机构信息

Division of Cardiovascular Surgery, Department of Surgery, Tri-Service General Hospital, National Defense Medical Center, Taipei 114, Taiwan.

Graduate Institute of Life Sciences, National Defense Medical Center, Taipei 114, Taiwan.

出版信息

Life (Basel). 2022 Jan 26;12(2):182. doi: 10.3390/life12020182.

Abstract

BACKGROUND

Lipotoxicity causes endoplasmic reticulum (ER) stress, leading to cell apoptosis. Sirtuin 1 (Sirt1) regulates gene transcription and cellular metabolism. In this study, we investigated the role of Sirt1 in palmitate-induced ER stress.

METHODS

Both H9c2 myoblasts and heart-specific knockout mice fed a palmitate-enriched high-fat diet were used.

RESULTS

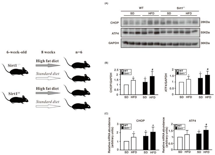
The high-fat diet induced C/EBP homologous protein (CHOP) and activating transcription factor 4 (ATF4) expression in both Sirt1 knockout mice and controls. The Sirt1 knockout mice showed higher CHOP and ATF4 expression compared to those in the control. Palmitic acid (PA) induced ATF4 and CHOP expression in H9c2 cells. PA-treated H9c2 cells showed decreased cytosolic NAD/NADH alongside reduced Sirt1's activity. The H9c2 cells showed increased ATF4 and CHOP expression when transfected with plasmid encoding dominant negative mutant Sirt1. Sirt1 activator SRT1720 did not affect CHOP and ATF4 expression. Although SRT1720 enhanced the nuclear translocation of ATF4, the extent of the binding of ATF4 to the promoter did not increase in PA treated-H9c2 cells.

CONCLUSION

PA-induced ER stress is mediated through the upregulation of ATF4 and CHOP. Cytosolic NAD concentration is diminished by PA-induced ER stress, leading to decreased Sirt1 activity. The Sirt1 activator SRT1720 promotes the nuclear translocation of ATF4 in PA-treated H9c2 cells.

摘要

背景

脂毒性导致内质网(ER)应激,进而引发细胞凋亡。沉默调节蛋白1(Sirt1)可调节基因转录和细胞代谢。在本研究中,我们探究了Sirt1在棕榈酸诱导的内质网应激中的作用。

方法

使用H9c2成肌细胞和喂食富含棕榈酸的高脂饮食的心脏特异性敲除小鼠。

结果

高脂饮食在Sirt1敲除小鼠和对照组中均诱导了C/EBP同源蛋白(CHOP)和激活转录因子4(ATF4)的表达。与对照组相比,Sirt1敲除小鼠中CHOP和ATF4的表达更高。棕榈酸(PA)在H9c2细胞中诱导了ATF4和CHOP的表达。PA处理的H9c2细胞中,胞质NAD/NADH减少,同时Sirt1的活性降低。当用编码显性负性突变体Sirt1的质粒转染H9c2细胞时,细胞中ATF4和CHOP的表达增加。Sirt1激活剂SRT1720不影响CHOP和ATF4的表达。虽然SRT1720增强了ATF4的核转位,但在PA处理的H9c2细胞中,ATF4与启动子的结合程度并未增加。

结论

PA诱导的内质网应激是通过上调ATF4和CHOP介导的。PA诱导的内质网应激会降低胞质NAD浓度,导致Sirt1活性降低。Sirt1激活剂SRT1720促进了PA处理的H9c2细胞中ATF4的核转位。

https://cdn.ncbi.nlm.nih.gov/pmc/blobs/fb82/8878829/cbae72a7daa7/life-12-00182-g001.jpg

文献AI研究员

20分钟写一篇综述,助力文献阅读效率提升50倍。

立即体验

用中文搜PubMed

大模型驱动的PubMed中文搜索引擎

马上搜索

文档翻译

学术文献翻译模型,支持多种主流文档格式。

立即体验