Suppr超能文献

GFPT2/GFAT2 和 AMDHD2 协同作用以控制己糖胺途径。

GFPT2/GFAT2 and AMDHD2 act in tandem to control the hexosamine pathway.

机构信息

Max Planck Institute for Biology of Ageing, Cologne, Germany.

Institute of Biochemistry, University of Cologne, Cologne, Germany.

出版信息

Elife. 2022 Mar 1;11:e69223. doi: 10.7554/eLife.69223.

Abstract

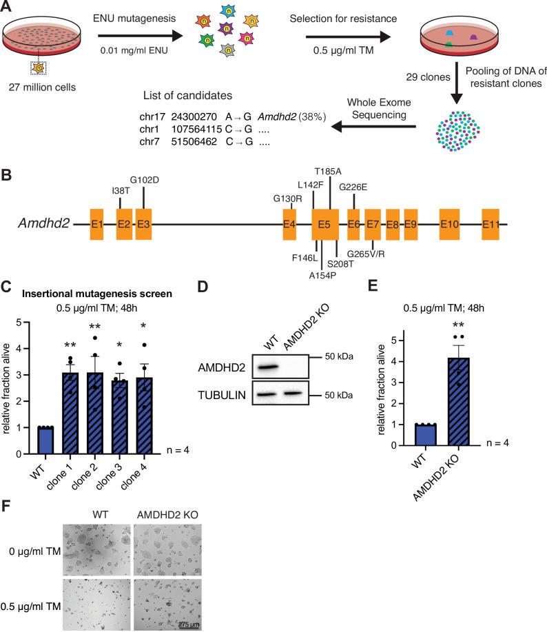
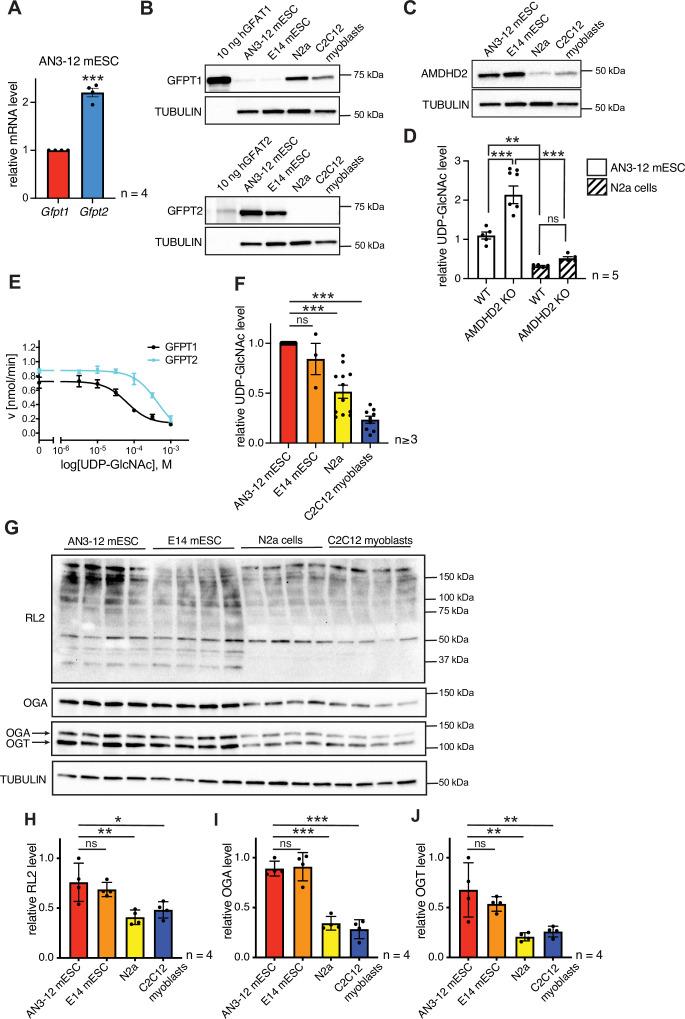
The hexosamine biosynthetic pathway (HBP) produces the essential metabolite UDP-GlcNAc and plays a key role in metabolism, health, and aging. The HBP is controlled by its rate-limiting enzyme glutamine fructose-6-phosphate amidotransferase (GFPT/GFAT) that is directly inhibited by UDP-GlcNAc in a feedback loop. HBP regulation by GFPT is well studied but other HBP regulators have remained obscure. Elevated UDP-GlcNAc levels counteract the glycosylation toxin tunicamycin (TM), and thus we screened for TM resistance in haploid mouse embryonic stem cells (mESCs) using random chemical mutagenesis to determine alternative HBP regulation. We identified the N-acetylglucosamine deacetylase AMDHD2 that catalyzes a reverse reaction in the HBP and its loss strongly elevated UDP-GlcNAc. To better understand AMDHD2, we solved the crystal structure and found that loss-of-function (LOF) is caused by protein destabilization or interference with its catalytic activity. Finally, we show that mESCs express AMDHD2 together with GFPT2 instead of the more common paralog GFPT1. Compared with GFPT1, GFPT2 had a much lower sensitivity to UDP-GlcNAc inhibition, explaining how AMDHD2 LOF resulted in HBP activation. This HBP configuration in which AMDHD2 serves to balance GFPT2 activity was also observed in other mESCs and, consistently, the GFPT2:GFPT1 ratio decreased with differentiation of human embryonic stem cells. Taken together, our data reveal a critical function of AMDHD2 in limiting UDP-GlcNAc production in cells that use GFPT2 for metabolite entry into the HBP.

摘要

己糖胺生物合成途径 (HBP) 产生必需代谢物 UDP-GlcNAc,并在代谢、健康和衰老中发挥关键作用。HBP 受其限速酶谷氨酰胺果糖-6-磷酸酰胺转移酶 (GFPT/GFAT) 控制,该酶在反馈环中被 UDP-GlcNAc 直接抑制。GFPT 对 HBP 的调控已得到很好的研究,但其他 HBP 调节剂仍不清楚。升高的 UDP-GlcNAc 水平可抵消糖基化毒素衣霉素 (TM) 的作用,因此我们使用随机化学诱变在单倍体小鼠胚胎干细胞 (mESC) 中筛选 TM 抗性,以确定 HBP 的替代调控。我们鉴定了 N-乙酰葡萄糖胺脱乙酰酶 AMDHD2,它催化 HBP 中的逆反应,其缺失强烈增加了 UDP-GlcNAc。为了更好地理解 AMDHD2,我们解决了晶体结构,发现功能丧失 (LOF) 是由蛋白质不稳定或干扰其催化活性引起的。最后,我们表明 mESC 表达 AMDHD2 与 GFPT2 一起,而不是更常见的同源物 GFPT1。与 GFPT1 相比,GFPT2 对 UDP-GlcNAc 抑制的敏感性要低得多,这解释了 AMDHD2 的 LOF 如何导致 HBP 激活。在其他 mESC 中也观察到了这种 HBP 构型,其中 AMDHD2 用于平衡 GFPT2 活性,并且一致地,人胚胎干细胞分化时 GFPT2:GFPT1 比值降低。总之,我们的数据揭示了 AMDHD2 在限制细胞中 UDP-GlcNAc 产生的关键功能,这些细胞使用 GFPT2 将代谢物输入 HBP。

https://cdn.ncbi.nlm.nih.gov/pmc/blobs/fcb0/8970586/0473527ad2dd/elife-69223-fig1.jpg

文献AI研究员

20分钟写一篇综述,助力文献阅读效率提升50倍。

立即体验

用中文搜PubMed

大模型驱动的PubMed中文搜索引擎

马上搜索

文档翻译

学术文献翻译模型,支持多种主流文档格式。

立即体验