Suppr超能文献

致癌长非编码 RNA 改变人类癌细胞脆性染色体位点的表观遗传记忆。

Oncogenic lncRNAs alter epigenetic memory at a fragile chromosomal site in human cancer cells.

机构信息

Laboratory of Receptor Biology and Gene Expression, Center for Cancer Research, National Cancer Institute, NIH, Bethesda, MD 20892, USA.

出版信息

Sci Adv. 2022 Mar 4;8(9):eabl5621. doi: 10.1126/sciadv.abl5621. Epub 2022 Mar 2.

Abstract

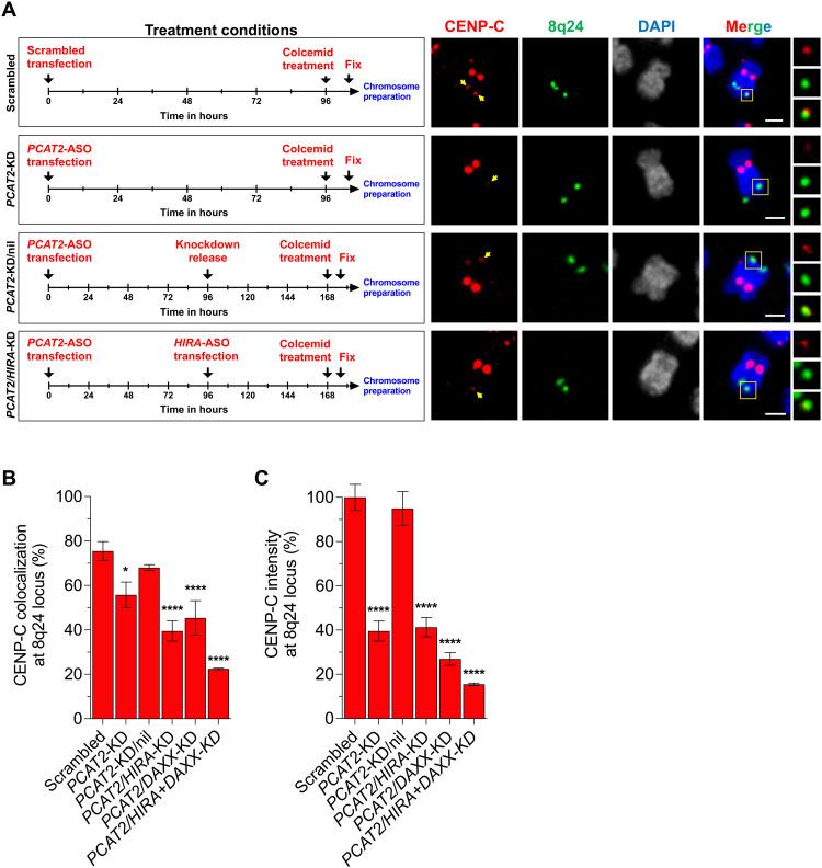
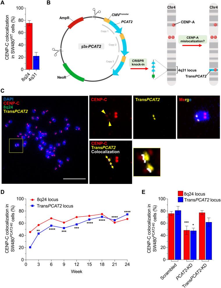
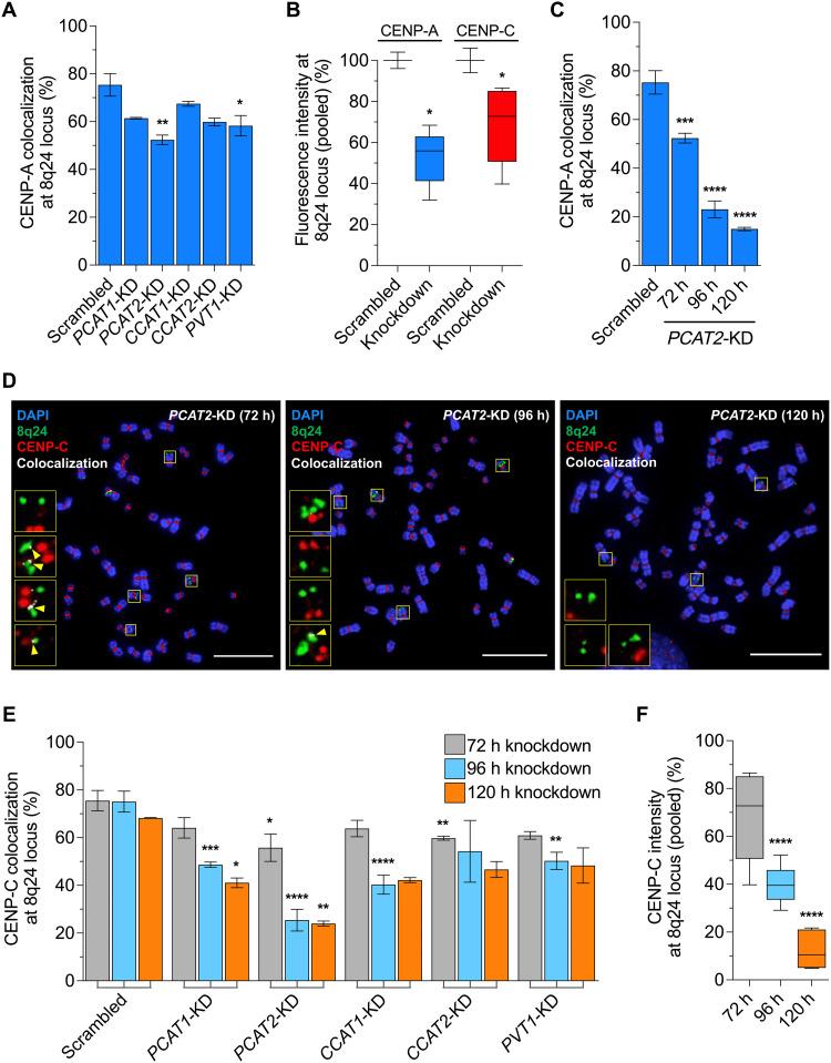
Chromosome instability is a critical event in cancer progression. Histone H3 variant CENP-A plays a fundamental role in defining centromere identity, structure, and function but is innately overexpressed in several types of solid cancers. In the cancer background, excess CENP-A is deposited ectopically on chromosome arms, including 8q24/ locus, by invading transcription-coupled H3.3 chaperone pathways. Up-regulation of lncRNAs in many cancers correlates with poor prognosis and recurrence in patients. We report that transcription of 8q24-derived oncogenic lncRNAs plays an unanticipated role in altering the 8q24 chromatin landscape by H3.3 chaperone-mediated deposition of CENP-A-associated complexes. Furthermore, a transgene cassette carrying specific 8q24-derived lncRNA integrated into a naïve chromosome locus recruits CENP-A to the new location in a cis-acting manner. These data provide a plausible mechanistic link between locus-specific oncogenic lncRNAs, aberrant local chromatin structure, and the generation of new epigenetic memory at a fragile site in human cancer cells.

摘要

染色体不稳定性是癌症进展中的一个关键事件。组蛋白 H3 变体 CENP-A 在定义着丝粒的身份、结构和功能方面起着至关重要的作用,但在几种实体癌中固有地过度表达。在癌症背景下,多余的 CENP-A 通过入侵转录偶联的 H3.3 伴侣途径,异位沉积在染色体臂上,包括 8q24/ 基因座。许多癌症中的长非编码 RNA(lncRNA)的上调与患者预后不良和复发相关。我们报告说,8q24 衍生的致癌 lncRNA 的转录通过 H3.3 伴侣介导的 CENP-A 相关复合物的沉积,出人意料地在改变 8q24 染色质景观方面发挥作用。此外,携带特定 8q24 衍生 lncRNA 的转基因盒整合到一个幼稚的染色体位点,以顺式作用的方式将 CENP-A 募集到新的位置。这些数据提供了一个合理的机制联系,即特定于基因座的致癌 lncRNA、异常的局部染色质结构,以及在人类癌细胞中的脆弱位点产生新的表观遗传记忆。

https://cdn.ncbi.nlm.nih.gov/pmc/blobs/243c/8890707/285a31022284/sciadv.abl5621-f1.jpg

文献AI研究员

20分钟写一篇综述,助力文献阅读效率提升50倍。

立即体验

用中文搜PubMed

大模型驱动的PubMed中文搜索引擎

马上搜索

文档翻译

学术文献翻译模型,支持多种主流文档格式。

立即体验