Suppr超能文献

一种治疗复发/难治性 FLT3 急性髓系白血病的新方法:双特异性 FLT3scFv/NKG2D-CAR T 细胞与吉特替尼联合的协同作用。

A novel approach for relapsed/refractory FLT3 acute myeloid leukaemia: synergistic effect of the combination of bispecific FLT3scFv/NKG2D-CAR T cells and gilteritinib.

机构信息

Department of Hematology, Zhujiang Hospital, Southern Medical University, Guangzhou, 510282, Guangdong, China.

Department of Pharmaceutical Sciences, College of Pharmacy and Health Sciences, St. John's University, Queens, NY, 11439, USA.

出版信息

Mol Cancer. 2022 Mar 4;21(1):66. doi: 10.1186/s12943-022-01541-9.

Abstract

BACKGROUND

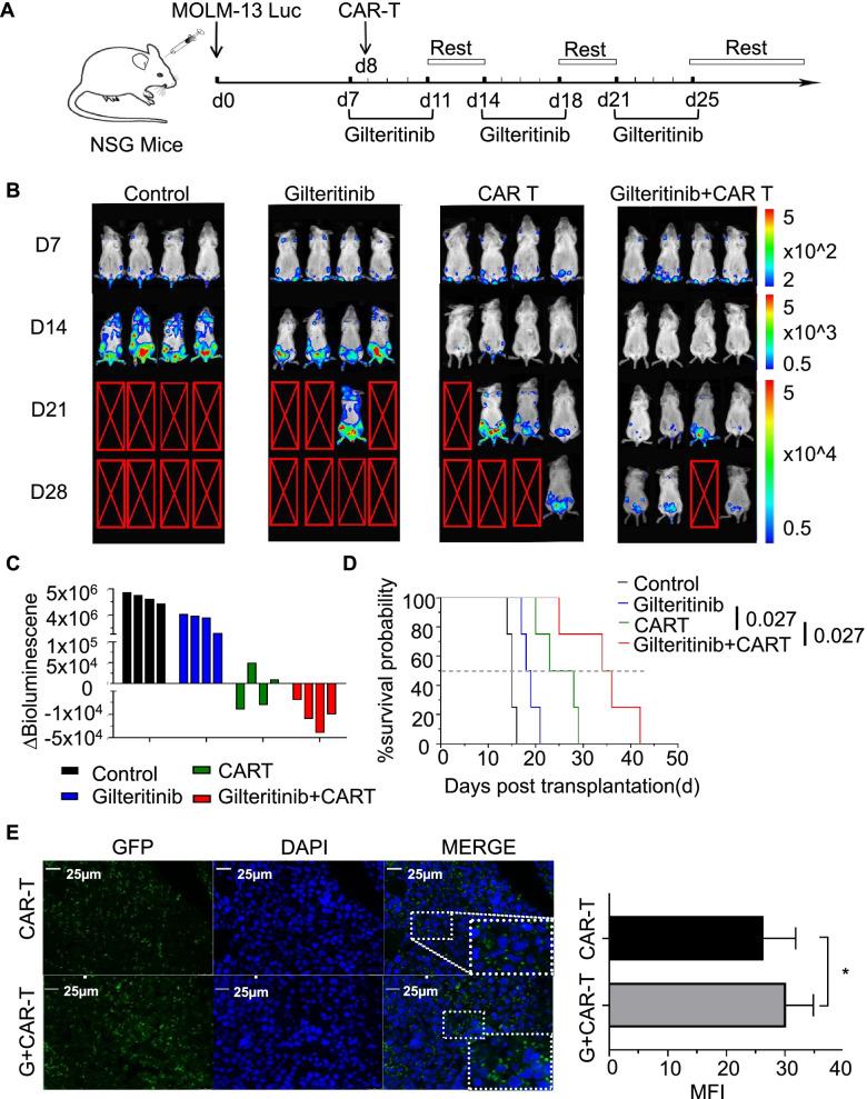
Patients with relapsed/refractory acute myeloid leukaemia (AML) with FMS-like tyrosine kinase 3-internal tandem duplication (FLT3-ITD) have limited treatment options and poor prognosis. Therefore, novel treatment modalities are needed. Since high expression of natural killer group 2 member D ligands (NKG2DLs) can be induced by FLT3 inhibitors, we constructed dual-target FLT3 single-chain fragment variable (scFv)/NKG2D-chimeric antigen receptor (CAR) T cells, and explored whether FLT3 inhibitors combined with FLT3scFv/NKG2D-CAR T cells could have synergistic anti-leukaemia effects.

METHODS

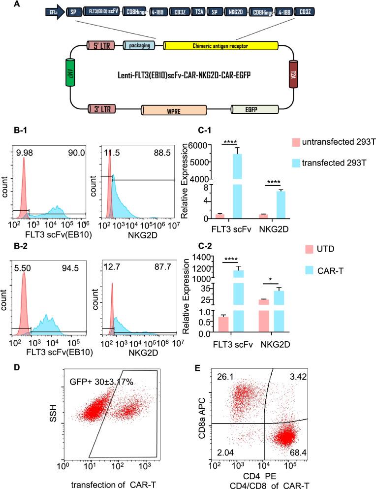
FLT3scFv and NKG2D expression in CAR T cells, FLT3 and NKG2DL expression in AML cells, and the in vitro cytotoxicity of combining CAR T cells with gilteritinib were assessed by flow cytometry. The therapeutic effect was evaluated in a xenograft mouse model established by injection of MOLM-13 cells. Mechanisms underlying the gilteritinib-induced NKG2DL upregulation were investigated using siRNA, ChIP-QPCR and luciferase assays.

RESULTS

The FLT3scFv/NKG2D-CAR T cells specifically lysed AML cells both in vitro and in the xenograft mouse model. The efficacy of FLT3scFv/NKG2D-CAR T cells was improved by gilteritinib-pretreatment. The noncanonical NF-κB2/Rel B signalling pathway was found to mediate gilteritinib-induced NKG2DL upregulation in AML cells.

CONCLUSIONS

Bispecific FLT3scFv/NKG2D-CAR T cells can effectively eradicate AML cells. The FLT3 inhibitor gilteritinib can synergistically improve this effect by upregulating NF-κB2-dependent NKG2DL expression in AML cells.

摘要

背景

带有 FMS 样酪氨酸激酶 3 内部串联重复(FLT3-ITD)的复发/难治性急性髓系白血病(AML)患者的治疗选择有限,预后较差。因此,需要新的治疗方法。由于 FLT3 抑制剂可诱导自然杀伤细胞组 2 成员 D 配体(NKG2DL)的高表达,我们构建了双靶点 FLT3 单链片段可变(scFv)/NKG2D 嵌合抗原受体(CAR)T 细胞,并探讨了 FLT3 抑制剂联合 FLT3scFv/NKG2D-CAR T 细胞是否具有协同抗白血病作用。

方法

通过流式细胞术评估 CAR T 细胞中 FLT3scFv 和 NKG2D 的表达、AML 细胞中 FLT3 和 NKG2DL 的表达,以及 CAR T 细胞与吉特替尼结合的体外细胞毒性。通过注射 MOLM-13 细胞建立异种移植小鼠模型来评估治疗效果。使用 siRNA、ChIP-QPCR 和荧光素酶测定法研究吉特替尼诱导 NKG2DL 上调的机制。

结果

FLT3scFv/NKG2D-CAR T 细胞在体外和异种移植小鼠模型中均特异性杀伤 AML 细胞。吉特替尼预处理可提高 FLT3scFv/NKG2D-CAR T 细胞的疗效。非典型 NF-κB2/Rel B 信号通路被发现介导了 AML 细胞中吉特替尼诱导的 NKG2DL 上调。

结论

双特异性 FLT3scFv/NKG2D-CAR T 细胞可有效清除 AML 细胞。FLT3 抑制剂吉特替尼可通过上调 AML 细胞中 NF-κB2 依赖性 NKG2DL 表达来协同提高这种效果。

https://cdn.ncbi.nlm.nih.gov/pmc/blobs/69c5/8896098/5dbf82f74982/12943_2022_1541_Fig1_HTML.jpg

文献AI研究员

20分钟写一篇综述,助力文献阅读效率提升50倍。

立即体验

用中文搜PubMed

大模型驱动的PubMed中文搜索引擎

马上搜索

文档翻译

学术文献翻译模型,支持多种主流文档格式。

立即体验