Suppr超能文献

绿色-地中海饮食对心脏代谢健康的影响与肠道微生物组的改变有关:一项随机对照试验。

The effects of the Green-Mediterranean diet on cardiometabolic health are linked to gut microbiome modifications: a randomized controlled trial.

机构信息

Faculty of Health Sciences, Ben-Gurion University of the Negev, 84105, Beer-Sheva, Israel.

BioTechnology Institute, University of Minnesota, Saint Paul, MN, 55108, USA.

出版信息

Genome Med. 2022 Mar 10;14(1):29. doi: 10.1186/s13073-022-01015-z.

Abstract

BACKGROUND

Previous studies have linked the Mediterranean diet (MED) with improved cardiometabolic health, showing preliminary evidence for a mediating role of the gut microbiome. We recently suggested the Green-Mediterranean (Green-MED) diet as an improved version of the healthy MED diet, with increased consumption of plant-based foods and reduced meat intake. Here, we investigated the effects of MED interventions on the gut microbiota and cardiometabolic markers, and the interplay between the two, during the initial weight loss phase of the DIRECT-PLUS trial.

METHODS

In the DIRECT-PLUS study, 294 participants with abdominal obesity/dyslipidemia were prospectively randomized to one of three intervention groups: healthy dietary guidelines (standard science-based nutritional counseling), MED, and Green-MED. Both isocaloric MED and Green-MED groups were supplemented with 28g/day walnuts. The Green-MED group was further provided with daily polyphenol-rich green tea and Mankai aquatic plant (new plant introduced to a western population). Gut microbiota was profiled by 16S rRNA for all stool samples and shotgun sequencing for a select subset of samples.

RESULTS

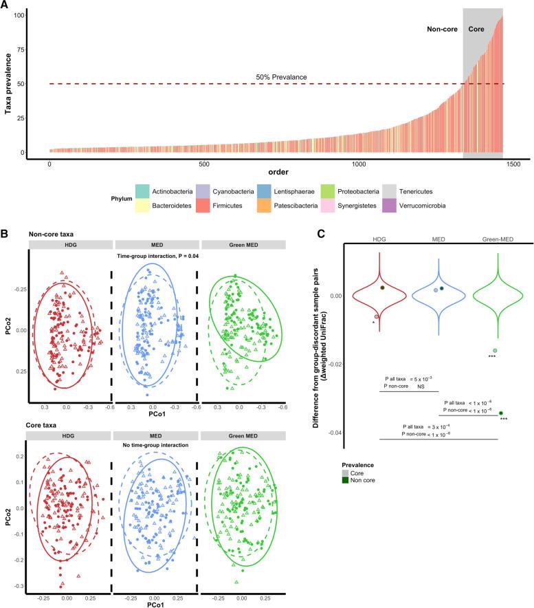
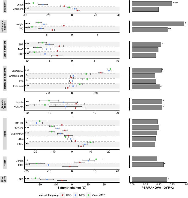
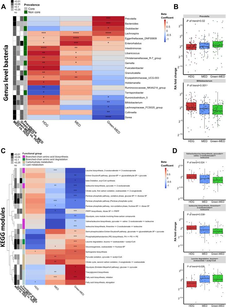
Both MED diets induced substantial changes in the community structure of the gut microbiome, with the Green-MED diet leading to more prominent compositional changes, largely driven by the low abundant, "non-core," microorganisms. The Green-MED diet was associated with specific microbial changes, including enrichments in the genus Prevotella and enzymatic functions involved in branched-chain amino acid degradation, and reductions in the genus Bifidobacterium and enzymatic functions responsible for branched-chain amino acid biosynthesis. The MED and Green-MED diets were also associated with stepwise beneficial changes in body weight and cardiometabolic biomarkers, concomitantly with the increased plant intake and reduced meat intake. Furthermore, while the level of adherence to the Green-MED diet and its specific green dietary components was associated with the magnitude of changes in microbiome composition, changes in gut microbial features appeared to mediate the association between adherence to the Green-MED and body weight and cardiometabolic risk reduction.

CONCLUSIONS

Our findings support a mediating role of the gut microbiome in the beneficial effects of the Green-MED diet enriched with Mankai and green tea on cardiometabolic risk factors.

TRIAL REGISTRATION

The study was registered on ClinicalTrial.gov ( NCT03020186 ) on January 13, 2017.

摘要

背景

先前的研究表明,地中海饮食(MED)可改善心脏代谢健康,并初步证明肠道微生物群起介导作用。我们最近提出了绿色-地中海饮食(Green-MED),作为健康 MED 饮食的改良版,增加了植物性食物的摄入量,减少了肉类的摄入量。在这里,我们研究了 MED 干预对肠道微生物群和心脏代谢标志物的影响,以及在 DIRECT-PLUS 试验的初始体重减轻阶段两者之间的相互作用。

方法

在 DIRECT-PLUS 研究中,294 名腹部肥胖/血脂异常的参与者前瞻性随机分为三组干预组:健康饮食指南(基于标准科学的营养咨询)、MED 和 Green-MED。等热量的 MED 和 Green-MED 组均补充 28 克/天的核桃。Green-MED 组还提供每日富含多酚的绿茶和满江红(引入西方人群的新植物)。所有粪便样本均采用 16S rRNA 进行肠道微生物组分析,部分样本采用 shotgun 测序。

结果

两种 MED 饮食均引起肠道微生物群群落结构的显著变化,而 Green-MED 饮食导致更显著的组成变化,主要由低丰度的“非核心”微生物驱动。Green-MED 饮食与特定的微生物变化相关,包括普雷沃氏菌属的丰度增加和支链氨基酸降解相关的酶功能,双歧杆菌属和支链氨基酸生物合成相关的酶功能减少。MED 和 Green-MED 饮食还与体重和心脏代谢生物标志物的逐步改善相关,同时伴随着植物摄入量的增加和肉类摄入量的减少。此外,虽然 Green-MED 饮食及其特定的绿色饮食成分的依从水平与微生物群落组成变化的幅度相关,但肠道微生物特征的变化似乎介导了 Green-MED 饮食依从性与体重和心脏代谢风险降低之间的关联。

结论

我们的研究结果支持肠道微生物群在富含满江红和绿茶的 Green-MED 饮食对心脏代谢危险因素的有益影响中起介导作用。

试验注册

该研究于 2017 年 1 月 13 日在 ClinicalTrials.gov(NCT03020186)注册。

https://cdn.ncbi.nlm.nih.gov/pmc/blobs/6b7b/8908597/8b316efb4071/13073_2022_1015_Fig1_HTML.jpg

文献AI研究员

20分钟写一篇综述,助力文献阅读效率提升50倍。

立即体验

用中文搜PubMed

大模型驱动的PubMed中文搜索引擎

马上搜索

文档翻译

学术文献翻译模型,支持多种主流文档格式。

立即体验