Suppr超能文献

色氨酸耗竭导致色氨酸到苯丙氨酸的取代物。

Tryptophan depletion results in tryptophan-to-phenylalanine substitutants.

机构信息

Division of Oncogenomics, Oncode institute, The Netherlands Cancer Institute, Amsterdam, The Netherlands.

Division of Molecular Oncology and Immunology, Oncode institute, The Netherlands Cancer Institute, Amsterdam, The Netherlands.

出版信息

Nature. 2022 Mar;603(7902):721-727. doi: 10.1038/s41586-022-04499-2. Epub 2022 Mar 9.

Abstract

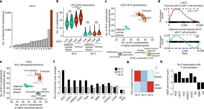
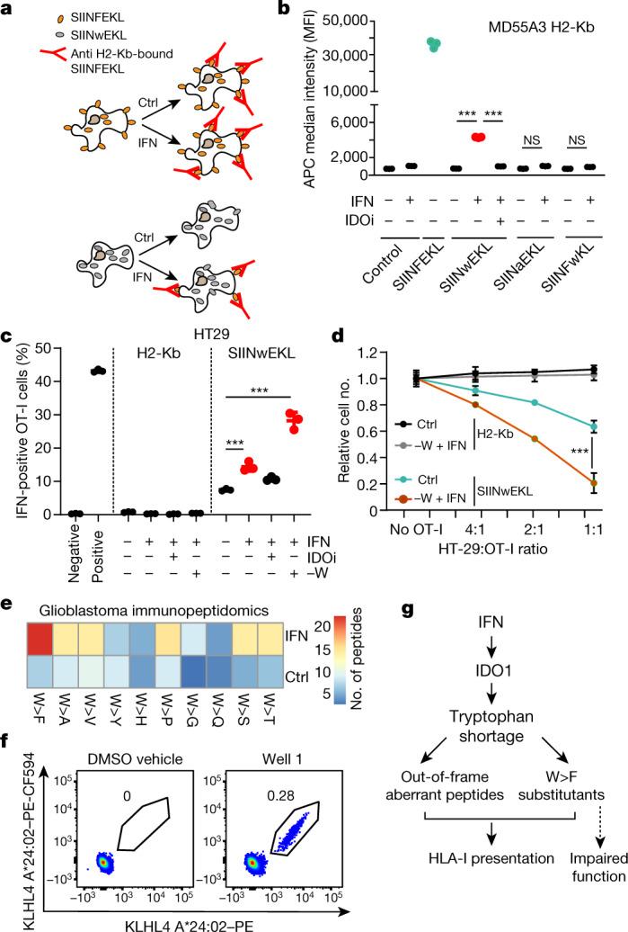
Activated T cells secrete interferon-γ, which triggers intracellular tryptophan shortage by upregulating the indoleamine 2,3-dioxygenase 1 (IDO1) enzyme. Here we show that despite tryptophan depletion, in-frame protein synthesis continues across tryptophan codons. We identified tryptophan-to-phenylalanine codon reassignment (W>F) as the major event facilitating this process, and pinpointed tryptophanyl-tRNA synthetase (WARS1) as its source. We call these W>F peptides 'substitutants' to distinguish them from genetically encoded mutants. Using large-scale proteomics analyses, we demonstrate W>F substitutants to be highly abundant in multiple cancer types. W>F substitutants were enriched in tumours relative to matching adjacent normal tissues, and were associated with increased IDO1 expression, oncogenic signalling and the tumour-immune microenvironment. Functionally, W>F substitutants can impair protein activity, but also expand the landscape of antigens presented at the cell surface to activate T cell responses. Thus, substitutants are generated by an alternative decoding mechanism with potential effects on gene function and tumour immunoreactivity.

摘要

活化的 T 细胞会分泌干扰素-γ,通过上调吲哚胺 2,3-双加氧酶 1(IDO1)酶来触发细胞内色氨酸短缺。在这里,我们表明,尽管色氨酸耗竭,但是跨色氨酸密码子的框架内蛋白质合成仍在继续。我们确定色氨酸到苯丙氨酸密码子重排(W>F)是促进这一过程的主要事件,并确定色氨酰-tRNA 合成酶(WARS1)是其来源。我们将这些 W>F 肽称为“替代物”,以将它们与遗传编码的突变体区分开来。通过大规模蛋白质组学分析,我们证明 W>F 替代物在多种癌症类型中高度丰富。与匹配的相邻正常组织相比,W>F 替代物在肿瘤中富集,并且与 IDO1 表达增加、致癌信号和肿瘤免疫微环境相关。功能上,W>F 替代物可以损害蛋白质活性,但也可以扩大细胞表面呈现的抗原景观,以激活 T 细胞反应。因此,替代物是由一种替代解码机制产生的,可能对基因功能和肿瘤免疫原性产生影响。

https://cdn.ncbi.nlm.nih.gov/pmc/blobs/287e/8942854/7e08ddbec8f1/41586_2022_4499_Fig1_HTML.jpg

文献AI研究员

20分钟写一篇综述,助力文献阅读效率提升50倍。

立即体验

用中文搜PubMed

大模型驱动的PubMed中文搜索引擎

马上搜索

文档翻译

学术文献翻译模型,支持多种主流文档格式。

立即体验