Suppr超能文献

一项关于基于佐剂肽的疫苗接种对接受截肢和化疗的非转移性附肢骨肉瘤犬的目标动物有效性研究。

A Target Animal Effectiveness Study on Adjuvant Peptide-Based Vaccination in Dogs with Non-Metastatic Appendicular Osteosarcoma Undergoing Amputation and Chemotherapy.

作者信息

Marconato Laura, Melacarne Alessia, Aralla Marina, Sabattini Silvia, Tiraboschi Luca, Ferrari Valentina, Zeira Offer, Balboni Andrea, Faroni Eugenio, Guerra Dina, Pisoni Luciano, Ghezzi Erica, Pettinari Letizia, Rescigno Maria

机构信息

Department of Veterinary Medical Sciences, Alma Mater Studiorum University of Bologna, 40064 Bologna, Italy.

IRCCS Humanitas Research Hospital, 20089 Milan, Italy.

出版信息

Cancers (Basel). 2022 Mar 6;14(5):1347. doi: 10.3390/cancers14051347.

Abstract

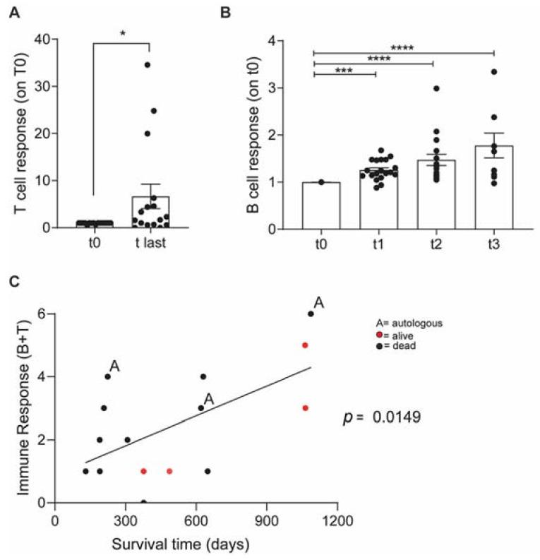
Despite efforts to develop novel treatment strategies, human and canine osteosarcomas continue to have poor prognosis and limited overall survival. The aim of this clinical trial was to test the antitumor effect and safety of multiple dermal administrations of a peptide-based anticancer vaccine in dogs with non-metastatic appendicular osteosarcoma undergoing standard of care (SOC), consisting of limb amputation and adjuvant chemotherapy. Salmonella-infected canine osteosarcoma cells were induced to release immunogenic peptides in the extracellular space via Cx43 hemichannels opening; the secretome was collected and constituted the vaccine. Dogs with non-metastatic appendicular osteosarcoma were eligible for recruitment. Following limb amputation and adjuvant carboplatin, dogs were vaccinated on a monthly basis for six times and followed up with serial thoracic radiographs. A population of dogs undergoing SOC treatment (amputation and adjuvant carboplatin) before the vaccine was available served as controls. Primary endpoints were time to metastasis (TTM) and tumor-specific survival (TSS). Secondary endpoints were feasibility, toxicity, T-cell and humoral immune responses. A total of 20 dogs were vaccinated along with SOC and 34 received SOC only. Vaccine-specific humoral and T-cell responses were observed; their amplitude correlated with TSS. Vaccine-associated toxicity was not recorded. TTM and TSS were significantly longer in vaccinated versus unvaccinated dogs (TTM: 308 vs. 240 days, respectively; = 0.010; TSS: 621 vs. 278 days, respectively; = 0.002). In dogs with non-metastatic osteosarcoma undergoing SOC, the addition of a bacteria-based vaccination strategy increased TTM, thereby prolonging survival, while maintaining a safe profile. Additionally, vaccinated dogs developed a long-term tumor-specific response, as documented by the immunomonitoring of these patients over time. These results hold promise for future management of canine osteosarcoma.

摘要

尽管人们努力开发新的治疗策略,但人类和犬类骨肉瘤的预后仍然很差,总生存期有限。本临床试验的目的是测试一种基于肽的抗癌疫苗在接受标准治疗(SOC)的非转移性附肢骨肉瘤犬中的抗肿瘤效果和安全性,标准治疗包括肢体截肢和辅助化疗。感染沙门氏菌的犬骨肉瘤细胞通过Cx43半通道开放被诱导在细胞外空间释放免疫原性肽;收集分泌产物并制成疫苗。非转移性附肢骨肉瘤犬符合招募条件。在肢体截肢和辅助使用卡铂后,犬每月接种一次疫苗,共接种六次,并通过系列胸部X光片进行随访。在疫苗可用之前接受SOC治疗(截肢和辅助卡铂)的一组犬作为对照。主要终点是转移时间(TTM)和肿瘤特异性生存期(TSS)。次要终点是可行性、毒性、T细胞和体液免疫反应。共有20只犬在接受SOC治疗的同时接种了疫苗,34只犬仅接受了SOC治疗。观察到了疫苗特异性体液和T细胞反应;其幅度与TSS相关。未记录到与疫苗相关的毒性。接种疫苗的犬与未接种疫苗的犬相比,TTM和TSS显著更长(TTM分别为308天和240天;P = 0.010;TSS分别为621天和278天;P = 0.002)。在接受SOC治疗的非转移性骨肉瘤犬中,添加基于细菌的疫苗接种策略可延长TTM,从而延长生存期,同时保持安全性。此外,随着时间的推移对这些患者进行免疫监测记录表明,接种疫苗的犬产生了长期的肿瘤特异性反应。这些结果为犬骨肉瘤的未来治疗带来了希望。

https://cdn.ncbi.nlm.nih.gov/pmc/blobs/6c7a/8909565/d4e1270930bb/cancers-14-01347-g001.jpg

文献AI研究员

20分钟写一篇综述,助力文献阅读效率提升50倍。

立即体验

用中文搜PubMed

大模型驱动的PubMed中文搜索引擎

马上搜索

文档翻译

学术文献翻译模型,支持多种主流文档格式。

立即体验