Suppr超能文献

阿魏酸内酯 III 通过激活肝脂联素受体 1 介导的 AMPK 通路改善非酒精性脂肪性肝病。

Atractylenolide III ameliorates Non-Alcoholic Fatty Liver Disease by activating Hepatic Adiponectin Receptor 1-Mediated AMPK Pathway.

机构信息

Laboratory of Cellular Immunity, Shuguang Hospital, Affiliated to Shanghai University of Traditional Chinese Medicine, Shanghai, China.

Shanghai Institute of Materia Medica, Chinese Academy of Sciences, Shanghai, China.

出版信息

Int J Biol Sci. 2022 Jan 31;18(4):1594-1611. doi: 10.7150/ijbs.68873. eCollection 2022.

Abstract

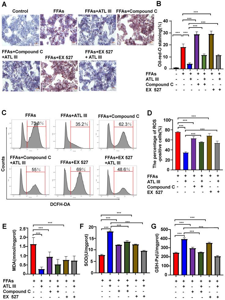
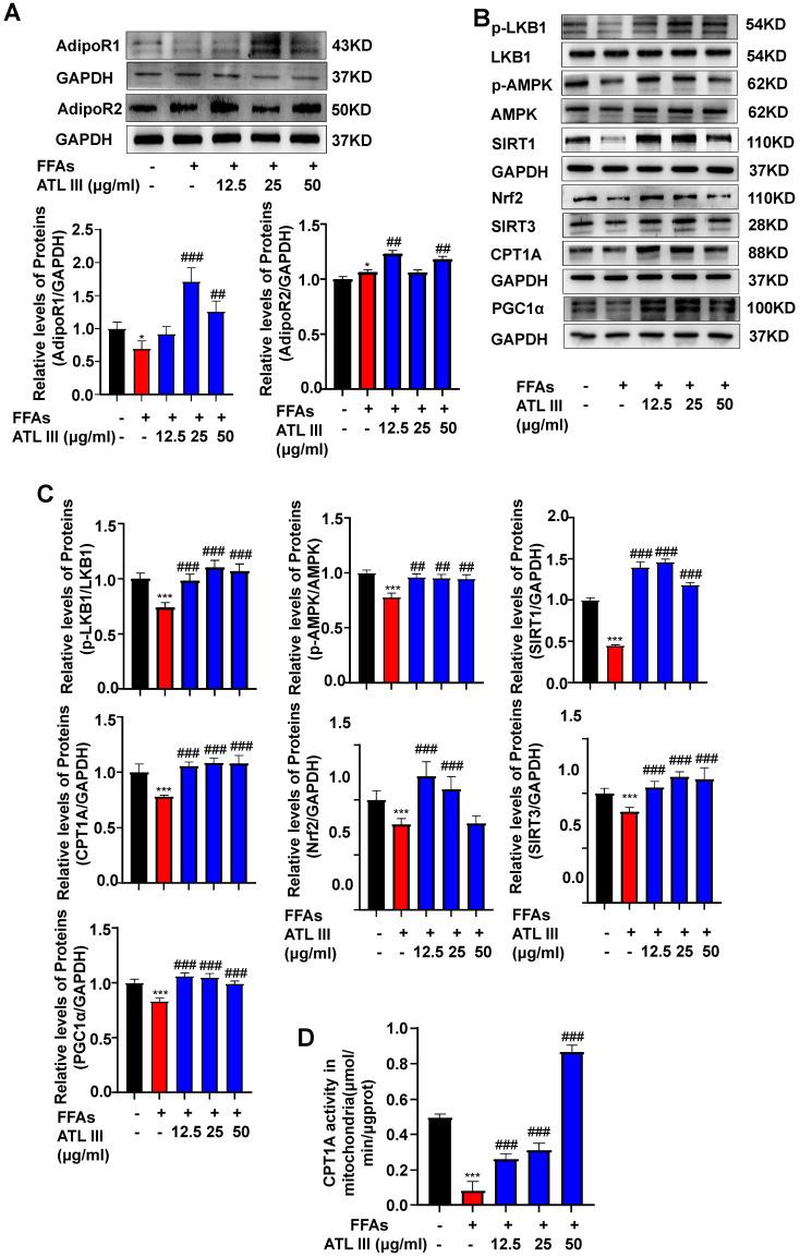
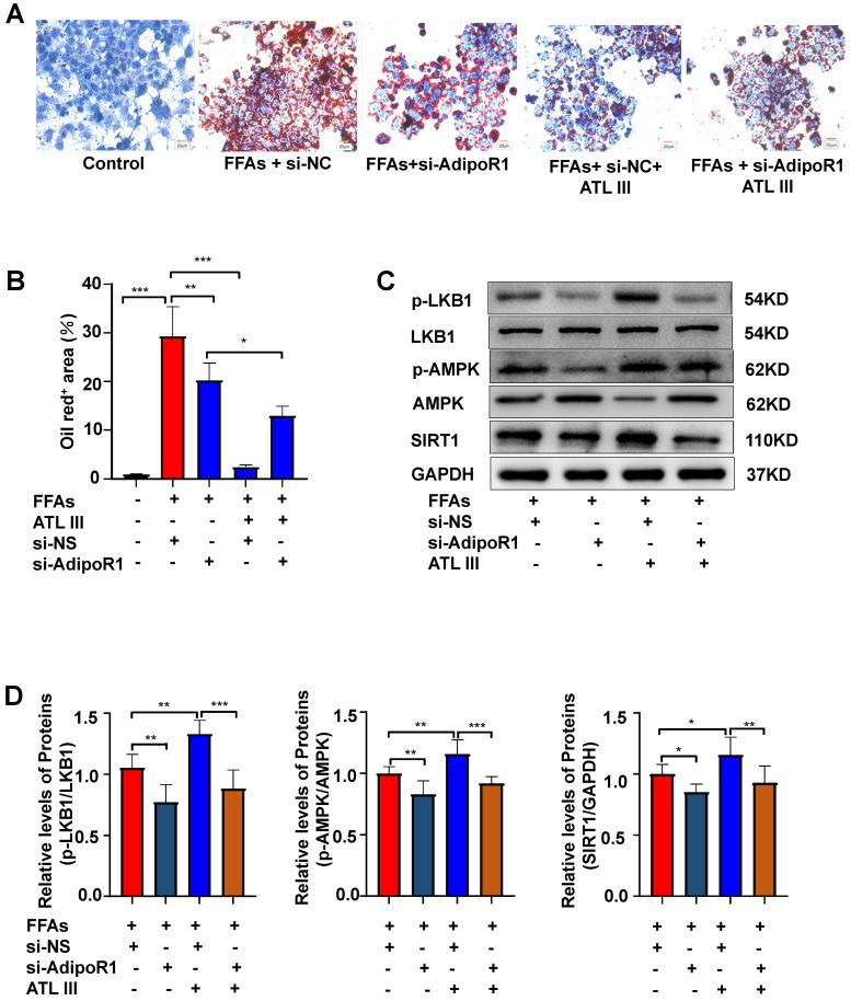
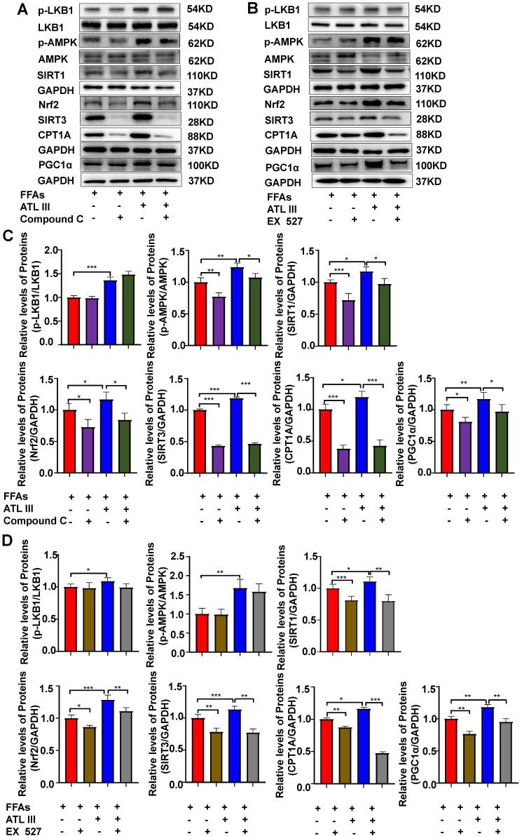
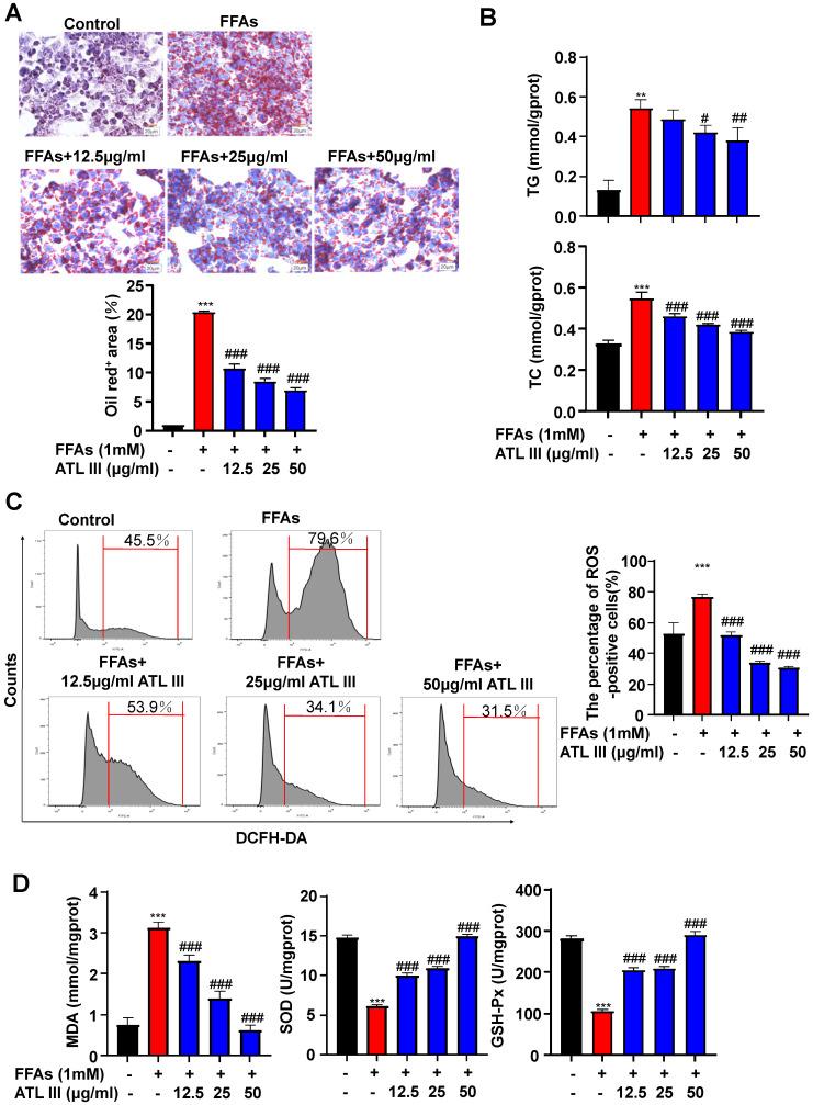
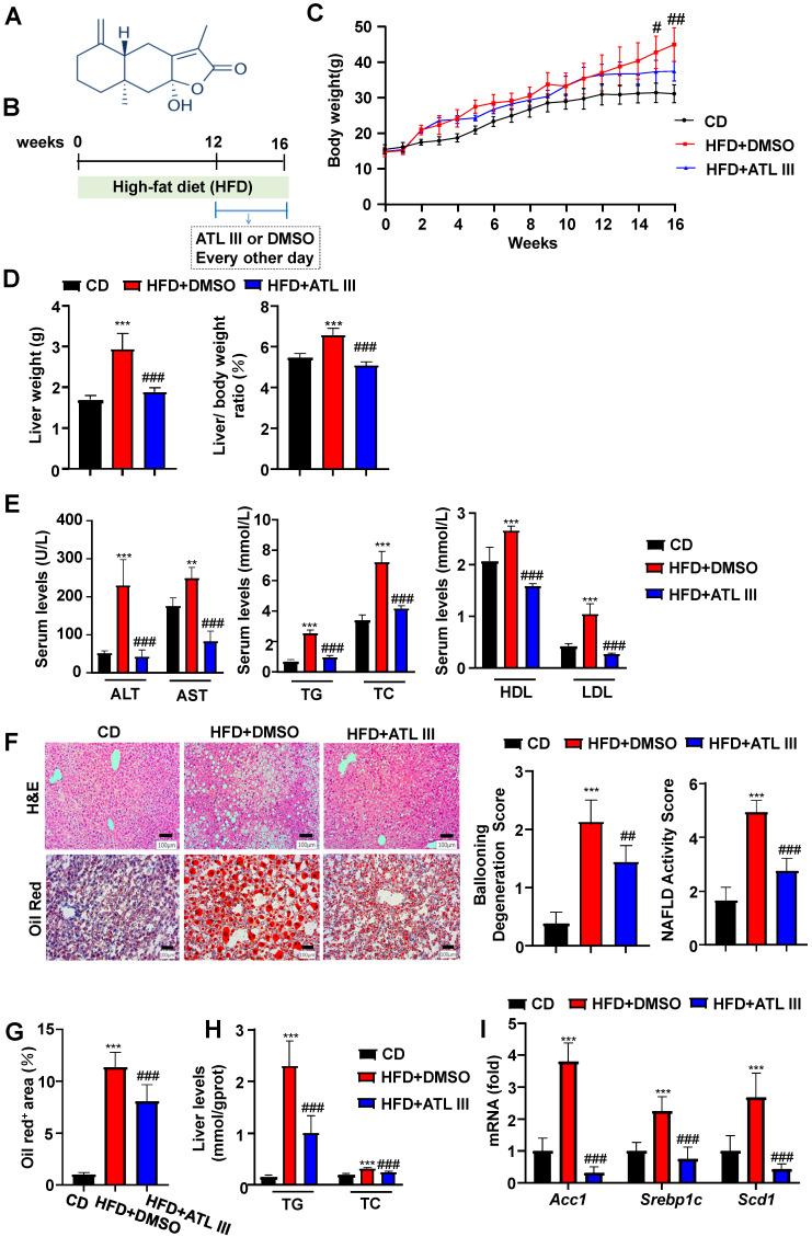
Nonalcoholic fatty liver disease (NAFLD) is the most frequent cause of chronic liver diseases worldwide. At present, there are no effective pharmacological therapies for NAFLD except lifestyle intervention-mediated weight loss. Atractylenolide III (ATL III), the major bioactive component found in Atractylode smacrocephala Koidz, has been shown to exert anti-oxidant, anti-tumor, anti-allergic response, anti-bacterial effects and cognitive protection. Here we investigate the therapeutic potential and underlying mechanisms of ATL III for the treatment of NAFLD. Male C57BL/6J mice were fed a high-fat diet (HFD) and treated with ATL III. Lipid accumulation was analyzed by Oil Red O staining in liver tissues and free fatty acids (FFAs)-treated hepatocytes. AMP-activated protein (AMPK) and sirtuin 1(SIRT1) signaling pathways were inhibited by Compound C and EX527 , respectively. Small-interfering RNA (siRNA) was used to knockdown adiponectin receptor 1 (AdipoR1) expression in HepG2 cells. ATL III treatment ameliorated liver injury and hepatic lipid accumulation in the HFD-induced NAFLD mouse model as demonstrated by that ATL III administration significantly reduced serum levels of alanine aminotransferase, glutamic oxaloacetic transaminase, triglycerides, total cholesterol and low-density lipoprotein. Furthermore, treatment with ATL III alleviated hepatic oxidative stress, inflammation and fibrosis in the HFD feeding model. To study the underlying mechanisms, we performed Computer Aided Design assay and found that open-formed AdipoR1 and adiponectin receptor 2 were the potential receptors targeted by ATL III. Interestingly, HFD feeding or FFAs treatment only reduced hepatic AdipoR1 expression, while such reduction was abolished by ATL III administration. In addition, treatment with ATL III activated the AdipoR1 downstream AMPK /SIRT1 signaling pathway and reduced lipid deposition in HepG2 cells, which was diminished by silencing AdipoR1. Finally, inhibition of AMPK or SIRT1, the AdipoR1 downstream signaling, abolished the protective effects of ATL III on lipid deposition and oxidative stress in FFAs-treated HepG2 cells. Our findings suggest that ATL III is a therapeutic drug for the treatment of NAFLD and such protective effect is mediated by activating hepatic AdipoR1-mediated AMPK/SIRT1 signaling pathway.

摘要

非酒精性脂肪性肝病(NAFLD)是全球最常见的慢性肝病病因。目前,除了生活方式干预介导的体重减轻外,NAFLD 没有有效的药物治疗方法。白术内酯 III(ATL III)是白术中的主要生物活性成分,已被证明具有抗氧化、抗肿瘤、抗过敏反应、抗细菌作用和认知保护作用。在这里,我们研究了 ATL III 治疗 NAFLD 的治疗潜力和潜在机制。雄性 C57BL/6J 小鼠喂食高脂肪饮食(HFD)并接受 ATL III 治疗。用油红 O 染色分析肝组织和游离脂肪酸(FFAs)处理的肝细胞中的脂质积累。AMP 激活蛋白(AMPK)和 SIRT1 信号通路分别被 Compound C 和 EX527 抑制。小干扰 RNA(siRNA)用于敲低 HepG2 细胞中的脂联素受体 1(AdipoR1)表达。ATL III 治疗改善了 HFD 诱导的 NAFLD 小鼠模型中的肝损伤和肝脂质积累,因为 ATL III 给药显著降低了血清丙氨酸氨基转移酶、谷氨酸草酰乙酸转氨酶、甘油三酯、总胆固醇和低密度脂蛋白水平。此外,ATL III 治疗减轻了 HFD 喂养模型中的肝氧化应激、炎症和纤维化。为了研究潜在机制,我们进行了计算机辅助设计分析,发现开放形式的 AdipoR1 和脂联素受体 2 是 ATL III 的潜在靶标。有趣的是,HFD 喂养或 FFAs 处理仅降低肝 AdipoR1 表达,而 ATL III 给药可消除这种降低。此外,ATL III 治疗激活了 AdipoR1 下游的 AMPK/SIRT1 信号通路,并减少了 HepG2 细胞中的脂质沉积,而沉默 AdipoR1 则减弱了这种作用。最后,抑制 AMPK 或 SIRT1,即 AdipoR1 下游信号,消除了 ATL III 对 FFAs 处理的 HepG2 细胞中脂质沉积和氧化应激的保护作用。我们的研究结果表明,ATL III 是治疗 NAFLD 的治疗药物,这种保护作用是通过激活肝 AdipoR1 介导的 AMPK/SIRT1 信号通路介导的。

https://cdn.ncbi.nlm.nih.gov/pmc/blobs/7ff7/8898375/b1b141053f2b/ijbsv18p1594g001.jpg

文献AI研究员

20分钟写一篇综述,助力文献阅读效率提升50倍。

立即体验

用中文搜PubMed

大模型驱动的PubMed中文搜索引擎

马上搜索

文档翻译

学术文献翻译模型,支持多种主流文档格式。

立即体验