Department of Pathology, Xiangya Hospital, Central South University, Changsha, China.
Department of Pharmacy, Xiangya Hospital, Central South University, Changsha, China.
Front Immunol. 2022 Feb 24;13:834595. doi: 10.3389/fimmu.2022.834595. eCollection 2022.
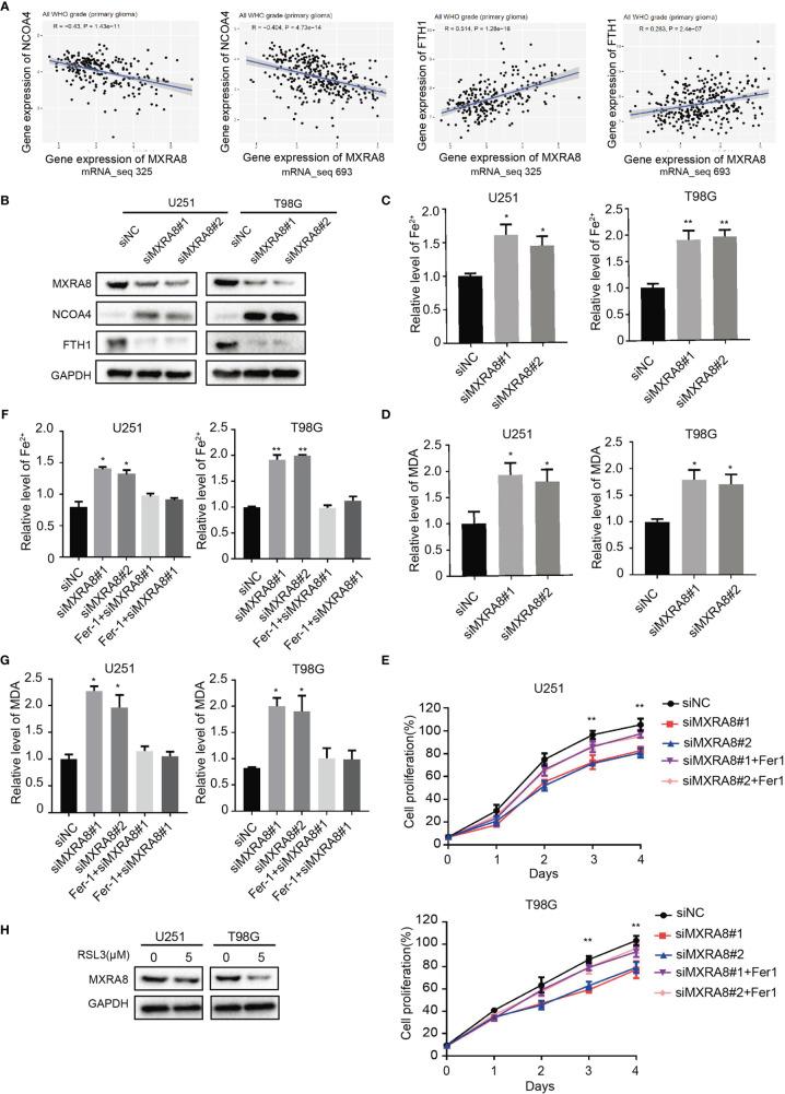
Glioma is a highly malignant brain tumor with a poor survival rate. Novel biomarkers that act as prompt indicators of glioma are urgently needed. In this study, we identified and validated prognosis-related differentially expressed genes by datasets of glioma in the GEO and TCGA databases. Ferroptosis is a newly recognized process of cell death playing a vital role in cancer biology. Pearson correlation coefficient were used to discovery the prognosis-related genes which have the highest correlation with ferroptosis. Matrix remodeling-associated protein 8 (MXRA8) was identified as a novel prognosis indicator which may be involved in ferroptosis. The expression of MXRA8 was significantly higher in glioma compared with normal brain tissue, and increased expression of MXRA8 was associated with unfavorable survivals. Furthermore, analysis showed that knockdown of MXRA8 inhibited the cell viability in T98G and U251 cells and increased the sensitivity of glioma cells to temozolomide. We further observed that downregulation of MXRA8 elevated the levels of intracellular ferrous iron and lipid peroxidation, accompanied by upregulation of NCOA4 and suppression of FTH1. Moreover, co-expression analyses showed that GO term and KEGG pathways were mainly enriched in immunity-related pathways, such as neutrophil-related immunity, adaptive immune response, and cytokine binding. Through ssGSEA algorithm and TISIDB database, immunological analyses showed that MXRA8 was significantly correlated with various immune infiltration cells including NK cells, macrophages, and neutrophils. Meanwhile, MXRA8 was also associated with chemokines and multiple immunoinhibitory molecules, such as TGF-β1, IL-10, PD-L1, and CTLA4. We also found that MXRA8 was positively associated with immune infiltration score, and patients with higher immune score underwent worse overall survivals. Moreover, IHC staining indicated a highly positive correlation of MXRA8 with a macrophage marker CSF1R. The co-cultured models of glioma cells and M2 macrophages showed MXRA8 knockdown glioma cells alleviated the infiltration of M2 macrophage, while the reduced M2 macrophage infiltration generated by MXRA8 could be rescued by Fer-1 treatment. These results suggest that MXRA8 promotes glioma progression and highlight the pivotal role of MXRA8 in ferroptosis and immune microenvironment of glioma. Therefore, MXRA8 may serve as a novel prognostic marker and therapeutic target for glioma.
神经胶质瘤是一种高度恶性的脑肿瘤,患者生存率较低。目前迫切需要新型生物标志物,作为神经胶质瘤的早期诊断指标。本研究通过分析 GEO 和 TCGA 数据库中神经胶质瘤的数据集,鉴定并验证了与预后相关的差异表达基因。铁死亡是一种新发现的细胞死亡方式,在癌症生物学中起着至关重要的作用。本研究使用 Pearson 相关系数来发现与铁死亡相关性最高的预后相关基因。基质重塑相关蛋白 8(MXRA8)被鉴定为一种新的预后标志物,可能参与铁死亡过程。与正常脑组织相比,MXRA8 在神经胶质瘤中表达显著上调,且 MXRA8 表达水平升高与患者生存预后不良相关。此外,研究结果显示,下调 MXRA8 可抑制 T98G 和 U251 细胞的活力,并增加神经胶质瘤细胞对替莫唑胺的敏感性。我们进一步观察到,下调 MXRA8 可增加细胞内亚铁离子水平和脂质过氧化,同时上调 NCOA4 并抑制 FTH1。此外,共表达分析表明,GO 术语和 KEGG 通路主要富集在免疫相关通路,如中性粒细胞相关免疫、适应性免疫反应和细胞因子结合。通过 ssGSEA 算法和 TISIDB 数据库进行免疫分析显示,MXRA8 与多种免疫浸润细胞(包括 NK 细胞、巨噬细胞和中性粒细胞)显著相关。同时,MXRA8 也与趋化因子和多种免疫抑制分子(如 TGF-β1、IL-10、PD-L1 和 CTLA4)相关。我们还发现,MXRA8 与免疫浸润评分显著相关,且免疫评分较高的患者总生存率较差。此外,免疫组化染色结果显示,MXRA8 与巨噬细胞标志物 CSF1R 呈高度正相关。共培养神经胶质瘤细胞和 M2 巨噬细胞模型表明,下调 MXRA8 可减轻 M2 巨噬细胞浸润,而由 MXRA8 减少引起的 M2 巨噬细胞浸润可被 Fer-1 处理挽救。这些结果表明,MXRA8 促进神经胶质瘤的进展,并强调了 MXRA8 在神经胶质瘤铁死亡和免疫微环境中的关键作用。因此,MXRA8 可能成为神经胶质瘤的一种新的预后标志物和治疗靶点。