Suppr超能文献

补充表观遗传修饰剂可改善线粒体呼吸和生长速率,并改变在不同能量供应条件下培养的牛胚胎成纤维细胞的DNA甲基化。

Epigenetic Modifier Supplementation Improves Mitochondrial Respiration and Growth Rates and Alters DNA Methylation of Bovine Embryonic Fibroblast Cells Cultured in Divergent Energy Supply.

作者信息

Crouse Matthew S, Caton Joel S, Claycombe-Larson Kate J, Diniz Wellison J S, Lindholm-Perry Amanda K, Reynolds Lawrence P, Dahlen Carl R, Borowicz Pawel P, Ward Alison K

机构信息

USDA, ARS, U.S. Meat Animal Research Center, Clay Center, NE, United States.

Department of Animal Sciences, North Dakota State University, Fargo, ND, United States.

出版信息

Front Genet. 2022 Feb 24;13:812764. doi: 10.3389/fgene.2022.812764. eCollection 2022.

Abstract

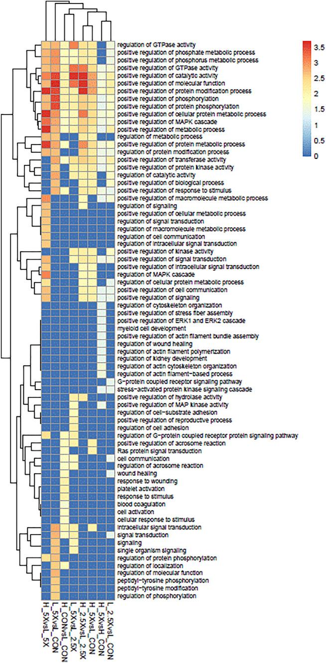
Epigenetic modifiers (EM; methionine, choline, folate, and vitamin B) are important for early embryonic development due to their roles as methyl donors or cofactors in methylation reactions. Additionally, they are essential for the synthesis of nucleotides, polyamines, redox equivalents, and energy metabolites. Despite their importance, investigation into the supplementation of EM in ruminants has been limited to one or two epigenetic modifiers. Like all biochemical pathways, one-carbon metabolism needs to be stoichiometrically balanced. Thus, we investigated the effects of supplementing four EM encompassing the methionine-folate cycle on bovine embryonic fibroblast growth, mitochondrial function, and DNA methylation. We hypothesized that EM supplemented to embryonic fibroblasts cultured in divergent glucose media would increase mitochondrial respiration and cell growth rate and alter DNA methylation as reflected by changes in the gene expression of enzymes involved in methylation reactions, thereby improving the growth parameters beyond Control treated cells. Bovine embryonic fibroblast cells were cultured in Eagle's minimum essential medium with 1 g/L glucose (Low) or 4.5 g/L glucose (High). The control medium contained no additional OCM, whereas the treated media contained supplemented EM at 2.5, 5, and 10 times (×2.5, ×5, and ×10, respectively) the control media, except for methionine (limited to ×2). Therefore, the experimental design was a 2 (levels of glucose) × 4 (levels of EM) factorial arrangement of treatments. Cells were passaged three times in their respective treatment media before analysis for growth rate, cell proliferation, mitochondrial respiration, transcript abundance of methionine-folate cycle enzymes, and DNA methylation by reduced-representation bisulfite sequencing. Total cell growth was greatest in High ×10 and mitochondrial maximal respiration, and reserve capacity was greatest ( < 0.01) for High ×2.5 and ×10 compared with all other treatments. In Low cells, the total growth rate, mitochondrial maximal respiration, and reserve capacity increased quadratically to 2.5 and ×5 and decreased to control levels at ×10. The biological processes identified due to differential methylation included the positive regulation of GTPase activity, molecular function, protein modification processes, phosphorylation, and metabolic processes. These data are interpreted to imply that EM increased the growth rate and mitochondrial function beyond Control treated cells in both Low and High cells, which may be due to changes in the methylation of genes involved with growth and energy metabolism.

摘要

表观遗传修饰因子(EM;蛋氨酸、胆碱、叶酸和维生素B)因其作为甲基供体或甲基化反应中的辅助因子的作用,对早期胚胎发育至关重要。此外,它们对于核苷酸、多胺、氧化还原当量和能量代谢物的合成也必不可少。尽管它们很重要,但对反刍动物补充EM的研究仅限于一两种表观遗传修饰因子。与所有生化途径一样,一碳代谢需要化学计量平衡。因此,我们研究了补充涵盖蛋氨酸-叶酸循环的四种EM对牛胚胎成纤维细胞生长、线粒体功能和DNA甲基化的影响。我们假设,在不同葡萄糖培养基中培养的胚胎成纤维细胞补充EM会增加线粒体呼吸和细胞生长速率,并通过甲基化反应相关酶的基因表达变化反映出改变DNA甲基化,从而改善生长参数,使其超过对照处理的细胞。牛胚胎成纤维细胞在含有1 g/L葡萄糖(低)或4.5 g/L葡萄糖(高)的伊格尔最低必需培养基中培养。对照培养基不添加额外的OCM,而处理过的培养基除蛋氨酸(限于×2)外,含有对照培养基2.5、5和10倍(分别为×2.5、×5和×10)的补充EM。因此,实验设计是2(葡萄糖水平)×4(EM水平)的析因处理安排。在分析生长速率、细胞增殖、线粒体呼吸、蛋氨酸-叶酸循环酶的转录丰度以及通过简化代表性亚硫酸氢盐测序进行DNA甲基化之前,细胞在各自的处理培养基中传代三次。与所有其他处理相比,总细胞生长在高×10组中最大,线粒体最大呼吸和储备能力在高×2.5和×10组中最大(<0.01)。在低葡萄糖水平的细胞中,总生长速率、线粒体最大呼吸和储备能力在2.5和×5时呈二次增加,在×10时降至对照水平。由于差异甲基化确定的生物学过程包括GTPase活性的正调控、分子功能、蛋白质修饰过程、磷酸化和代谢过程。这些数据被解释为意味着EM在低葡萄糖水平和高葡萄糖水平的细胞中均提高了生长速率和线粒体功能,超过对照处理的细胞,这可能是由于与生长和能量代谢相关基因的甲基化变化所致。

https://cdn.ncbi.nlm.nih.gov/pmc/blobs/b1d2/8907857/bce362844f33/fgene-13-812764-g001.jpg

文献AI研究员

20分钟写一篇综述,助力文献阅读效率提升50倍。

立即体验

用中文搜PubMed

大模型驱动的PubMed中文搜索引擎

马上搜索

文档翻译

学术文献翻译模型,支持多种主流文档格式。

立即体验