Suppr超能文献

靶向 E1 泛素激活酶 (UBA1) 可提高 elexacaftor/tezacaftor/ivacaftor 对 F508del 和罕见错误折叠 CFTR 突变体的疗效。

Targeting the E1 ubiquitin-activating enzyme (UBA1) improves elexacaftor/tezacaftor/ivacaftor efficacy towards F508del and rare misfolded CFTR mutants.

机构信息

Department of Biomedical Sciences, University of Padova, Via Ugo Bassi 58/B, 35131, Padova, Italy.

UOC Genetica Medica, IRCCS Istituto Giannina Gaslini, Via Gerolamo Gaslini 5, 16147, Genova, Italy.

出版信息

Cell Mol Life Sci. 2022 Mar 16;79(4):192. doi: 10.1007/s00018-022-04215-3.

Abstract

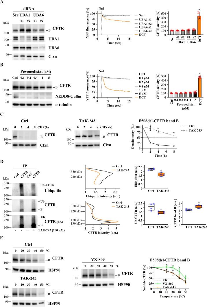
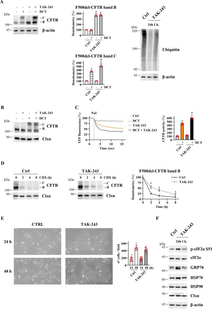
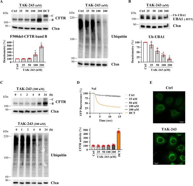
The advent of Trikafta (Kaftrio in Europe) (a triple-combination therapy based on two correctors-elexacaftor/tezacaftor-and the potentiator ivacaftor) has represented a revolution for the treatment of patients with cystic fibrosis (CF) carrying the most common misfolding mutation, F508del-CFTR. This therapy has proved to be of great efficacy in people homozygous for F508del-CFTR and is also useful in individuals with a single F508del allele. Nevertheless, the efficacy of this therapy needs to be improved, especially in light of the extent of its use in patients with rare class II CFTR mutations. Using CFBE41o- cells expressing F508del-CFTR, we provide mechanistic evidence that targeting the E1 ubiquitin-activating enzyme (UBA1) by TAK-243, a small molecule in clinical trials for other diseases, boosts the rescue of F508del-CFTR induced by CFTR correctors. Moreover, TAK-243 significantly increases the F508del-CFTR short-circuit current induced by elexacaftor/tezacaftor/ivacaftor in differentiated human primary airway epithelial cells, a gold standard for the pre-clinical evaluation of patients' responsiveness to pharmacological treatments. This new combinatory approach also leads to an improvement in CFTR conductance on cells expressing other rare CF-causing mutations, including N1303K, for which Trikafta is not approved. These findings show that Trikafta therapy can be improved by the addition of a drug targeting the misfolding detection machinery at the beginning of the ubiquitination cascade and may pave the way for an extension of Trikafta to low/non-responding rare misfolded CFTR mutants.

摘要

Trikafta(欧洲的 Kaftrio)的问世(一种基于两种校正剂-依伐卡托/泰比卡托和增效剂 ivacaftor 的三联组合疗法)为囊性纤维化(CF)患者的治疗带来了革命性的变化,这些患者携带有最常见的错误折叠突变 F508del-CFTR。这种疗法已被证明对纯合 F508del-CFTR 患者具有显著疗效,对携带单个 F508del 等位基因的患者也有效。然而,这种疗法的疗效需要进一步提高,尤其是在考虑到它在罕见 CFTR 突变患者中的应用程度的情况下。我们使用表达 F508del-CFTR 的 CFBE41o-细胞提供了机制证据,表明通过 TAK-243 靶向 E1 泛素激活酶(UBA1),一种用于其他疾病临床试验的小分子药物,可增强 CFTR 校正剂诱导的 F508del-CFTR 的恢复。此外,TAK-243 显著增加了 elexacaftor/tezacaftor/ivacaftor 诱导的分化人原代气道上皮细胞中 F508del-CFTR 的短路电流,这是用于评估患者对药物治疗反应的金标准。这种新的组合方法还导致表达其他罕见 CF 致病突变的细胞中 CFTR 电导的改善,包括 N1303K,Trikafta 对此突变不批准。这些发现表明,通过添加一种靶向泛素化级联起始时错误折叠检测机制的药物,可以改善 Trikafta 治疗,并且可能为将 Trikafta 扩展到低/无反应的罕见错误折叠 CFTR 突变体铺平道路。

https://cdn.ncbi.nlm.nih.gov/pmc/blobs/bc16/11072760/a803935a7ee3/18_2022_4215_Fig1_HTML.jpg

文献AI研究员

20分钟写一篇综述,助力文献阅读效率提升50倍。

立即体验

用中文搜PubMed

大模型驱动的PubMed中文搜索引擎

马上搜索

文档翻译

学术文献翻译模型,支持多种主流文档格式。

立即体验