Suppr超能文献

用于发育神经毒性评估的人类神经球试验的科学验证

Scientific Validation of Human Neurosphere Assays for Developmental Neurotoxicity Evaluation.

作者信息

Koch Katharina, Bartmann Kristina, Hartmann Julia, Kapr Julia, Klose Jördis, Kuchovská Eliška, Pahl Melanie, Schlüppmann Kevin, Zühr Etta, Fritsche Ellen

机构信息

IUF-Leibniz Research Institute for Environmental Medicine, Duesseldorf, Germany.

Medical Faculty, Heinrich-Heine-University, Duesseldorf, Germany.

出版信息

Front Toxicol. 2022 Mar 2;4:816370. doi: 10.3389/ftox.2022.816370. eCollection 2022.

Abstract

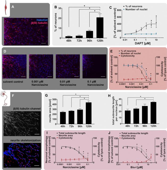
There is a call for a paradigm shift in developmental neurotoxicity (DNT) evaluation, which demands the implementation of faster, more cost-efficient, and human-relevant test systems than current guideline studies. Under the umbrella of the Organisation for Economic Co-operation and Development (OECD), a guidance document is currently being prepared that instructs on the regulatory use of a DNT battery (DNT IVB) for fit-for-purpose applications. One crucial issue for OECD application of methods is validation, which for new approach methods (NAMs) requires novel approaches. Here, mechanistic information previously identified , as well as reported neurodevelopmental adversities in response to disturbances on the cellular and tissue level, are of central importance. In this study, we scientifically validate the Neurosphere Assay, which is based on human primary neural progenitor cells (hNPCs) and an integral part of the DNT IVB. It assesses neurodevelopmental key events (KEs) like NPC proliferation (NPC1ab), radial glia cell migration (NPC2a), neuronal differentiation (NPC3), neurite outgrowth (NPC4), oligodendrocyte differentiation (NPC5), and thyroid hormone-dependent oligodendrocyte maturation (NPC6). In addition, we extend our work from the hNPCs to human induced pluripotent stem cell-derived NPCs (hiNPCs) for the NPC proliferation (iNPC1ab) and radial glia assays (iNPC2a). The validation process we report for the endpoints studied with the Neurosphere Assays is based on 1) describing the relevance of the respective endpoints for brain development, 2) the confirmation of the cell type-specific morphologies observed , 3) expressions of cell type-specific markers consistent with those morphologies, 4) appropriate anticipated responses to physiological pertinent signaling stimuli and 5) alterations in specific endpoints upon challenges with confirmed DNT compounds. With these strong mechanistic underpinnings, we posit that the Neurosphere Assay as an integral part of the DNT screening battery is well poised for DNT evaluation for regulatory purposes.

摘要

发育神经毒性(DNT)评估需要范式转变,这要求采用比当前指南研究更快、更具成本效益且与人类相关的测试系统。在经济合作与发展组织(OECD)的框架下,目前正在编写一份指导文件,指导DNT检测组合(DNT IVB)在适用目的方面的监管使用。经合组织方法应用的一个关键问题是验证,对于新方法(NAMs)而言,这需要新颖的方法。在此,先前确定的机制信息以及报告的细胞和组织水平干扰导致的神经发育不良情况至关重要。在本研究中,我们对神经球试验进行了科学验证,该试验基于人类原代神经祖细胞(hNPCs),是DNT IVB的一个组成部分。它评估神经发育关键事件(KEs),如NPC增殖(NPC1ab)、放射状胶质细胞迁移(NPC2a)、神经元分化(NPC3)、神经突生长(NPC4)、少突胶质细胞分化(NPC5)以及甲状腺激素依赖性少突胶质细胞成熟(NPC6)。此外,我们将工作从hNPCs扩展到人类诱导多能干细胞衍生的NPCs(hiNPCs),用于NPC增殖(iNPC1ab)和放射状胶质细胞试验(iNPC2a)。我们报告的神经球试验所研究终点的验证过程基于:1)描述各个终点与大脑发育的相关性;2)确认观察到的细胞类型特异性形态;3)与这些形态一致的细胞类型特异性标志物的表达;4)对生理相关信号刺激的适当预期反应;5)经确认的DNT化合物挑战后特定终点的改变。基于这些强大的机制基础,我们认为神经球试验作为DNT筛选组合的一个组成部分,非常适合用于监管目的的DNT评估。

https://cdn.ncbi.nlm.nih.gov/pmc/blobs/992b/8915868/9eb97d9a1b2c/ftox-04-816370-g001.jpg

文献AI研究员

20分钟写一篇综述,助力文献阅读效率提升50倍。

立即体验

用中文搜PubMed

大模型驱动的PubMed中文搜索引擎

马上搜索

文档翻译

学术文献翻译模型,支持多种主流文档格式。

立即体验