Suppr超能文献

新冠病毒疾病(COVID-19)住院患者经中和单克隆抗体巴尼韦单抗治疗后,鼻咽拭子基因表达模式与血清生物标志物之间的关系。

Relationship between gene expression patterns from nasopharyngeal swabs and serum biomarkers in patients hospitalized with COVID-19, following treatment with the neutralizing monoclonal antibody bamlanivimab.

作者信息

Sims Jonathan T, Poorbaugh Josh, Chang Ching-Yun, Holzer Timothy R, Zhang Lin, Engle Sarah M, Beasley Stephanie, Doman Thompson N, Naughton Lynn, Higgs Richard E, Kallewaard Nicole, Benschop Robert J

机构信息

Eli Lilly and Company, Lilly Corporate Center, 893 S Delaware St., Indianapolis, IN, 46285, USA.

出版信息

J Transl Med. 2022 Mar 18;20(1):134. doi: 10.1186/s12967-022-03345-3.

Abstract

BACKGROUND

A thorough understanding of a patient's inflammatory response to Severe Acute Respiratory Syndrome Coronavirus 2 (SARS-CoV-2) infection is crucial to discerning the associated, underlying immunological processes and to the selection and implementation of treatment strategies. Defining peripheral blood biomarkers relevant to SARS-CoV-2 infection is fundamental to detecting and monitoring this systemic disease. This safety-focused study aims to monitor and characterize the immune response to SARS-CoV-2 infection via analysis of peripheral blood and nasopharyngeal swab samples obtained from patients hospitalized with Coronavirus disease 2019 (COVID-19), in the presence or absence of bamlanivimab treatment.

METHODS

23 patients hospitalized with COVID-19 were randomized to receive a single dose of the neutralizing monoclonal antibody, bamlanivimab (700 mg, 2800 mg or 7000 mg) or placebo, at study initiation (Clinical Trial; NCT04411628). Serum samples and nasopharyngeal swabs were collected at multiple time points over 1 month. A Proximity Extension Array was used to detect inflammatory profiles from protein biomarkers in the serum of hospitalized COVID-19 patients relative to age/sex-matched healthy controls. RNA sequencing was performed on nasopharyngeal swabs. A Luminex serology assay and Elecsys® Anti-SARS-CoV-2 immunoassay were used to detect endogenous antibody formation and to monitor seroconversion in each cohort over time. A mixed model for repeated measures approach was used to analyze changes in serology and serum proteins over time.

RESULTS

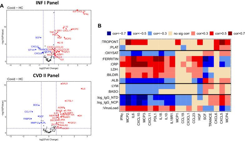
Levels of IL-6, CXCL10, CXCL11, IFNγ and MCP-3 were > fourfold higher in the serum of patients with COVID-19 versus healthy controls and linked with observations of inflammatory and viral-induced interferon response genes detected in nasopharyngeal swab samples from the same patients. While IgA and IgM titers peaked around 7 days post-dose, IgG titers remained high, even after 28 days. Changes in biomarkers over time were not significantly different between the bamlanivimab and placebo groups.

CONCLUSIONS

Similarities observed between nasopharyngeal gene expression patterns and peripheral blood biomarker profiles reveal a connection between the circulation and processes in the nasopharyngeal cavity, reinforcing the potential utility of systemic blood biomarker profiling for therapeutic monitoring of patient response. Serological antibody responses in patients correlated closely with reductions in the COVID-19 inflammatory protein biomarker signature. Bamlanivimab did not affect the biomarker dynamics in this hospitalized patient population.

摘要

背景

深入了解患者对严重急性呼吸综合征冠状病毒2(SARS-CoV-2)感染的炎症反应,对于识别相关的潜在免疫过程以及治疗策略的选择和实施至关重要。确定与SARS-CoV-2感染相关的外周血生物标志物是检测和监测这种全身性疾病的基础。这项以安全性为重点的研究旨在通过分析从2019冠状病毒病(COVID-19)住院患者中获取的外周血和鼻咽拭子样本,在有或没有巴瑞替尼治疗的情况下,监测和表征对SARS-CoV-2感染的免疫反应。

方法

23名COVID-19住院患者在研究开始时(临床试验;NCT04411628)被随机分配接受单剂量的中和单克隆抗体巴瑞替尼(700mg、2800mg或7000mg)或安慰剂。在1个月内的多个时间点采集血清样本和鼻咽拭子。使用邻近延伸分析来检测住院COVID-19患者血清中相对于年龄/性别匹配的健康对照的蛋白质生物标志物的炎症谱。对鼻咽拭子进行RNA测序。使用Luminex血清学检测和Elecsys®抗SARS-CoV-2免疫检测来检测内源性抗体形成,并随时间监测每个队列中的血清转化。使用重复测量的混合模型方法来分析血清学和血清蛋白随时间的变化。

结果

与健康对照相比,COVID-19患者血清中白细胞介素-6(IL-6)、CXC趋化因子配体10(CXCL10)、CXC趋化因子配体11(CXCL11)、干扰素γ(IFNγ)和单核细胞趋化蛋白-3(MCP-3)的水平高出四倍以上,并且与在同一患者的鼻咽拭子样本中检测到的炎症和病毒诱导的干扰素反应基因的观察结果相关。虽然IgA和IgM滴度在给药后约7天达到峰值,但IgG滴度即使在28天后仍保持较高水平。巴瑞替尼组和安慰剂组之间生物标志物随时间的变化没有显著差异。

结论

在鼻咽基因表达模式和外周血生物标志物谱之间观察到的相似性揭示了循环与鼻咽腔过程之间的联系,加强了全身性血液生物标志物分析在治疗监测患者反应方面的潜在效用。患者的血清学抗体反应与COVID-19炎症蛋白生物标志物特征的降低密切相关。巴瑞替尼在该住院患者群体中不影响生物标志物动态。

https://cdn.ncbi.nlm.nih.gov/pmc/blobs/dcd9/8932046/ebaf73027333/12967_2022_3345_Fig1_HTML.jpg

文献AI研究员

20分钟写一篇综述,助力文献阅读效率提升50倍。

立即体验

用中文搜PubMed

大模型驱动的PubMed中文搜索引擎

马上搜索

文档翻译

学术文献翻译模型,支持多种主流文档格式。

立即体验