Suppr超能文献

溶质载体家族4成员4(SLC4A4)通过AKT介导的信号通路在体内和体外促进前列腺癌进展。

SLC4A4 promotes prostate cancer progression in vivo and in vitro via AKT-mediated signalling pathway.

作者信息

Liu Zelin, Wang Qinghua, Zhai Guanzhong, Ke Shuai, Yu Xi, Guo Jia

机构信息

Department of Urology, Renmin Hospital of Wuhan University, 9 Zhangzhidong Road, Wuhan, 430060, People's Republic of China.

出版信息

Cancer Cell Int. 2022 Mar 19;22(1):127. doi: 10.1186/s12935-022-02546-6.

Abstract

BACKGROUND

Prostate cancer (PCa) is the second leading cause of cancer-related male deaths worldwide. The purpose of this study was to investigate the effects of homo sapiens solute carrier family 4 member 4 (SLC4A4), which encodes the electrogenic Na/HCO cotransporter isoform 1 (NBCe1), in the development and progression of PCa.

METHODS

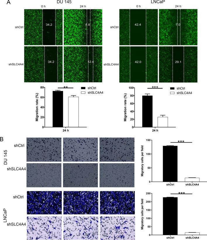
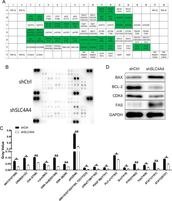
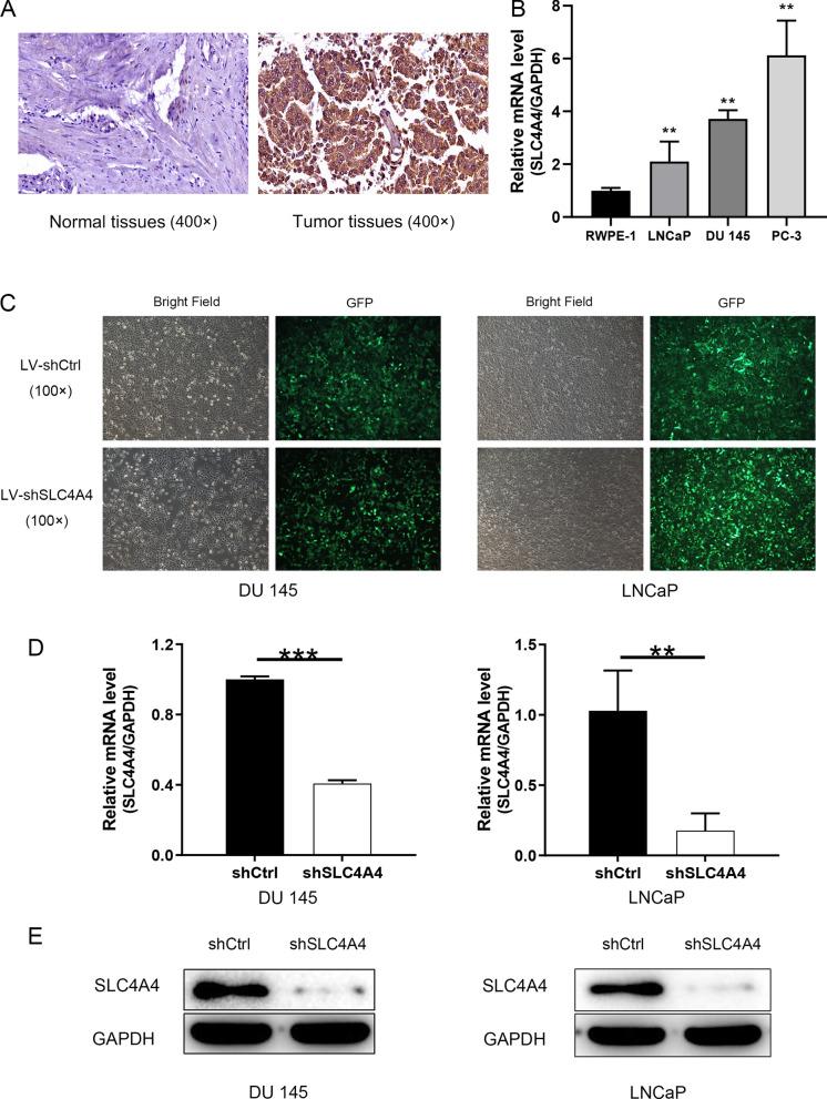
The expression levels of SLC4A4 in PCa and normal prostate tissues were evaluated by immunohistochemistry. The SLC4A4 knockdown cell model was structured by lentiviral infection, and the knockdown efficiency was validated by RT-qPCR and Western blotting. The effects of SLC4A4 knockdown on cell proliferation, apoptosis and cycle, migration, and invasion were detected by Celigo cell counting assay and CCK-8 assay, flow cytometry analysis, wound-healing, and Transwell assay, respectively. Tumor growth in nude mice was surveyed by in vivo imaging and Ki-67 staining. Furthermore, underlying mechanism of SLC4A4 silence induced inhibition of PCa progression was explored by human phospho-kinase array.

RESULTS

Our results revealed that SLC4A4 expression was up-regulated in PCa tissues and human PCa cell lines. High expression of SLC4A4 in tumor specimens was significantly correlated with disease progression. SLC4A4 knockdown inhibited cell proliferation, migration and invasion, while facilitated apoptosis, which was also confirmed in vivo. Moreover, SLC4A4 promoted PCa progression through the AKT-mediated signalling pathway.

CONCLUSION

The results of this study indicated that SLC4A4 overexpression was closely associated with the progression of PCa; SLC4A4 knockdown suppressed PCa development in vitro and in vivo. SLC4A4 acts as a tumor promotor in PCa by regulating key components of the AKT pathway and may therefore act as a potential therapeutic target for PCa treatment.

摘要

背景

前列腺癌(PCa)是全球男性癌症相关死亡的第二大主要原因。本研究的目的是调查编码电中性钠/碳酸氢根共转运体亚型1(NBCe1)的人类溶质载体家族4成员4(SLC4A4)在PCa发生和发展中的作用。

方法

采用免疫组织化学法评估PCa组织和正常前列腺组织中SLC4A4的表达水平。通过慢病毒感染构建SLC4A4基因敲低细胞模型,并通过RT-qPCR和蛋白质免疫印迹法验证敲低效率。分别采用Celigo细胞计数法和CCK-8法、流式细胞术分析、伤口愈合实验和Transwell实验检测SLC4A4基因敲低对细胞增殖、凋亡和周期、迁移及侵袭的影响。通过体内成像和Ki-67染色观察裸鼠体内肿瘤生长情况。此外,利用人类磷酸化激酶芯片探究SLC4A4沉默诱导PCa进展抑制的潜在机制。

结果

我们的结果显示,SLC4A4在PCa组织和人PCa细胞系中表达上调。肿瘤标本中SLC4A4的高表达与疾病进展显著相关。SLC4A4基因敲低抑制细胞增殖、迁移和侵袭,同时促进凋亡,这在体内实验中也得到证实。此外,SLC4A4通过AKT介导的信号通路促进PCa进展。

结论

本研究结果表明,SLC4A4过表达与PCa进展密切相关;SLC4A4基因敲低在体外和体内均抑制PCa发展。SLC4A4通过调节AKT途径的关键成分在PCa中发挥肿瘤促进作用,因此可能成为PCa治疗的潜在靶点。

https://cdn.ncbi.nlm.nih.gov/pmc/blobs/6aa3/8933877/3456acb1f41e/12935_2022_2546_Fig1_HTML.jpg

文献AI研究员

20分钟写一篇综述,助力文献阅读效率提升50倍。

立即体验

用中文搜PubMed

大模型驱动的PubMed中文搜索引擎

马上搜索

文档翻译

学术文献翻译模型,支持多种主流文档格式。

立即体验