Suppr超能文献

过继转移抗核仁素 T 细胞联合 PD-L1 抑制治疗三阴性乳腺癌。

Adoptive Transfer of Anti-Nucleolin T Cells Combined with PD-L1 Inhibition against Triple-Negative Breast Cancer.

机构信息

Department of Immunology, Faculty of Medicine Siriraj Hospital, Mahidol University, Bangkok, Thailand.

Research Department, Siriraj Center of Research Excellence for Cancer Immunotherapy (SiCORE-CIT), Faculty of Medicine Siriraj Hospital, Mahidol University, Bangkok, Thailand.

出版信息

Mol Cancer Ther. 2022 May 4;21(5):727-739. doi: 10.1158/1535-7163.MCT-21-0823.

Abstract

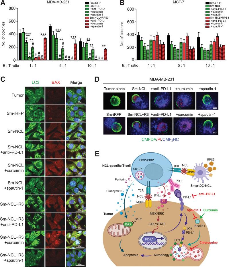
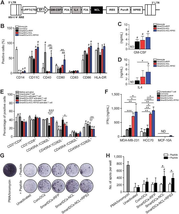
Dendritic cell (DC)-based T-cell activation is an alternative immunotherapy in breast cancer. The anti-programmed death ligand 1 (PD-L1) can enhance T-cell function. Nucleolin (NCL) is overexpressed in triple-negative breast cancer (TNBC). The regulation of PD-L1 expression through autophagy and the anti-PD-L1 peptide to help sensitize T cells for NCL-positive TNBC cell killing has not been evaluated. Results showed the worst clinical outcome in patients with high NCL and PD-L1. Self-differentiated myeloid-derived antigen-presenting cells reactive against tumors presenting NCL or SmartDCs-NCL producing GM-CSF and IL-4, could activate NCL-specific T cells. SmartDCs-NCL plus recombinant human ribosomal protein substrate 3 (RPS3) successfully induced maturation and activation of DCs characterized by the reduction of CD14 and the induction of CD11c, CD40, CD80, CD83, CD86, and HLA-DR. Interestingly, SmartDCs-NCL plus RPS3 in combination with anti-PD-L1 peptide revealed significant killing activity of the effector NCL-specific T cells against NCLHigh/PD-L1High MDA-MB-231 and NCLHigh/PD-L1High HCC70 TNBC cells at the effector: a target ratio of 5:1 in 2-D and 10:1 in the 3-D culture system; and increments of IFNγ by the ELISpot assay. No killing effect was revealed in MCF-10A normal mammary cells. Mechanistically, NCL-specific T-cell-mediated TNBC cell killing was through both apoptotic and autophagic pathways. Induction of autophagy by curcumin, an autophagic stimulator, inhibited the expression of PD-L1 and enhanced cytolytic activity of NCL-specific T cells. These findings provide the potential clinical approaches targeting NCLHigh/PD-L1High TNBC cells with NCL-specific T cells in combination with a PD-L1 inhibitor or autophagic stimulator.

摘要

树突状细胞(DC)激活的 T 细胞是乳腺癌的一种替代免疫疗法。抗程序性死亡配体 1(PD-L1)可以增强 T 细胞的功能。核仁素(NCL)在三阴性乳腺癌(TNBC)中过表达。通过自噬调节 PD-L1 表达以及抗 PD-L1 肽有助于使 NCL 阳性 TNBC 细胞杀伤的 T 细胞敏感尚未得到评估。结果表明,NCL 和 PD-L1 高表达的患者临床结局最差。对呈递 NCL 的肿瘤具有反应性的自分化髓样来源的抗原呈递细胞或产生 GM-CSF 和 IL-4 的 SmartDC-NCL 可以激活 NCL 特异性 T 细胞。SmartDC-NCL 加重组人核糖体蛋白底物 3(RPS3)成功地诱导了 DC 的成熟和激活,其特征在于 CD14 的减少和 CD11c、CD40、CD80、CD83、CD86 和 HLA-DR 的诱导。有趣的是,SmartDC-NCL 加 RPS3 与抗 PD-L1 肽联合使用可显著增强效应 NCL 特异性 T 细胞对 NCLHigh/PD-L1High MDA-MB-231 和 NCLHigh/PD-L1High HCC70 TNBC 细胞的杀伤活性,在 2-D 中效靶比为 5:1,在 3-D 培养系统中为 10:1;并且通过 ELISpot 测定法检测到 IFNγ 的增加。在 MCF-10A 正常乳腺细胞中未显示出杀伤作用。从机制上讲,NCL 特异性 T 细胞介导的 TNBC 细胞杀伤是通过凋亡和自噬途径。自噬刺激剂姜黄素诱导的自噬抑制了 PD-L1 的表达,并增强了 NCL 特异性 T 细胞的细胞毒性。这些发现为针对 NCLHigh/PD-L1High TNBC 细胞的潜在临床方法提供了依据,即使用 NCL 特异性 T 细胞与 PD-L1 抑制剂或自噬刺激剂联合使用。

https://cdn.ncbi.nlm.nih.gov/pmc/blobs/29a5/9377762/6228fb53a448/727fig1.jpg

文献AI研究员

20分钟写一篇综述,助力文献阅读效率提升50倍。

立即体验

用中文搜PubMed

大模型驱动的PubMed中文搜索引擎

马上搜索

文档翻译

学术文献翻译模型,支持多种主流文档格式。

立即体验