Suppr超能文献

口服瑞德西韦前药治疗可预防 SARS-CoV-2 在小鼠中的发病机制。

Therapeutic treatment with an oral prodrug of the remdesivir parental nucleoside is protective against SARS-CoV-2 pathogenesis in mice.

机构信息

Department of Epidemiology, University of North Carolina at Chapel Hill, Chapel Hill, NC 27599, USA.

Gilead Sciences Inc., Foster City, CA 94404, USA.

出版信息

Sci Transl Med. 2022 May 4;14(643):eabm3410. doi: 10.1126/scitranslmed.abm3410.

Abstract

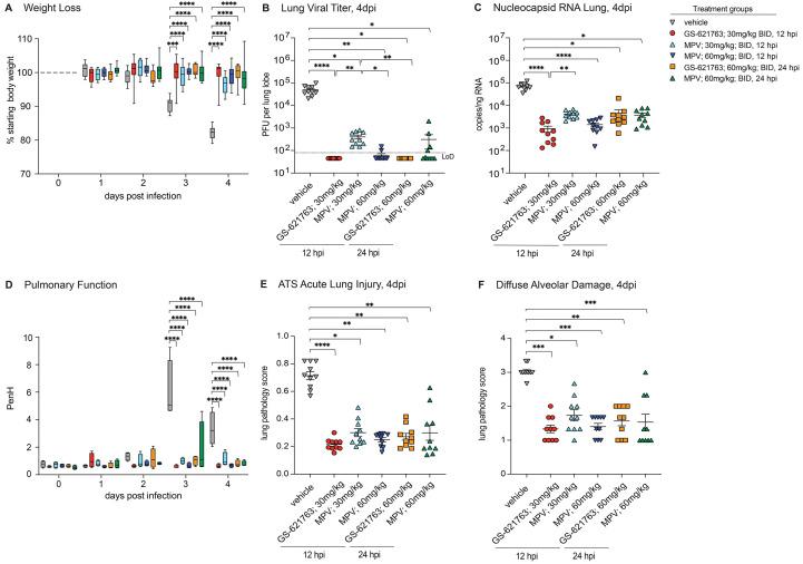
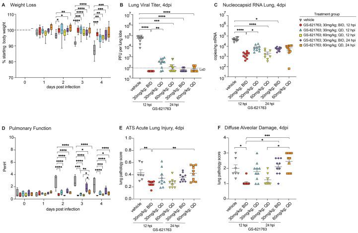
The coronavirus disease 2019 (COVID-19) pandemic remains uncontrolled despite the rapid rollout of safe and effective severe acute respiratory syndrome coronavirus 2 (SARS-CoV-2) vaccines, underscoring the need to develop highly effective antivirals. In the setting of waning immunity from infection and vaccination, breakthrough infections are becoming increasingly common and treatment options remain limited. In addition, the emergence of SARS-CoV-2 variants of concern, with their potential to escape neutralization by therapeutic monoclonal antibodies, emphasizes the need to develop second-generation oral antivirals targeting highly conserved viral proteins that can be rapidly deployed to outpatients. Here, we demonstrate the in vitro antiviral activity and in vivo therapeutic efficacy of GS-621763, an orally bioavailable prodrug of GS-441524, the parent nucleoside of remdesivir, which targets the highly conserved virus RNA-dependent RNA polymerase. GS-621763 exhibited antiviral activity against SARS-CoV-2 in lung cell lines and two different human primary lung cell culture systems. GS-621763 was also potently antiviral against a genetically unrelated emerging coronavirus, Middle East respiratory syndrome CoV (MERS-CoV). The dose-proportional pharmacokinetic profile observed after oral administration of GS-621763 translated to dose-dependent antiviral activity in mice infected with SARS-CoV-2. Therapeutic GS-621763 administration reduced viral load and lung pathology; treatment also improved pulmonary function in COVID-19 mouse model. A direct comparison of GS-621763 with molnupiravir, an oral nucleoside analog antiviral that has recently received EUA approval, proved both drugs to be similarly efficacious in mice. These data support the exploration of GS-441524 oral prodrugs for the treatment of COVID-19.

摘要

尽管安全有效的严重急性呼吸综合征冠状病毒 2 (SARS-CoV-2) 疫苗已迅速推出,但 2019 年冠状病毒病 (COVID-19) 大流行仍未得到控制,这突显出需要开发高效的抗病毒药物。在感染和疫苗引起的免疫力下降的情况下,突破性感染越来越常见,治疗选择仍然有限。此外,具有逃避治疗性单克隆抗体中和能力的 SARS-CoV-2 变体的出现,强调需要开发针对高度保守的病毒蛋白的第二代口服抗病毒药物,这些药物可以迅速部署给门诊患者。在这里,我们证明了 GS-621763 的体外抗病毒活性和体内治疗效果,GS-621763 是 GS-441524 的口服生物可利用前药,GS-441524 是瑞德西韦的母体核苷,靶向高度保守的病毒 RNA 依赖性 RNA 聚合酶。GS-621763 在肺细胞系和两种不同的人原代肺细胞培养系统中对 SARS-CoV-2 表现出抗病毒活性。GS-621763 对遗传上不相关的新兴冠状病毒中东呼吸综合征冠状病毒 (MERS-CoV) 也具有强大的抗病毒活性。GS-621763 口服给药后观察到的剂量比例药代动力学特征转化为 SARS-CoV-2 感染小鼠中的剂量依赖性抗病毒活性。治疗性 GS-621763 给药可降低病毒载量和肺病理;治疗还改善了 COVID-19 小鼠模型的肺功能。GS-621763 与最近获得 EUA 批准的口服核苷类似物抗病毒药物莫努匹韦的直接比较证明,这两种药物在小鼠中均具有相似的疗效。这些数据支持探索 GS-441524 口服前药治疗 COVID-19。

https://cdn.ncbi.nlm.nih.gov/pmc/blobs/6760/8995034/ee96ddf9a8d2/scitranslmed.abm3410-f1.jpg

文献AI研究员

20分钟写一篇综述,助力文献阅读效率提升50倍。

立即体验

用中文搜PubMed

大模型驱动的PubMed中文搜索引擎

马上搜索

文档翻译

学术文献翻译模型,支持多种主流文档格式。

立即体验