Suppr超能文献

足细胞中 Claudin5 的缺失会使 WIF1 失活,从而激活 WNT 信号通路,并导致肾脏疾病。

Loss of CLDN5 in podocytes deregulates WIF1 to activate WNT signaling and contributes to kidney disease.

机构信息

Department of Physiology, Binzhou Medical University, 264003, Yantai, PR China.

Department of Urology, West China Hospital, Sichuan University, 610041, Chengdu, PR China.

出版信息

Nat Commun. 2022 Mar 24;13(1):1600. doi: 10.1038/s41467-022-29277-6.

Abstract

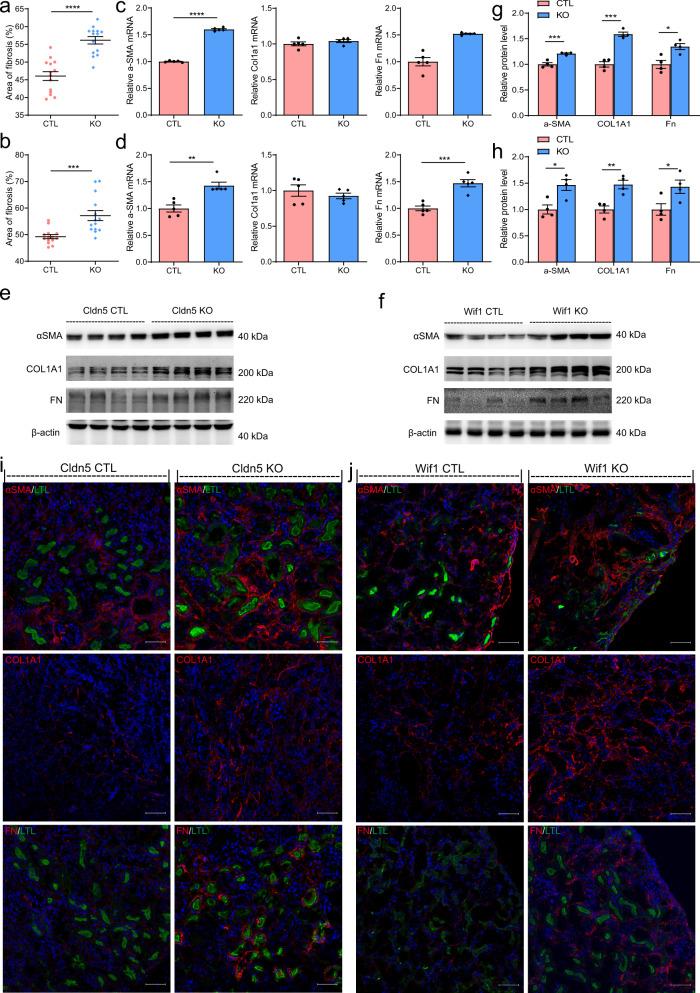
Although mature podocytes lack tight junctions, tight junction integral membrane protein claudin-5 (CLDN5) is predominantly expressed on plasma membranes of podocytes under normal conditions. Using podocyte-specific Cldn5 knockout mice, we identify CLDN5 as a crucial regulator of podocyte function and reveal that Cldn5 deletion exacerbates podocyte injury and proteinuria in a diabetic nephropathy mouse model. Mechanistically, CLDN5 deletion reduces ZO1 expression and induces nuclear translocation of ZONAB, followed by transcriptional downregulation of WNT inhibitory factor-1 (WIF1) expression, which leads to activation of WNT signaling pathway. Podocyte-derived WIF1 also plays paracrine roles in tubular epithelial cells, as evidenced by the finding that animals with podocyte-specific deletion of Cldn5 or Wif1 have worse kidney fibrosis after unilateral ureteral obstruction than littermate controls. Systemic delivery of WIF1 suppresses the progression of diabetic nephropathy and ureteral obstruction-induced renal fibrosis. These findings establish a function for podocyte CLDN5 in restricting WNT signaling in kidney.

摘要

虽然成熟的足细胞缺乏紧密连接,但在正常情况下,紧密连接完整膜蛋白 Claudin-5 (CLDN5) 主要表达在足细胞的质膜上。使用足细胞特异性 Cldn5 敲除小鼠,我们确定 CLDN5 是足细胞功能的关键调节因子,并揭示 Cldn5 缺失可加剧糖尿病肾病小鼠模型中的足细胞损伤和蛋白尿。在机制上,CLDN5 缺失会降低 ZO1 的表达并诱导 ZONAB 的核转位,随后 WNT 抑制因子-1 (WIF1) 的转录下调,导致 WNT 信号通路的激活。足细胞衍生的 WIF1 也在肾小管上皮细胞中发挥旁分泌作用,这一点可以从以下发现中得到证明:与同窝对照相比,足细胞特异性敲除 Cldn5 或 Wif1 的动物在单侧输尿管梗阻后肾脏纤维化更严重。WIF1 的系统给药可抑制糖尿病肾病和输尿管梗阻引起的肾纤维化的进展。这些发现确立了足细胞 CLDN5 在限制肾脏 WNT 信号中的作用。

https://cdn.ncbi.nlm.nih.gov/pmc/blobs/3569/8948304/780da466ef41/41467_2022_29277_Fig1_HTML.jpg

文献AI研究员

20分钟写一篇综述,助力文献阅读效率提升50倍。

立即体验

用中文搜PubMed

大模型驱动的PubMed中文搜索引擎

马上搜索

文档翻译

学术文献翻译模型,支持多种主流文档格式。

立即体验