Suppr超能文献

鉴定人类癌细胞毒性 6mer 种子共识。

Identification of the toxic 6mer seed consensus for human cancer cells.

机构信息

Department of Medicine/Division of Hematology/Oncology, Feinberg School of Medicine, Northwestern University, Chicago, IL, USA.

Department of Biochemistry and Molecular Genetics, Feinberg School of Medicine, Northwestern University, Chicago, IL, USA.

出版信息

Sci Rep. 2022 Mar 24;12(1):5130. doi: 10.1038/s41598-022-09051-w.

Abstract

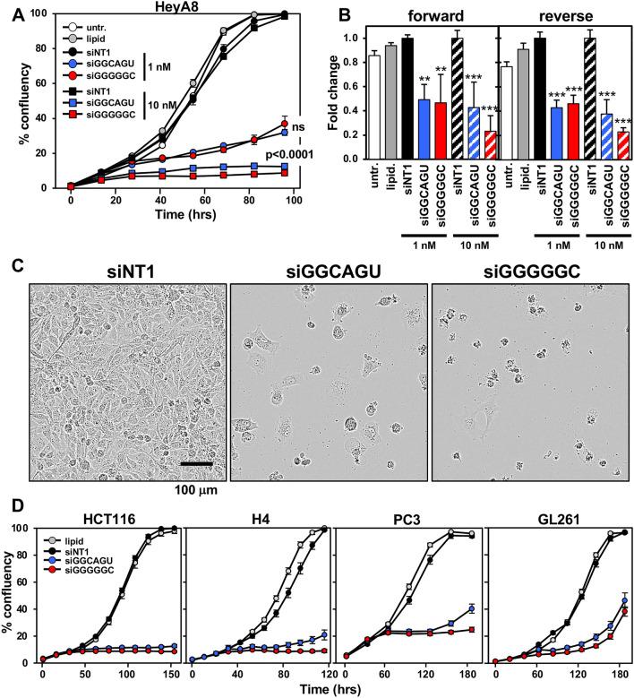
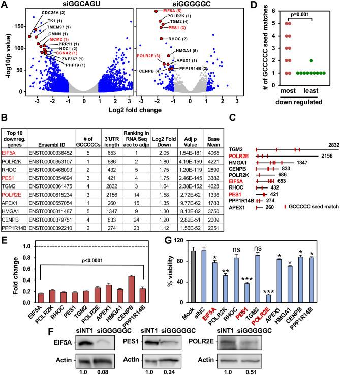
6mer seed toxicity is a novel cell death mechanism that kills cancer cells by triggering death induced by survival gene elimination (DISE). It is based on si- or shRNAs with a specific G-rich nucleotide composition in position 2-7 of their guide strand. An arrayed screen of 4096 6mer seeds on two human and two mouse cell lines identified G-rich 6mers as the most toxic seeds. We have now tested two additional cell lines, one human and one mouse, identifying the GGGGGC consensus as the most toxic average 6mer seed for human cancer cells while slightly less significant for mouse cancer cells. RNA Seq and bioinformatics analyses suggested that an siRNA containing the GGGGGC seed (siGGGGGC) is toxic to cancer cells by targeting GCCCCC seed matches located predominantly in the 3' UTR of a set of genes critical for cell survival. We have identified several genes targeted by this seed and demonstrate direct and specific targeting of GCCCCC seed matches, which is attenuated upon mutation of the GCCCCC seed matches in these 3' UTRs. Our data show that siGGGGGC kills cancer cells through its miRNA-like activity and points at artificial miRNAs, si- or shRNAs containing this seed as a potential new cancer therapeutics.

摘要

6mer 种子毒性是一种新型的细胞死亡机制,通过触发生存基因消除诱导的细胞死亡(DISE)来杀死癌细胞。它基于具有特定 G 丰富核苷酸组成的 si-或 shRNAs,其引导链的位置为 2-7。在两个人类和两个人鼠细胞系上对 4096 个 6mer 种子进行的排列筛选发现,G 丰富的 6mer 是最毒的种子。我们现在已经测试了另外两个细胞系,一个人类和一个老鼠,确定 GGGGGC 共识是人类癌细胞中最毒的平均 6mer 种子,而对老鼠癌细胞的毒性稍低。RNA Seq 和生物信息学分析表明,含有 GGGGGC 种子的 siRNA(siGGGGGC)通过靶向一组对细胞存活至关重要的基因的 3'UTR 中主要存在的 GCCCCC 种子匹配物对癌细胞具有毒性。我们已经鉴定出该种子靶向的几个基因,并证明了对 GCCCCC 种子匹配物的直接和特异性靶向,而这些 3'UTR 中的 GCCCCC 种子匹配物的突变则减弱了这种靶向。我们的数据表明,siGGGGGC 通过其 miRNA 样活性杀死癌细胞,并指出含有该种子的人工 miRNA、si-或 shRNAs 作为一种潜在的新癌症治疗方法。

https://cdn.ncbi.nlm.nih.gov/pmc/blobs/45bd/8948288/0bea959067e1/41598_2022_9051_Fig1_HTML.jpg

文献AI研究员

20分钟写一篇综述,助力文献阅读效率提升50倍。

立即体验

用中文搜PubMed

大模型驱动的PubMed中文搜索引擎

马上搜索

文档翻译

学术文献翻译模型,支持多种主流文档格式。

立即体验