Suppr超能文献

OraSure InteliSwab 快速抗原检测在关注变异株 Alpha、Beta、Gamma、Delta 和奥密克戎时的性能。

OraSure InteliSwab Rapid Antigen Test Performance with the SARS-CoV-2 Variants of Concern-Alpha, Beta, Gamma, Delta, and Omicron.

机构信息

Laboratory of Virology, Division of Intramural Research, National Institute of Allergy and Infectious Diseases, Hamilton, MT 59840, USA.

OraSure Technologies Inc., Research and Development Corporation, Bethlehem, PA 18015, USA.

出版信息

Viruses. 2022 Mar 6;14(3):543. doi: 10.3390/v14030543.

Abstract

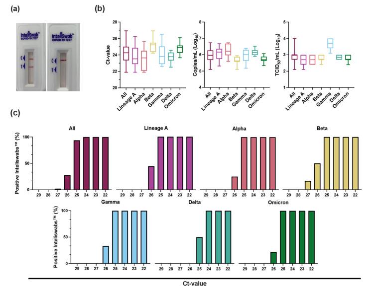
The emergence of SARS-CoV-2 in the human population and the resulting COVID-19 pandemic have led to the development of various diagnostic tests. The OraSure InteliSwab COVID-19 Rapid Test is a recently developed and FDA emergency use-authorized rapid antigen-detecting test that functions as a lateral flow device targeting the nucleocapsid protein. Due to SARS-CoV-2 evolution, there is a need to evaluate the sensitivity of rapid antigen-detecting tests for new variants, especially variants of concern such as Omicron. In this study, the sensitivity of the OraSure InteliSwab Test was investigated using cultured strains of the known variants of concern (VOCs, Alpha, Beta, Gamma, Delta, and Omicron) and the ancestral lineage (lineage A). Based on dilution series in cell culture medium, an approximate limit of detection for each variant was determined. The OraSure InteliSwab Test showed an overall comparable performance using recombinant nucleocapsid protein and different cultured variants, with recorded limits of detection ranging between 3.77 × 10 and 9.13 × 10 RNA copies/mL. Finally, the sensitivity was evaluated using oropharyngeal swabs from Syrian golden hamsters inoculated with the six VOCs. Ultimately, the OraSure InteliSwab COVID-19 Rapid Test showed no decrease in sensitivity between the ancestral SARS-CoV-2 strain and any VOCs including Omicron.

摘要

SARS-CoV-2 在人类群体中的出现以及由此产生的 COVID-19 大流行导致了各种诊断测试的发展。OraSure InteliSwab COVID-19 快速检测试剂盒是一种最近开发并获得 FDA 紧急使用授权的快速抗原检测试剂盒,它作为一种侧向流动设备,针对核衣壳蛋白。由于 SARS-CoV-2 的进化,需要评估新变体,尤其是关注变体(如奥密克戎)的快速抗原检测试剂盒的敏感性。在这项研究中,使用已知关注变体(VOCs,Alpha、Beta、Gamma、Delta 和 Omicron)和祖系(谱系 A)的培养株来研究 OraSure InteliSwab 测试的敏感性。基于细胞培养液中的稀释系列,确定了每种变体的大致检测限。OraSure InteliSwab 测试使用重组核衣壳蛋白和不同的培养变体表现出总体相当的性能,记录的检测限范围在 3.77×10 和 9.13×10 RNA 拷贝/mL 之间。最后,使用接种了六种 VOC 的叙利亚金黄仓鼠的咽拭子评估了敏感性。最终,OraSure InteliSwab COVID-19 快速检测试剂盒在祖系 SARS-CoV-2 株和包括奥密克戎在内的任何 VOC 之间均未显示敏感性降低。

https://cdn.ncbi.nlm.nih.gov/pmc/blobs/a0ac/8951130/d071a478cf20/viruses-14-00543-g001.jpg

文献AI研究员

20分钟写一篇综述,助力文献阅读效率提升50倍。

立即体验

用中文搜PubMed

大模型驱动的PubMed中文搜索引擎

马上搜索

文档翻译

学术文献翻译模型,支持多种主流文档格式。

立即体验