Suppr超能文献

STING 激动剂 diABZI 诱导 PANoptosis 和 DNA 介导的急性呼吸窘迫综合征(ARDS)。

STING agonist diABZI induces PANoptosis and DNA mediated acute respiratory distress syndrome (ARDS).

机构信息

CNRS -UMR7355, 45071, Orleans Cedex 2, France.

Experimental and Molecular Immunology and Neurogenetics, University of Orleans, Rue de la Ferollerie, 45071, Orleans, Cedex 2, France.

出版信息

Cell Death Dis. 2022 Mar 25;13(3):269. doi: 10.1038/s41419-022-04664-5.

Abstract

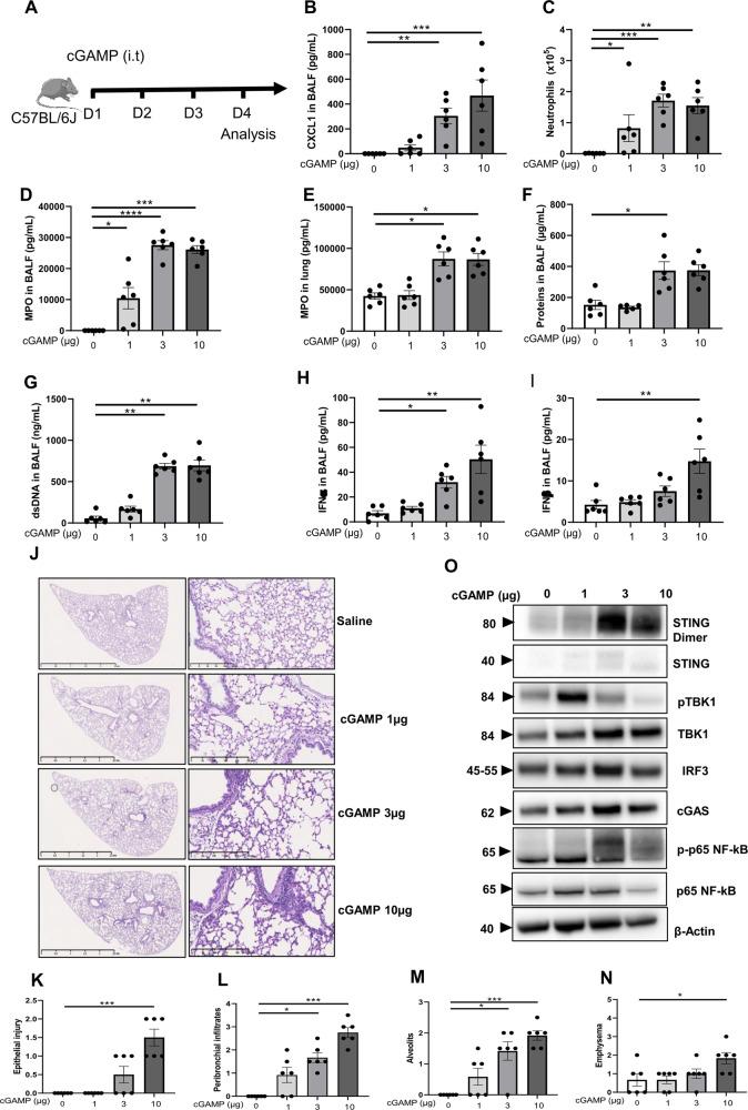
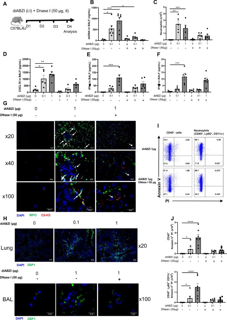
Stimulator of interferon genes (STING) contributes to immune responses against tumors and may control viral infection including SARS-CoV-2 infection. However, activation of the STING pathway by airway silica or smoke exposure leads to cell death, self-dsDNA release, and STING/type I IFN dependent acute lung inflammation/ARDS. The inflammatory response induced by a synthetic non-nucleotide-based diABZI STING agonist, in comparison to the natural cyclic dinucleotide cGAMP, is unknown. A low dose of diABZI (1 µg by endotracheal route for 3 consecutive days) triggered an acute neutrophilic inflammation, disruption of the respiratory barrier, DNA release with NET formation, PANoptosis cell death, and inflammatory cytokines with type I IFN dependent acute lung inflammation. Downstream upregulation of DNA sensors including cGAS, DDX41, IFI204, as well as NLRP3 and AIM2 inflammasomes, suggested a secondary inflammatory response to dsDNA as a danger signal. DNase I treatment, inhibition of NET formation together with an investigation in gene-deficient mice highlighted extracellular DNA and TLR9, but not cGAS, as central to diABZI-induced neutrophilic response. Therefore, activation of acute cell death with DNA release may lead to ARDS which may be modeled by diABZI. These results show that airway targeting by STING activator as a therapeutic strategy for infection may enhance lung inflammation with severe ARDS. STING agonist diABZI induces neutrophilic lung inflammation and PANoptosis A, Airway STING priming induce a neutrophilic lung inflammation with epithelial barrier damage, double-stranded DNA release in the bronchoalvelolar space, cell death, NETosis and type I interferon release. B, 1. The diamidobenzimidazole (diABZI), a STING agonist is internalized into the cytoplasm through unknown receptor and induce the activation and dimerization of STING followed by TBK1/IRF3 phosporylation leading to type I IFN response. STING activation also leads to NF-kB activation and the production of pro-inflammatory cytokines TNFα and IL-6. 2. The activation of TNFR1 and IFNAR1 signaling pathway results in ZBP1 and RIPK3/ASC/CASP8 activation leading to MLKL phosphorylation and necroptosis induction. 3. This can also leads to Caspase-3 cleavage and apoptosis induction. 4. Self-dsDNA or mtDNA sensing by NLRP3 or AIM2 induces inflammsome formation leading to Gasdermin D cleavage enabling Gasdermin D pore formation and the release mature IL-1β and pyroptosis. NLRP3 inflammasome formation can be enhanced by the ZBP1/RIPK3/CASP8 complex. 5. A second signal of STING activation with diABZI induces cell death and the release of self-DNA which is sensed by cGAS and form 2'3'-cGAMP leading to STING hyper activation, the amplification of TBK1/IRF3 and NF-kB pathway and the subsequent production of IFN-I and inflammatory TNFα and IL-6. This also leads to IFI204 and DDX41 upregulation thus, amplifying the inflammatory loop. The upregulation of apoptosis, pyroptosis and necroptosis is indicative of STING-dependent PANoptosis.

摘要

干扰素基因刺激物 (STING) 有助于针对肿瘤的免疫反应,并可能控制病毒感染,包括 SARS-CoV-2 感染。然而,气道二氧化硅或烟雾暴露激活 STING 途径会导致细胞死亡、自身双链 DNA 释放以及 STING/Ⅰ型 IFN 依赖性急性肺炎症/ARDS。与天然环二核苷酸 cGAMP 相比,合成非核苷酸二 ABZI STING 激动剂诱导的炎症反应尚不清楚。低剂量的二 ABZI(通过气管内途径连续 3 天每天 1μg)引发急性中性粒细胞炎症、呼吸屏障破坏、DNA 释放伴 NET 形成、PANoptosis 细胞死亡和 I 型 IFN 依赖性急性肺炎症的炎症细胞因子。包括 cGAS、DDX41、IFI204 以及 NLRP3 和 AIM2 炎性小体在内的 DNA 传感器的下游上调表明,dsDNA 作为危险信号引发二次炎症反应。DNase I 处理、NET 形成的抑制以及基因缺陷小鼠的研究突出了细胞外 DNA 和 TLR9 的作用,而不是 cGAS,是 diABZI 诱导的中性粒细胞反应的核心。因此,DNA 释放引起的急性细胞死亡的激活可能导致 ARDS,diABZI 可能模拟 ARDS。这些结果表明,气道靶向 STING 激活作为感染的治疗策略可能会增强严重 ARDS 的肺部炎症。STING 激动剂 diABZI 诱导中性粒细胞性肺炎症和 PANoptosis A、气道 STING 引发的中性粒细胞性肺炎症伴上皮屏障损伤、双股 DNA 释放到细支气管肺泡空间、细胞死亡、NETosis 和 I 型 IFN 释放。B、1. 二脒基苯并咪唑(diABZI),一种 STING 激动剂通过未知受体内化到细胞质中,并诱导 STING 的激活和二聚化,随后 TBK1/IRF3 磷酸化导致 I 型 IFN 反应。STING 激活还导致 NF-κB 激活和促炎细胞因子 TNFα 和 IL-6 的产生。2. TNFR1 和 IFNAR1 信号通路的激活导致 ZBP1 和 RIPK3/ASC/CASP8 的激活,导致 MLKL 磷酸化和坏死性凋亡诱导。3. 这也会导致 Caspase-3 切割和细胞凋亡诱导。4. NLRP3 或 AIM2 对自身双链 DNA 或 mtDNA 的感知会诱导炎性小体形成,导致 Gasdermin D 切割,从而形成 Gasdermin D 孔并释放成熟的 IL-1β 和焦亡。NLRP3 炎性小体的形成可以被 ZBP1/RIPK3/CASP8 复合物增强。5. 第二个信号是 diABZI 激活 STING,导致细胞死亡和自身 DNA 的释放,这些 DNA 被 cGAS 感知并形成 2'3'-cGAMP,导致 STING 过度激活,TBK1/IRF3 和 NF-κB 途径的放大,随后产生 IFN-I 和炎症性 TNFα 和 IL-6。这也导致 IFI204 和 DDX41 的上调,从而放大炎症循环。凋亡、焦亡和坏死性凋亡的上调表明 STING 依赖性 PANoptosis。

https://cdn.ncbi.nlm.nih.gov/pmc/blobs/ea03/8956655/1ea58c689189/41419_2022_4664_Figa_HTML.jpg

文献AI研究员

20分钟写一篇综述,助力文献阅读效率提升50倍。

立即体验

用中文搜PubMed

大模型驱动的PubMed中文搜索引擎

马上搜索

文档翻译

学术文献翻译模型,支持多种主流文档格式。

立即体验