Suppr超能文献

微小RNA-106b-5p通过靶向肝癌中的BTG3/Bcl-xL/p27信号通路促进细胞生长并增强对索拉非尼的化学敏感性。

microRNA-106b-5p Promotes Cell Growth and Sensitizes Chemosensitivity to Sorafenib by Targeting the BTG3/Bcl-xL/p27 Signaling Pathway in Hepatocellular Carcinoma.

作者信息

Enkhnaran Bilegsaikhan, Zhang Guang-Cong, Zhang Ning-Ping, Liu Hai-Ning, Wu Hao, Xuan Shi, Yu Xiang-Nan, Song Guang-Qi, Shen Xi-Zhong, Zhu Ji-Min, Liu Xiu-Ping, Liu Tao-Tao

机构信息

Department of Gastroenterology and Hepatology, Zhongshan Hospital, Fudan University, Shanghai 200032, China.

Shanghai Institute of Liver Diseases, Zhongshan Hospital, Fudan University, Shanghai 200032, China.

出版信息

J Oncol. 2022 Mar 17;2022:1971559. doi: 10.1155/2022/1971559. eCollection 2022.

Abstract

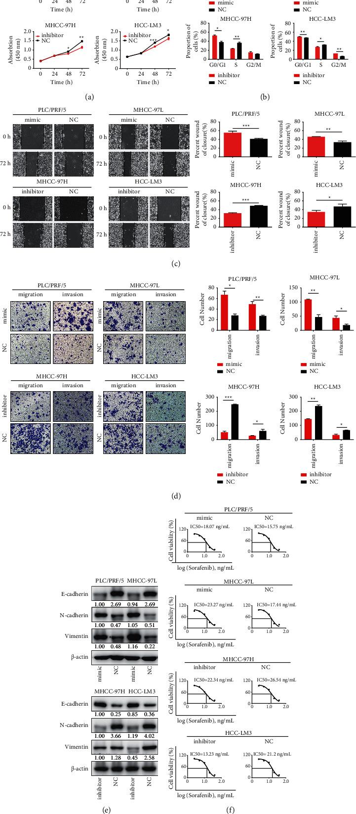
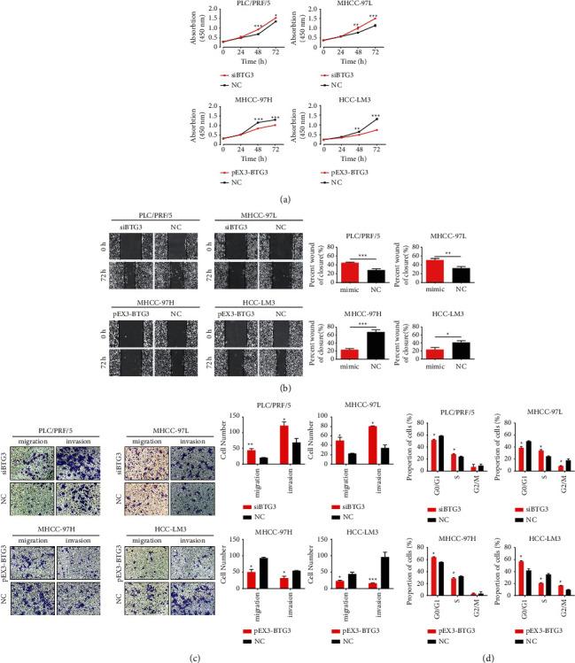
microRNAs (miRNAs) and miRNA-mediated regulatory networks are promising candidates in the prevention and treatment of cancer, but the role of specific miRNAs involved in hepatocellular carcinoma (HCC) remains to be elusive. Herein, we found that miR-106b-5p is upregulated in both HCC patients' tumor tissues and HCC cell lines. The miR-106b-5p expression level was positively correlated with -fetoprotein (AFP), hepatitis B surface antigen (HBsAg), and tumor size. Overexpression of miR-106b-5p promoted cell proliferation, migration, cell cycle G1/S transition, and tumor growth, while decreased miR-106b-5p expression had opposite effects. Mechanistic studies showed that B-cell translocation gene 3 (BTG3), a known antiproliferative protein, was a direct target of miR-106b-5p, whose expression level is inversely correlated with miR-106b-5p expression. Moreover, miR-106b-5p positively regulates cell proliferation in a BTG3-dependent manner, resulting in upregulation of Bcl-xL, cyclin E1, and CDK2, as well as downregulation of p27. More importantly, we also demonstrated that miR-106b-5p enhances the resistance to sorafenib treatment in a BTG3-dependent manner. The in vivo findings showed that mice treated with a miR-106b-5p sponge presented a smaller tumor burden than controls, while the mice injected cells treated with miR-106b-5p had more considerable tumor burden than controls. Altogether, these data suggest that miR-106b-5p promotes cell proliferation and cell cycle and increases HCC cells' resistance to sorafenib through the BTG3/Bcl-xL/p27 signaling pathway.

摘要

微小RNA(miRNA)和miRNA介导的调控网络是癌症预防和治疗中很有前景的候选对象,但参与肝细胞癌(HCC)的特定miRNA的作用仍不清楚。在此,我们发现miR-106b-5p在HCC患者的肿瘤组织和HCC细胞系中均上调。miR-106b-5p表达水平与甲胎蛋白(AFP)、乙肝表面抗原(HBsAg)和肿瘤大小呈正相关。miR-106b-5p的过表达促进细胞增殖、迁移、细胞周期G1/S期转换和肿瘤生长,而miR-106b-5p表达降低则产生相反的效果。机制研究表明,已知的抗增殖蛋白B细胞易位基因3(BTG3)是miR-106b-5p的直接靶点,其表达水平与miR-106b-5p表达呈负相关。此外,miR-106b-5p以BTG3依赖的方式正向调节细胞增殖,导致Bcl-xL、细胞周期蛋白E1和细胞周期蛋白依赖性激酶2(CDK2)上调,以及p27下调。更重要的是,我们还证明miR-1-06b-5p以BTG3依赖的方式增强了对索拉非尼治疗的抗性。体内研究结果表明,用miR-106b-5p海绵处理的小鼠比对照组的肿瘤负担更小,而注射经miR-106b-5p处理的细胞的小鼠比对照组的肿瘤负担更重。总之,这些数据表明miR-106b-5p通过BTG3/Bcl-xL/p27信号通路促进细胞增殖和细胞周期,并增加HCC细胞对索拉非尼的抗性。

https://cdn.ncbi.nlm.nih.gov/pmc/blobs/c2f2/8947873/1e0334f25faf/JO2022-1971559.001.jpg

文献AI研究员

20分钟写一篇综述,助力文献阅读效率提升50倍。

立即体验

用中文搜PubMed

大模型驱动的PubMed中文搜索引擎

马上搜索

文档翻译

学术文献翻译模型,支持多种主流文档格式。

立即体验