Suppr超能文献

整合中枢神经系统宏基因组学与宿主反应用于结核性脑膜炎及其类似疾病的诊断。

Integrating central nervous system metagenomics and host response for diagnosis of tuberculosis meningitis and its mimics.

机构信息

Weill Institute for Neurosciences, Department of Neurology, University of California, San Francisco, San Francisco, CA, USA.

University of Melbourne, Melbourne, VIC, Australia.

出版信息

Nat Commun. 2022 Mar 30;13(1):1675. doi: 10.1038/s41467-022-29353-x.

Abstract

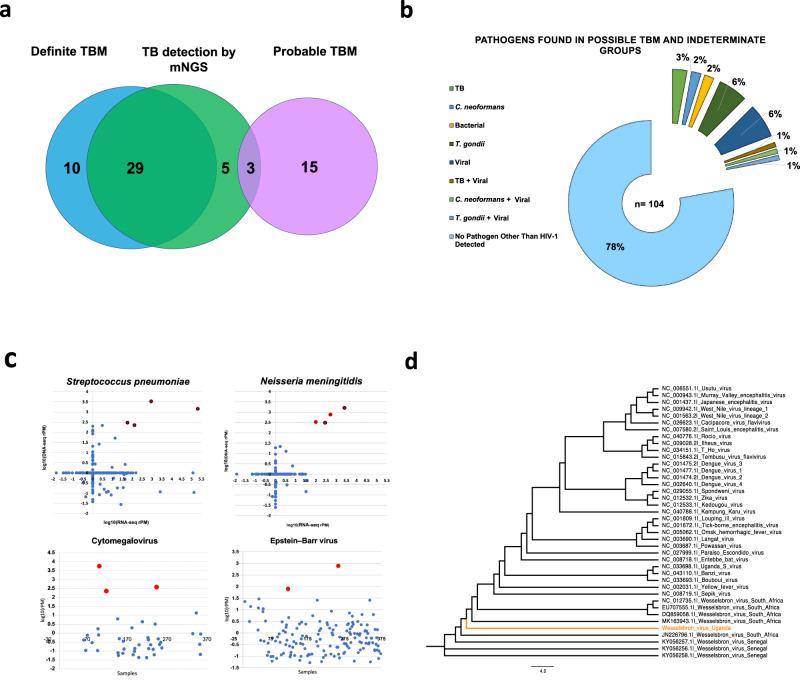
The epidemiology of infectious causes of meningitis in sub-Saharan Africa is not well understood, and a common cause of meningitis in this region, Mycobacterium tuberculosis (TB), is notoriously hard to diagnose. Here we show that integrating cerebrospinal fluid (CSF) metagenomic next-generation sequencing (mNGS) with a host gene expression-based machine learning classifier (MLC) enhances diagnostic accuracy for TB meningitis (TBM) and its mimics. 368 HIV-infected Ugandan adults with subacute meningitis were prospectively enrolled. Total RNA and DNA CSF mNGS libraries were sequenced to identify meningitis pathogens. In parallel, a CSF host transcriptomic MLC to distinguish between TBM and other infections was trained and then evaluated in a blinded fashion on an independent dataset. mNGS identifies an array of infectious TBM mimics (and co-infections), including emerging, treatable, and vaccine-preventable pathogens including Wesselsbron virus, Toxoplasma gondii, Streptococcus pneumoniae, Nocardia brasiliensis, measles virus and cytomegalovirus. By leveraging the specificity of mNGS and the sensitivity of an MLC created from CSF host transcriptomes, the combined assay has high sensitivity (88.9%) and specificity (86.7%) for the detection of TBM and its many mimics. Furthermore, we achieve comparable combined assay performance at sequencing depths more amenable to performing diagnostic mNGS in low resource settings.

摘要

撒哈拉以南非洲传染性脑膜炎病因的流行病学情况尚不清楚,而该地区常见的脑膜炎病因结核分枝杆菌(TB)的诊断难度极大。在这里,我们发现将脑脊液(CSF)宏基因组下一代测序(mNGS)与基于宿主基因表达的机器学习分类器(MLC)相结合,可以提高结核性脑膜炎(TBM)及其类似疾病的诊断准确性。我们前瞻性地招募了 368 名患有亚急性脑膜炎的感染艾滋病毒的乌干达成年人。对总 RNA 和 CSF mNGS 文库进行测序以鉴定脑膜炎病原体。同时,我们还训练了一个用于区分 TBM 和其他感染的 CSF 宿主转录组 MLC,并在独立数据集上以盲法进行评估。mNGS 可识别一系列传染性 TBM 类似物(和合并感染),包括新兴的、可治疗的和可通过疫苗预防的病原体,如韦斯布鲁克病毒、刚地弓形虫、肺炎链球菌、巴西诺卡氏菌、麻疹病毒和巨细胞病毒。通过利用 mNGS 的特异性和从 CSF 宿主转录组创建的 MLC 的敏感性,联合检测对 TBM 及其多种类似物的检测具有高灵敏度(88.9%)和特异性(86.7%)。此外,我们在更适合在资源有限的环境中进行诊断性 mNGS 的测序深度下实现了相当的联合检测性能。

https://cdn.ncbi.nlm.nih.gov/pmc/blobs/49eb/8967864/b6cf50e62952/41467_2022_29353_Fig1_HTML.jpg

文献AI研究员

20分钟写一篇综述,助力文献阅读效率提升50倍。

立即体验

用中文搜PubMed

大模型驱动的PubMed中文搜索引擎

马上搜索

文档翻译

学术文献翻译模型,支持多种主流文档格式。

立即体验