Suppr超能文献

用于预测恶性黑色素瘤预后及评估肿瘤免疫微环境的衰老相关基因特征分析

Characterization of Aging-Related Genes to Predict Prognosis and Evaluate the Tumor Immune Microenvironment in Malignant Melanoma.

作者信息

Zeng Ni, Guo Chenrui, Wang Yajun, Li Lin, Chen Xi, Gao Shaoying, Jiang Feng, Cao Bilan

机构信息

Department of Dermatology, Affiliated Hospital of Zunyi Medical University, Zunyi 563003, China.

Department of Abdominal Oncology, The Second Affiliated Hospital of Zunyi Medical University, Zunyi 563003, China.

出版信息

J Oncol. 2022 Mar 24;2022:1271378. doi: 10.1155/2022/1271378. eCollection 2022.

Abstract

OBJECTIVE

Malignant melanoma (MM) is one of the most malignant types of skin cancer and its incidence and mortality rates are increasing worldwide. Aging is well recognized as a significant risk factor for cancer. However, few studies have analyzed in depth the association between aging-related genes (AGs) and malignant melanoma prognosis with tumor immune microenvironment.

METHODS

Here, we downloaded 471 MM patients from The Cancer Genome Atlas (TCGA) with RNA sequence and clinicopathological data. 58 AGs from the TCGA dataset were examined using Cox regression and the LASSO assay. As a result, a gene signature for aging-related genes was created. The time-dependent ROC curve and Kaplan-Meier analysis were calculated to determine its predictive capability. Moreover, we created a nomogram for the clinicopathologic variables and the AGs gene signature to determine overall survival (OS). We also explored the association between three immune checkpoints, immune cell infiltration, and the aging-related gene signature.

RESULTS

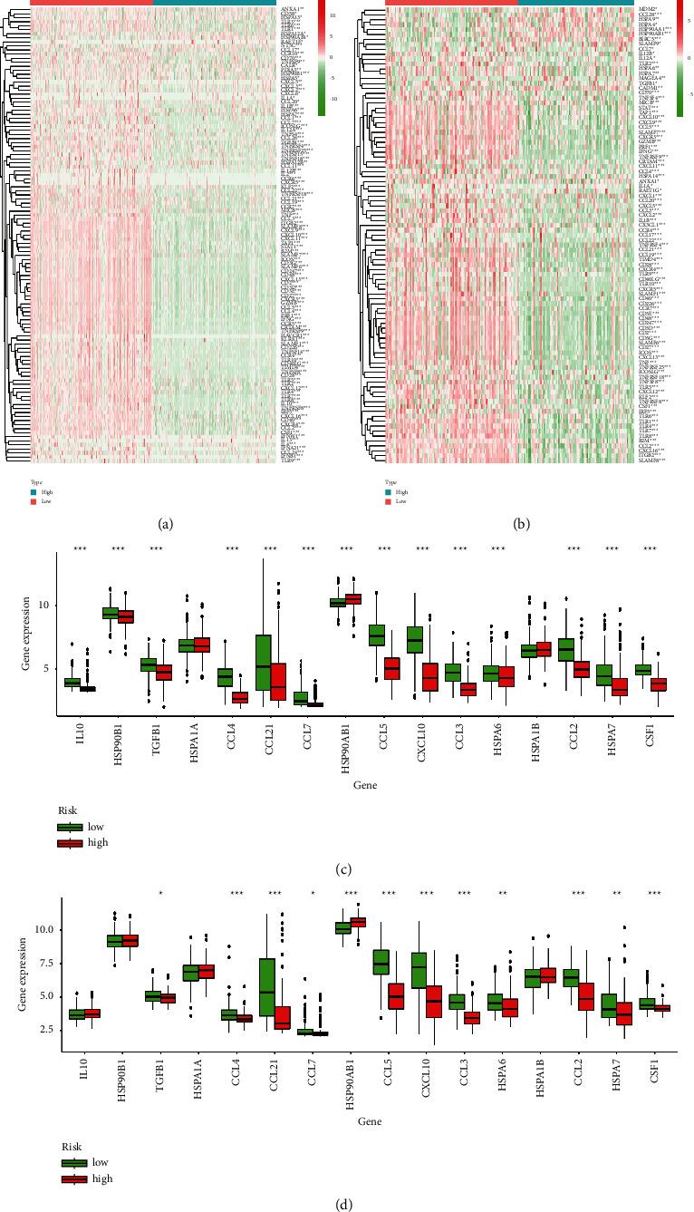
We established an aging risk model to identify and predict the immune microenvironment in malignant melanoma. Then we developed and validated a prognosis risk model using three AGs (CSNK1E, C1QA, and SOD-2) in the GSE65904 dataset. The aging signature was positively associated with clinical and molecular characteristics and can be used as a prognostic factor for malignant melanoma. The low aging risk score was associated with a poor prognosis and indicated an immunosuppressive microenvironment.

CONCLUSIONS

To summarize, we established and validated a model of aging risk based on three aging-related genes that acted as an independent prognostic predictor of overall survival. Besides, it also characterized the immune response in the malignant melanoma microenvironment and could provide a potential indicator of individualized immunotherapy in malignant melanoma.

摘要

目的

恶性黑色素瘤(MM)是最具恶性的皮肤癌类型之一,其发病率和死亡率在全球范围内呈上升趋势。衰老被公认为癌症的一个重要危险因素。然而,很少有研究深入分析衰老相关基因(AGs)与恶性黑色素瘤预后及肿瘤免疫微环境之间的关联。

方法

在此,我们从癌症基因组图谱(TCGA)下载了471例具有RNA序列和临床病理数据的MM患者。使用Cox回归和LASSO分析对来自TCGA数据集的58个AGs进行检测。结果,创建了一个衰老相关基因的基因特征。计算时间依赖性ROC曲线和Kaplan-Meier分析以确定其预测能力。此外,我们为临床病理变量和AGs基因特征创建了一个列线图,以确定总生存期(OS)。我们还探讨了三个免疫检查点、免疫细胞浸润与衰老相关基因特征之间的关联。

结果

我们建立了一个衰老风险模型来识别和预测恶性黑色素瘤中的免疫微环境。然后我们在GSE65904数据集中使用三个AGs(CSNK1E、C1QA和SOD-2)开发并验证了一个预后风险模型。衰老特征与临床和分子特征呈正相关,可作为恶性黑色素瘤的预后因素。低衰老风险评分与预后不良相关,并表明存在免疫抑制微环境。

结论

综上所述,我们建立并验证了一个基于三个衰老相关基因的衰老风险模型,该模型可作为总生存期的独立预后预测指标。此外,它还表征了恶性黑色素瘤微环境中的免疫反应,并可为恶性黑色素瘤的个体化免疫治疗提供潜在指标。

https://cdn.ncbi.nlm.nih.gov/pmc/blobs/3361/8970875/cf7efadf8af3/JO2022-1271378.001.jpg

文献AI研究员

20分钟写一篇综述,助力文献阅读效率提升50倍。

立即体验

用中文搜PubMed

大模型驱动的PubMed中文搜索引擎

马上搜索

文档翻译

学术文献翻译模型,支持多种主流文档格式。

立即体验