Suppr超能文献

仿生氧化还原响应性介孔有机硅纳米颗粒增强基于顺铂的化疗。

Biomimetic Redox-Responsive Mesoporous Organosilica Nanoparticles Enhance Cisplatin-Based Chemotherapy.

作者信息

Chen Fangman, Zhang Fan, Wang Yanbin, Peng Jiahui, Cao Lei, Mei Qian, Ge Mingfeng, Li Li, Chen Meiwan, Dong Wen-Fei, Chang Zhimin

机构信息

School of Biomedical Engineering (Suzhou), Division of Life Sciences and Medicine, University of Science and Technology of China, Hefei, China.

CAS Key Laboratory of Bio Medical Diagnostics, Suzhou Institute of Biomedical Engineering and Technology Chinese Academy of Sciences, Suzhou, China.

出版信息

Front Bioeng Biotechnol. 2022 Mar 16;10:860949. doi: 10.3389/fbioe.2022.860949. eCollection 2022.

Abstract

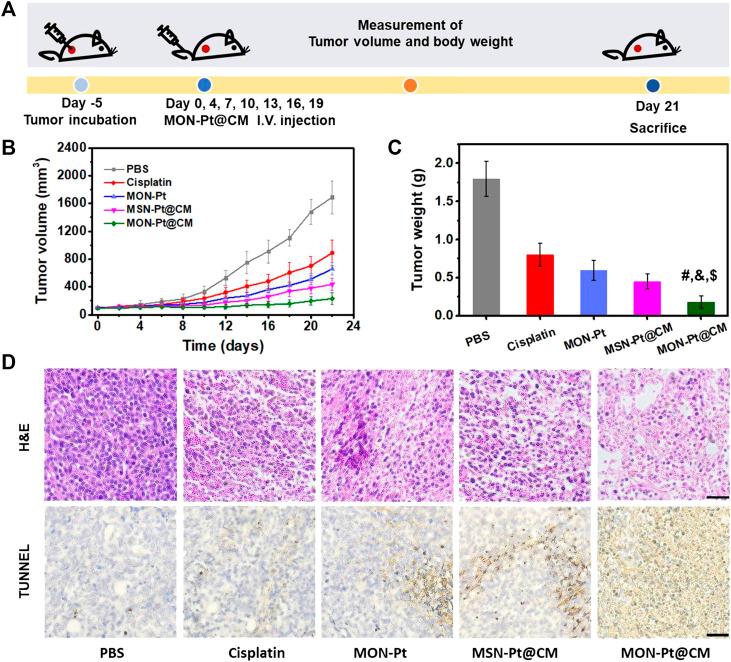
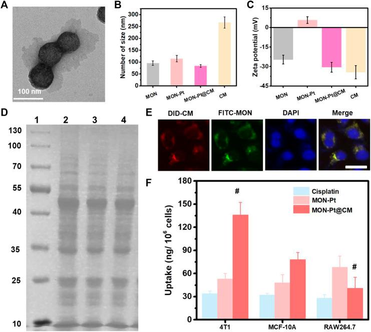
Cisplatin-based chemotherapy is dominated in several cancers; however, insufficient therapeutic outcomes and systemic toxicity hamper their clinical applications. Controlled release of cisplatin and reducing inactivation remains an urgent challenge to overcome. Herein, diselenide-bridged mesoporous organosilica nanoparticles (MON) coated with biomimetic cancer cell membrane were tailored for coordination responsive controlled cisplatin delivery and GSH depletion to strengthen Pt-based chemotherapy. Cisplatin-loaded MON (MON-Pt) showed high loading capacity due to robust coordination between selenium and platinum atoms and preventing premature leakage in normal tissue. MON-Pt exhibited a controlled release of activated cisplatin in response to the redox tumor microenvironment. Meanwhile, MON-Pt containing redox-responsive diselenide bonds could efficiently scavenge intracellular inactivation agents, such as GSH, to enhance Pt-based chemotherapy. 4T1 breast cancer cell membranes cloaked MON-Pt (MON-Pt@CM) performed efficient anticancer performance and low system toxicity due to long blood circulation time and high tumor accumulation benefiting from the tumor targeting and immune-invasion properties of the homologic cancer cell membrane. These results suggest a biomimetic nanocarrier to control release and reduce the inactivation of cisplatin for efficient and safe Pt-based chemotherapy by responding and regulating the tumor microenvironment.

摘要

基于顺铂的化疗在多种癌症治疗中占据主导地位;然而,治疗效果不佳和全身毒性阻碍了其临床应用。实现顺铂的控释并减少其失活仍是亟待克服的挑战。在此,我们制备了包覆仿生癌细胞膜的二硒键桥连介孔有机硅纳米颗粒(MON),用于协同响应性控制顺铂递送以及消耗谷胱甘肽(GSH),以增强基于铂的化疗效果。负载顺铂的MON(MON-Pt)由于硒和铂原子之间的强配位作用而具有高负载量,并能防止在正常组织中过早泄漏。MON-Pt在氧化还原肿瘤微环境的作用下表现出活化顺铂的控释特性。同时,含有氧化还原响应性二硒键的MON-Pt能够有效清除细胞内的失活剂,如GSH,从而增强基于铂的化疗效果。由于同源癌细胞膜的肿瘤靶向和免疫入侵特性,包覆4T1乳腺癌细胞膜的MON-Pt(MON-Pt@CM)具有高效的抗癌性能和低系统毒性,这得益于其较长的血液循环时间和较高的肿瘤蓄积量。这些结果表明,一种仿生纳米载体可通过响应和调节肿瘤微环境来控制顺铂的释放并减少其失活,从而实现高效、安全的基于铂的化疗。

https://cdn.ncbi.nlm.nih.gov/pmc/blobs/11e6/8966698/aa6fbdc6eb6e/FBIOE_fbioe-2022-860949_wc_sch1.jpg

文献AI研究员

20分钟写一篇综述,助力文献阅读效率提升50倍。

立即体验

用中文搜PubMed

大模型驱动的PubMed中文搜索引擎

马上搜索

文档翻译

学术文献翻译模型,支持多种主流文档格式。

立即体验