Suppr超能文献

肠道微生物群通过脂多糖和丁酸盐与卒中后认知障碍有因果关系。

Gut microbiota is causally associated with poststroke cognitive impairment through lipopolysaccharide and butyrate.

机构信息

Department of Neurology, Nanfang Hospital, Southern Medical University, Guangzhou, Guangdong, China.

Microbiome Medicine Center, Department of Laboratory Medicine, Zhujiang Hospital, Southern Medical University, Guangzhou, Guangdong, China.

出版信息

J Neuroinflammation. 2022 Apr 4;19(1):76. doi: 10.1186/s12974-022-02435-9.

Abstract

BACKGROUND

Poststroke cognitive impairment (PSCI) is prevalent in stroke patients. The etiology of PSCI remains largely unknown. We previously found that stroke induces gut microbiota dysbiosis which affects brain injury. Hereby, we aimed to investigate whether the gut microbiota contributes to the pathogenesis of PSCI.

METHODS

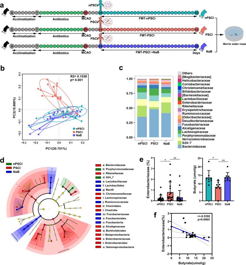
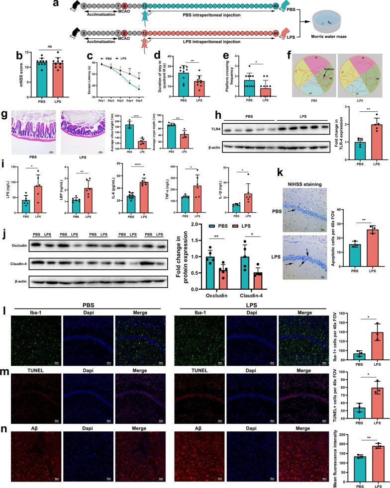
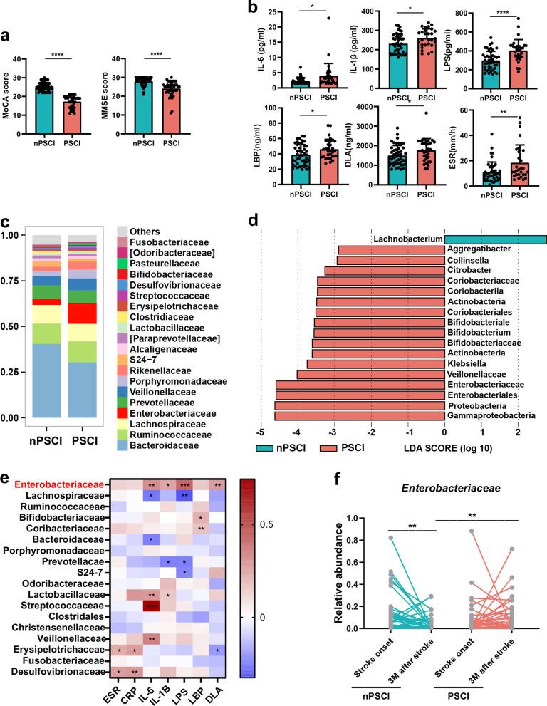
83 stroke patients were recruited and their cognitive function were measured by Montreal Cognitive Assessment (MoCA) scores 3 months after stroke onset. The peripheral inflammatory factor levels and gut microbiota compositions of the patients were analyzed. Fecal microbiota transplantation from patients to stroke mice was performed to examine the causal relationship between the gut microbiota and PSCI. The cognitive function of mice was evaluated by Morris water maze test.

RESULTS

34 and 49 stroke patients were classified as PSCI and non-PSCI, respectively. Compared with non-PSCI patients, PSCI patients showed significantly higher levels of gut Enterobacteriaceae, lipopolysaccharide (LPS) and peripheral inflammation markers. Consistently, stroke mice that received microbiota from PSCI patients (PSCI mice) presented a higher level of Enterobacteriaceae, intestinal Toll-like receptor-4 (TLR4) expression, circulating LPS, LPS-binding protein (LBP) and inflammatory cytokines, and a lower level of fecal butyrate, severer intestine destruction and cognitive impairment than mice that received microbiota from nPSCI patients (nPSCI mice). In addition, we observed exacerbations in blood-brain barrier (BBB) integrity, microglial activation, neuronal apoptosis in the CA1 region of the hippocampus, and Aβ deposition in the thalamus of PSCI mice in comparison with nPSCI mice. Intraperitoneal injection of LPS after stroke caused similar pathology to those seen in PSCI mice. Supplementation with sodium butyrate (NaB) via drinking water rescued these detrimental changes in PSCI mice.

CONCLUSIONS

Our data indicate a cause-effect relationship between gut microbiota and PSCI for the first time, which is likely mediated by inflammation-regulating metabolites including LPS and butyrate.

摘要

背景

脑卒中后认知障碍(PSCI)在脑卒中患者中较为常见。PSCI 的病因仍不清楚。我们之前发现脑卒中会引起肠道菌群失调,进而影响脑损伤。因此,我们旨在研究肠道菌群是否会导致 PSCI 的发病机制。

方法

共招募了 83 名脑卒中患者,在脑卒中发病后 3 个月用蒙特利尔认知评估(MoCA)评分测量他们的认知功能。分析患者的外周炎症因子水平和肠道菌群组成。对患者粪便微生物进行移植,将其移植到脑卒中小鼠中,以研究肠道菌群与 PSCI 之间的因果关系。通过 Morris 水迷宫测试评估小鼠的认知功能。

结果

34 名和 49 名脑卒中患者分别被归类为 PSCI 和非 PSCI。与非 PSCI 患者相比,PSCI 患者的肠道肠杆菌科、脂多糖(LPS)和外周炎症标志物水平显著更高。同样,接受 PSCI 患者(PSCI 小鼠)粪便微生物的脑卒中小鼠表现出更高水平的肠杆菌科、肠道 Toll 样受体-4(TLR4)表达、循环 LPS、LPS 结合蛋白(LBP)和炎症细胞因子,以及更低水平的粪便丁酸、更严重的肠道破坏和认知障碍,而接受非 PSCI 患者(nPSCI 小鼠)粪便微生物的脑卒中小鼠则表现出更低水平的肠杆菌科、肠道 TLR4 表达、循环 LPS、LBP 和炎症细胞因子,以及更高水平的粪便丁酸、更轻微的肠道破坏和认知障碍。与 nPSCI 小鼠相比,PSCI 小鼠的血脑屏障(BBB)完整性、小胶质细胞激活、海马 CA1 区神经元凋亡和丘脑 Aβ 沉积均加剧。脑卒中后腹腔内注射 LPS 也会导致与 PSCI 小鼠类似的病理变化。通过饮用水补充丁酸钠(NaB)可挽救 PSCI 小鼠的这些有害变化。

结论

我们的数据首次表明肠道菌群与 PSCI 之间存在因果关系,这种关系可能是由 LPS 和丁酸等炎症调节代谢物介导的。

https://cdn.ncbi.nlm.nih.gov/pmc/blobs/fa10/8981610/a14dcb318864/12974_2022_2435_Fig1_HTML.jpg

文献AI研究员

20分钟写一篇综述,助力文献阅读效率提升50倍。

立即体验

用中文搜PubMed

大模型驱动的PubMed中文搜索引擎

马上搜索

文档翻译

学术文献翻译模型,支持多种主流文档格式。

立即体验