Suppr超能文献

体内碱基编辑挽救了早期遗传性视网膜变性小鼠模型中的锥形光感受器。

In vivo base editing rescues cone photoreceptors in a mouse model of early-onset inherited retinal degeneration.

机构信息

Gavin Herbert Eye Institute, Department of Ophthalmology, University of California, Irvine, CA, USA.

Department of Pharmacology, Case Western Reserve University, Cleveland, OH, USA.

出版信息

Nat Commun. 2022 Apr 5;13(1):1830. doi: 10.1038/s41467-022-29490-3.

Abstract

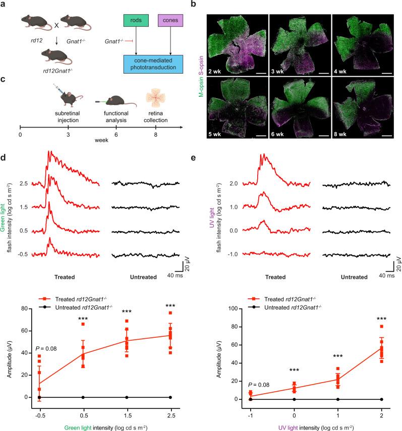
Leber congenital amaurosis (LCA) is the most common cause of inherited retinal degeneration in children. LCA patients with RPE65 mutations show accelerated cone photoreceptor dysfunction and death, resulting in early visual impairment. It is therefore crucial to develop a robust therapy that not only compensates for lost RPE65 function but also protects photoreceptors from further degeneration. Here, we show that in vivo correction of an Rpe65 mutation by adenine base editor (ABE) prolongs the survival of cones in an LCA mouse model. In vitro screening of ABEs and sgRNAs enables the identification of a variant that enhances in vivo correction efficiency. Subretinal delivery of ABE and sgRNA corrects up to 40% of Rpe65 transcripts, restores cone-mediated visual function, and preserves cones in LCA mice. Single-cell RNA-seq reveals upregulation of genes associated with cone phototransduction and survival. Our findings demonstrate base editing as a potential gene therapy that confers long-lasting retinal protection.

摘要

Leber 先天性黑蒙(LCA)是儿童遗传性视网膜变性最常见的原因。具有 RPE65 突变的 LCA 患者表现出加速的锥体细胞光感受器功能障碍和死亡,导致早期视力损害。因此,开发一种不仅能补偿丢失的 RPE65 功能,而且能保护光感受器免受进一步变性的强大疗法至关重要。在这里,我们表明,腺嘌呤碱基编辑器(ABE)体内校正 Rpe65 突变可延长 LCA 小鼠模型中锥体细胞的存活时间。ABE 和 sgRNA 的体外筛选可鉴定出一种可提高体内校正效率的变体。ABE 和 sgRNA 的视网膜下递送可纠正高达 40%的 Rpe65 转录本,恢复锥体细胞介导的视觉功能,并在 LCA 小鼠中保留锥体细胞。单细胞 RNA-seq 揭示了与锥体细胞光转导和存活相关的上调基因。我们的研究结果表明,碱基编辑作为一种潜在的基因治疗方法,可提供持久的视网膜保护。

https://cdn.ncbi.nlm.nih.gov/pmc/blobs/0f43/8983734/a65e36b678cd/41467_2022_29490_Fig1_HTML.jpg

文献AI研究员

20分钟写一篇综述,助力文献阅读效率提升50倍。

立即体验

用中文搜PubMed

大模型驱动的PubMed中文搜索引擎

马上搜索

文档翻译

学术文献翻译模型,支持多种主流文档格式。

立即体验