Suppr超能文献

依鲁替尼减轻狼疮小鼠的肾小管间质损伤。

Iguratimod alleviates tubulo-interstitial injury in mice with lupus.

机构信息

Department of Rheumatology and Immunology, The Second Affiliated Hospital of Soochow University, Suzhou, China.

Department of Hematology, The Second Affiliated Hospital of Soochow University, Suzhou, China.

出版信息

Ren Fail. 2022 Dec;44(1):636-647. doi: 10.1080/0886022X.2022.2058962.

Abstract

INTRODUCTION

Tubulo-interstitial injury is a poor prognostic factor for lupus nephritis (LN). Here, we tested whether iguratimod could inhibit tubulo-interstitial injury in LN.

METHODS

MRL/lpr mice, an animal model of lupus, were treated with iguratimod or vehicle solution. Pathological changes of kidney were evaluated blindly by the same pathologist. Renal type I collagen (COL-I), IgG, E-cadherin, fibroblast-specific protein 1 (FSP-1) were detected by immunofluorescence, immunohistochemical staining or quantitative real-time PCR. After treated with transforming growth factor β1 (TGF-β1) and iguratimod, E-cadherin, fibronectin, Smad2/3, p38 MAPK, p-Smad2/3, and p-p38 MAPK, β-catenin and TGF-β type II receptor (TGFβRII) in HK2 cells were measured by western blotting, quantitative real-time PCR or immunofluorescence.

RESULTS

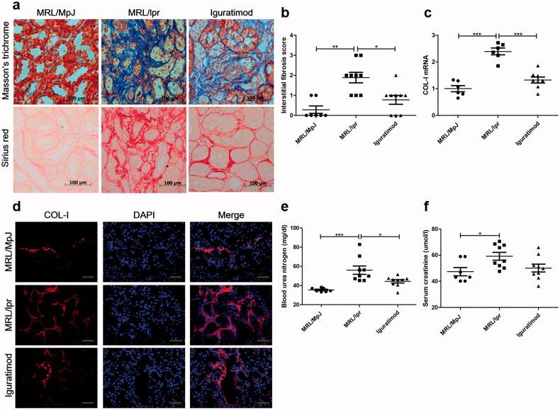
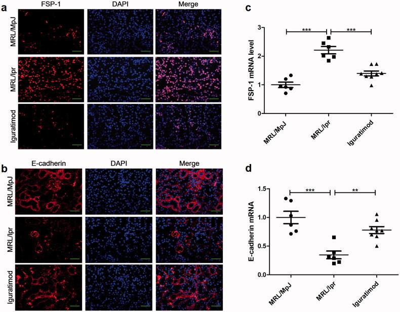
Iguratimod reduced immune deposition along the tubular basement membrane, inhibited the tubulo-interstitial infiltration of inflammatory cells, and alleviated tubular injury in MRL/lpr mice. Moreover, Iguratimod eased the tubulo-interstitial deposition of collagen fibers, which was confirmed by decreased expression of COL-I. Furthermore, iguratimod suppressed the expression of FSP-1 and increased that of E-cadherin in renal tubular epithelial cells. In HK2 cells cultured with TGF-β1, iguratimod treatment not only reversed cellular morphological changes, but also prevented E-cadherin downregulation and fibronectin upregulation. In addition, iguratimod inhibited phosphorylation of TGFβRII, Smad2/3 and p38 MAPK in HK2 cells treated with TGF-β1, and also blocked nuclear translocation of β-catenin.

CONCLUSION

Iguratimod eased tubulo-interstitial lesions in LN, especially tubulo-interstitial fibrosis, and might have potential as a drug for inhibiting the progression of tubulo-interstitial fibrosis in LN.

摘要

简介

肾小管间质损伤是狼疮肾炎(LN)的不良预后因素。在这里,我们检测了昔来昔布是否能抑制 LN 的肾小管间质损伤。

方法

用昔来昔布或载体溶液处理 MRL/lpr 小鼠,一种狼疮动物模型。同一位病理学家盲法评估肾脏的病理变化。通过免疫荧光、免疫组织化学染色或实时定量 PCR 检测肾脏 I 型胶原(COL-I)、IgG、E-钙黏蛋白、成纤维细胞特异性蛋白 1(FSP-1)。用转化生长因子β1(TGF-β1)和昔来昔布处理 HK2 细胞后,通过 Western blot、实时定量 PCR 或免疫荧光检测 E-钙黏蛋白、纤维连接蛋白、Smad2/3、p38 MAPK、p-Smad2/3 和 p-p38 MAPK、β-连环蛋白和 TGF-β 型 II 受体(TGFβRII)。

结果

昔来昔布减少了沿肾小管基底膜的免疫沉积,抑制了 MRL/lpr 小鼠肾小管间质的炎症细胞浸润,并减轻了肾小管损伤。此外,昔来昔布缓解了肾小管间质胶原纤维的沉积,这一点从 COL-I 表达的减少得到了证实。此外,昔来昔布抑制了肾小管上皮细胞中 FSP-1 的表达,增加了 E-钙黏蛋白的表达。在培养有 TGF-β1 的 HK2 细胞中,昔来昔布治疗不仅逆转了细胞形态变化,而且防止了 E-钙黏蛋白下调和纤维连接蛋白上调。此外,昔来昔布抑制了 TGF-β1 处理的 HK2 细胞中 TGFβRII、Smad2/3 和 p38 MAPK 的磷酸化,还阻断了β-连环蛋白的核转位。

结论

昔来昔布缓解了 LN 的肾小管间质病变,特别是肾小管间质纤维化,可能有潜力成为抑制 LN 肾小管间质纤维化进展的药物。

https://cdn.ncbi.nlm.nih.gov/pmc/blobs/014f/9004506/dab769139ccb/IRNF_A_2058962_F0001_C.jpg

文献AI研究员

20分钟写一篇综述,助力文献阅读效率提升50倍。

立即体验

用中文搜PubMed

大模型驱动的PubMed中文搜索引擎

马上搜索

文档翻译

学术文献翻译模型,支持多种主流文档格式。

立即体验