Suppr超能文献

瓢唇兰亚族(兰科)及其近缘属的叶绿体基因组比较与系统发育分析

Comparative Chloroplast Genomics and Phylogenetic Analysis of and Closely Related Genera within Coelogyninae (Orchidaceae).

作者信息

Li Lin, Wu Qiuping, Fang Lin, Wu Kunlin, Li Mingzhi, Zeng Songjun

机构信息

Guangdong Provincial Key Laboratory of Applied Botany, South China Botanical Garden, Chinese Academy of Sciences, Guangzhou, China.

University of Chinese Academy of Sciences, Beijing, China.

出版信息

Front Genet. 2022 Mar 24;13:850201. doi: 10.3389/fgene.2022.850201. eCollection 2022.

Abstract

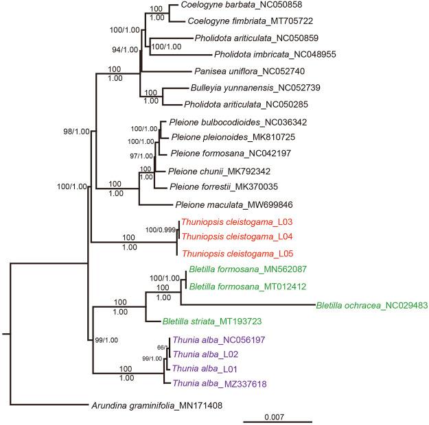
The genus was recently proposed for a rare orchid species formerly classified in the genus . The relationships between and its related genera have not yet been conclusively resolved. Recognition of the genus provides a new perspective to illustrate the morphological diversity and plastome evolution within Coelogyninae. In this study, we sequenced and assembled complete chloroplast (cp) genomes for three accessions of and two accessions of A total of 135 genes were annotated for each cp genome, including 89 protein-coding genes, 38 tRNA genes, and eight rRNA genes. The ENC-plot and neutrality plot analyses revealed that natural selection dominated over mutation pressure in their evolutionary process. Specially, we found that selection played a vital role in shaping the codon usage in cp genome. General characteristics of the cp genomes were further analyzed and compared with those published plastomes of four other related species. Despite the conserved organization and structure, the whole individual cp genome size ranged from 158,394 bp to 159,950 bp. In all the examined plastomes, sequences in the inverted repeat (IR) regions were more conserved than those in the small single copy (SSC) and large single copy (LSC) regions. However, close examination identified contraction and expansion of the IR/SSC boundary regions, which might be the main reason for the cp genome size variation. Our comparative analysis of the cp genomes revealed that single nucleotide polymorphisms (SNPs) and insertions/deletions (InDels) provided valuable information for identifying genetic variations within and among genera. Furthermore, sequence variations in the protein-coding regions were more conserved than those in the non-coding regions. We selected eight divergence hotspots with nucleotide sequence diversities ( values) higher than 0.08. Most of these polymorphisms were located in the intergenic regions. Phylogenomic analyses recovered largely congruent relationships among major clades and strongly supported the monophyly of . The results obtained in this study can improve our understanding of the classification of this enigmatic genus. The chloroplast genomic data presented here provide valuable insights into the phylogeny and evolutionary patterns of the Coelogyninae as well as the orchids as a whole.

摘要

该属最近被提议用于一种罕见的兰花物种,该物种以前被归类于[某属]。[该属]与其相关属之间的关系尚未得到最终解决。该属的确认提供了一个新的视角,以说明芋兰亚族内的形态多样性和质体基因组进化。在本研究中,我们对[该属]的三个样本和[另一属]的两个样本进行了完整叶绿体(cp)基因组的测序和组装。每个cp基因组共注释了135个基因,包括89个蛋白质编码基因、38个tRNA基因和8个rRNA基因。ENC图和中性图分析表明,在它们的进化过程中,自然选择比突变压力占主导地位。特别地,我们发现选择在塑造[该属]cp基因组的密码子使用中起着至关重要的作用。进一步分析了cp基因组的一般特征,并与已发表的其他四个相关物种的质体基因组进行了比较。尽管组织和结构保守,但整个个体cp基因组大小在158,394 bp至159,950 bp之间。在所有检测的质体基因组中,反向重复(IR)区域的序列比小单拷贝(SSC)和大单拷贝(LSC)区域的序列更保守。然而,仔细检查发现IR/SSC边界区域存在收缩和扩张,这可能是cp基因组大小变化的主要原因。我们对cp基因组的比较分析表明,单核苷酸多态性(SNP)和插入/缺失(InDel)为识别属内和属间的遗传变异提供了有价值的信息。此外,蛋白质编码区域的序列变异比非编码区域的更保守。我们选择了8个核苷酸序列多样性(π值)高于0.08的分歧热点。这些多态性大多位于基因间区域。系统发育基因组分析在主要分支之间恢复了大致一致的关系,并强烈支持[该属]的单系性。本研究获得的结果可以增进我们对这个神秘属分类的理解。这里呈现的叶绿体基因组数据为芋兰亚族以及整个兰花的系统发育和进化模式提供了有价值的见解。

https://cdn.ncbi.nlm.nih.gov/pmc/blobs/cc12/8987740/3b82d9002006/fgene-13-850201-g001.jpg

文献AI研究员

20分钟写一篇综述,助力文献阅读效率提升50倍。

立即体验

用中文搜PubMed

大模型驱动的PubMed中文搜索引擎

马上搜索

文档翻译

学术文献翻译模型,支持多种主流文档格式。

立即体验