Suppr超能文献

一种工程化的纳米脂质体-人 ACE2 诱饵可中和 SARS-CoV-2 Spike 蛋白诱导的鼠源和人源巨噬细胞炎症。

An engineered nano-liposome-human ACE2 decoy neutralizes SARS-CoV-2 Spike protein-induced inflammation in both murine and human macrophages.

机构信息

Division of Cardiology, Department of Medicine, David Geffen School of Medicine, University of California, Los Angeles, CA.

Division of Biomedical Sciences, School of Medicine, University of California, Riverside, CA.

出版信息

Theranostics. 2022 Mar 6;12(6):2639-2657. doi: 10.7150/thno.66831. eCollection 2022.

Abstract

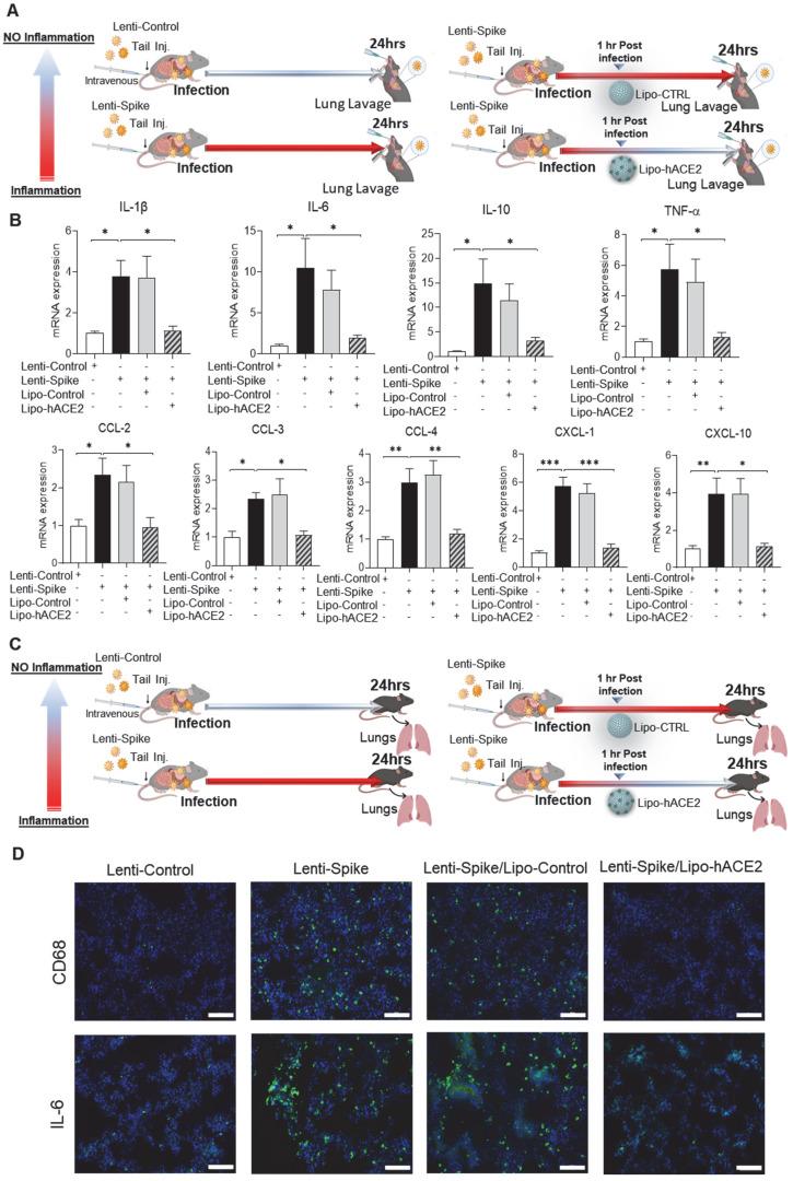
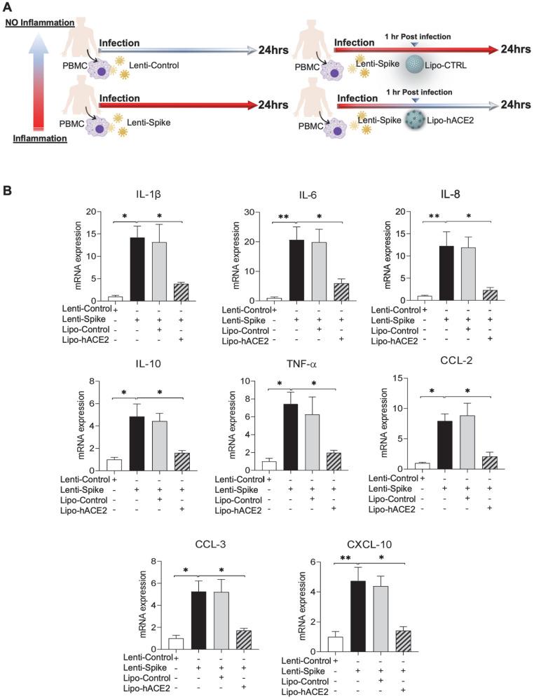
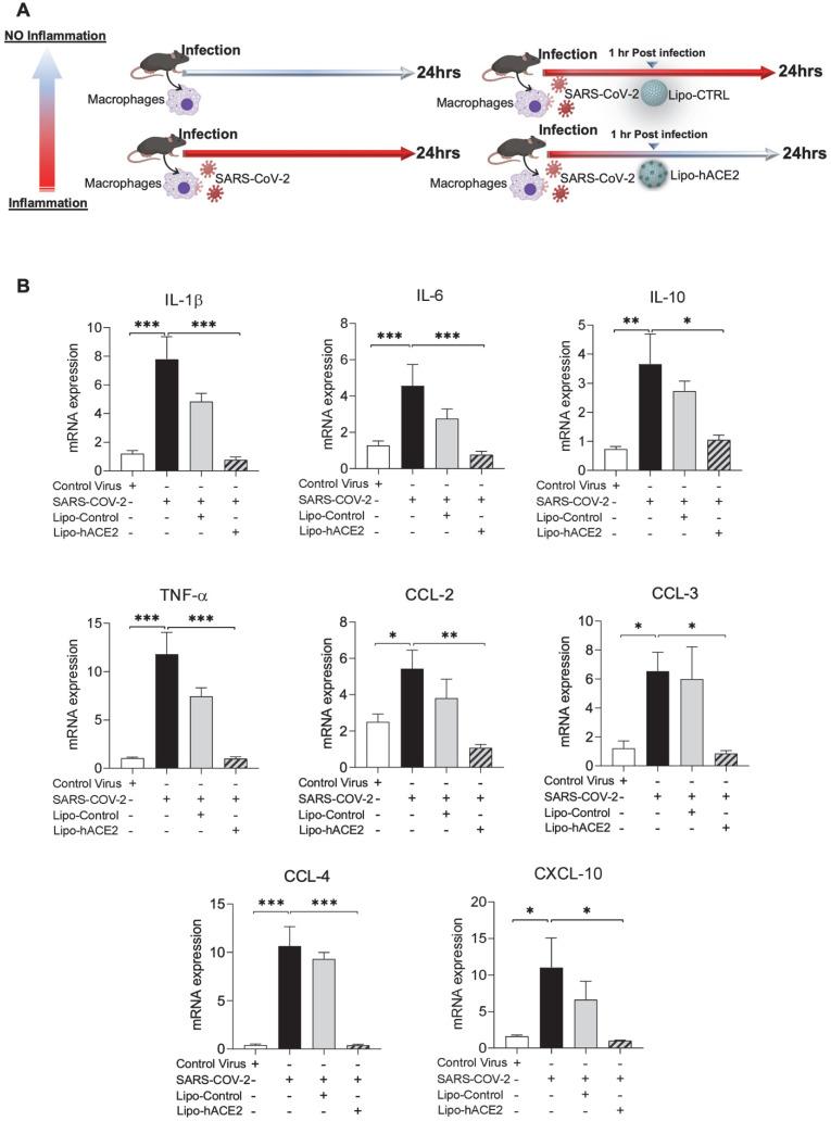
Macrophages are the frontline immune cells in response to severe acute respiratory syndrome coronavirus 2 (SARS-CoV-2) infection. Angiotensin-converting enzyme 2 (ACE2) serves as the binding receptor to SARS-CoV-2 Spike glycoprotein for fusion and internalization into the human host cells. However, the mechanisms underlying SARS-CoV-2-elicited macrophage inflammatory responses remain elusive. Neutralizing SARS-CoV-2 by human ACE2 (hACE2) decoys has been proposed as a therapeutic approach to ameliorate SARS-CoV-2-stimulated inflammation. This study aims to investigate whether an engineered decoy receptor can abrogate SARS-CoV-2-induced macrophage inflammation. hACE2 was biotinylated to the surface of nano-liposomes (d = 100 nm) to generate Liposome-human ACE2 complex (Lipo-hACE2). Lentivirus expressing Spike protein (D614G) was also created as a pseudo-SARS-CoV-2 (Lenti-Spike). Liposome-hACE2 was used as a decoy receptor or competitive inhibitor to inhibit SARS-CoV-2 or Lenti-Spike-induced macrophage inflammation and . Both SARS-CoV-2 and Lenti-Spike stimulated strong inflammatory responses by inducing the expression of key cytokine and chemokines, including IL-1β, IL-6, TNFα, CCL-2, and CXCL-10, in murine and human macrophages , whereas Lipo-hACE2 decoy abolished these effects in macrophages. Furthermore, intravenous injection of Lenti-Spike led to increased macrophage and tissue inflammation in wild type mice, which was also abolished by Lipo-hACE2 treatment. Mechanistically, Spike protein stimulated macrophage inflammation by activating canonical NF-κB signaling. RNA sequencing analysis revealed that Lenti-Spike induced over 2,000 differentially expressed genes (DEGs) in murine macrophages, but deficiency of IκB kinase β (IKKβ), a key regulator for NF-κB activation, abrogated Lenti-Spike-elicited macrophage inflammatory responses. We demonstrated that the engineered Lipo-hACE2 acts as a molecular decoy to neutralize SARS-CoV-2 or Spike protein-induced inflammation in both murine and human macrophages, and activation of the canonical IKKβ/NF-κB signaling is essential for SARS-CoV-2-elicited macrophage inflammatory responses.

摘要

巨噬细胞是针对严重急性呼吸系统综合征冠状病毒 2 (SARS-CoV-2) 感染的一线免疫细胞。血管紧张素转换酶 2 (ACE2) 作为 SARS-CoV-2 刺突糖蛋白的结合受体,用于融合和内化进入人体宿主细胞。然而,SARS-CoV-2 引起的巨噬细胞炎症反应的机制仍不清楚。用人类 ACE2 (hACE2) 诱饵中和 SARS-CoV-2 已被提议作为一种治疗方法,以改善 SARS-CoV-2 刺激的炎症。本研究旨在探讨工程化诱饵受体是否可以消除 SARS-CoV-2 诱导的巨噬细胞炎症。将 hACE2 生物素化到纳米脂质体 (d = 100nm) 的表面,生成脂质体-人类 ACE2 复合物 (Lipo-hACE2)。还创建了表达刺突蛋白 (D614G) 的慢病毒作为假 SARS-CoV-2 (Lenti-Spike)。脂质体-hACE2 被用作诱饵受体或竞争性抑制剂,以抑制 SARS-CoV-2 或 Lenti-Spike 诱导的巨噬细胞炎症。SARS-CoV-2 和 Lenti-Spike 均通过诱导关键细胞因子和趋化因子的表达,如鼠和人巨噬细胞中的白细胞介素 1β (IL-1β)、白细胞介素 6 (IL-6)、肿瘤坏死因子-α (TNFα)、CCL-2 和 CXCL-10,引起强烈的炎症反应,而 Lipo-hACE2 诱饵则消除了这些作用。此外,静脉注射 Lenti-Spike 导致野生型小鼠的巨噬细胞和组织炎症增加,而 Lipo-hACE2 治疗也消除了这种作用。在机制上,刺突蛋白通过激活经典 NF-κB 信号通路刺激巨噬细胞炎症。RNA 测序分析显示,Lenti-Spike 在鼠巨噬细胞中诱导了超过 2000 个差异表达基因 (DEGs),但 NF-κB 激活的关键调节剂 IκB 激酶β (IKKβ) 的缺失消除了 Lenti-Spike 诱导的巨噬细胞炎症反应。我们证明,工程化的 Lipo-hACE2 作为一种分子诱饵,可中和 SARS-CoV-2 或 Spike 蛋白在鼠和人巨噬细胞中诱导的炎症,经典的 IKKβ/NF-κB 信号通路的激活对于 SARS-CoV-2 诱导的巨噬细胞炎症反应是必不可少的。

https://cdn.ncbi.nlm.nih.gov/pmc/blobs/13df/8965482/1b2f3c417527/thnov12p2639g001.jpg

文献AI研究员

20分钟写一篇综述,助力文献阅读效率提升50倍。

立即体验

用中文搜PubMed

大模型驱动的PubMed中文搜索引擎

马上搜索

文档翻译

学术文献翻译模型,支持多种主流文档格式。

立即体验