Suppr超能文献

在非小细胞肺癌中,将表皮生长因子受体酪氨酸激酶抑制剂(EGFR-TKI)与伏立诺他联合使用可通过减少保护性自噬来克服EGFR-TKI获得性耐药。

Combining EGFR-TKI With SAHA Overcomes EGFR-TKI-Acquired Resistance by Reducing the Protective Autophagy in Non-Small Cell Lung Cancer.

作者信息

Cao Peijun, Li Yongwen, Shi Ruifeng, Yuan Yin, Gong Hao, Zhu Guangsheng, Zhang Zihe, Chen Chen, Zhang Hongbing, Liu Minghui, Pan Zhenhua, Liu Hongyu, Chen Jun

机构信息

Department of Lung Cancer Surgery, Tianjin Medical University General Hospital, Tianjin, China.

Tianjin Key Laboratory of Lung Cancer Metastasis and Tumor Microenvironment, Tianjin Lung Cancer Institute, Tianjin Medical University General Hospital, Tianjin, China.

出版信息

Front Chem. 2022 Mar 25;10:837987. doi: 10.3389/fchem.2022.837987. eCollection 2022.

Abstract

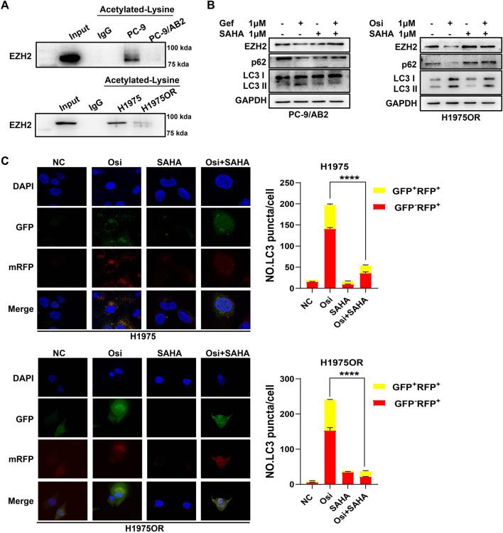
Nowadays, lung cancer has the highest mortality worldwide. The emergence of epidermal growth factor receptor (EGFR) tyrosine kinase inhibitors (TKIs) has greatly improved the survival of patients with non-small cell lung cancer (NSCLC) having EGFR-TKI-sensitive mutations. Unfortunately, acquired resistance happens for most patients. In the present research, we found that EGFR-TKIs (such as gefitinib and osimertinib) can induce autophagy in NSCLC cell lines. Compared with parental sensitive cells, drug-resistant cells have higher autophagy activity. The use of an autophagy inhibitor could enhance the toxicity of gefitinib and osimertinib, which indicates that the enhancement of protective autophagy might be one of the mechanisms of EGFR-TKI resistance in NSCLC. In addition, increased autophagy activity is associated with decreased enhancer of zeste homolog 2 (EZH2) expression. Knockdown of EZH2 or EZH2 inhibitor treatment could lead to increased autophagy in NSCLC cells, indicating that EZH2 is a negative regulator of autophagy. We revealed that the increase in autophagy caused by the reduction of EZH2 was reversed and when combining gefitinib or osimertinib with suberoylanilide hydroxamic acid (SAHA), a broad-spectrum histone deacetylase inhibitor (HDACi). In conclusion, our results indicated that the combination of EGFR-TKIs and SAHA may be a new strategy to overcome EGFR-TKIs acquired resistance.

摘要

如今,肺癌是全球死亡率最高的癌症。表皮生长因子受体(EGFR)酪氨酸激酶抑制剂(TKIs)的出现极大地提高了具有EGFR-TKI敏感突变的非小细胞肺癌(NSCLC)患者的生存率。不幸的是,大多数患者会出现获得性耐药。在本研究中,我们发现EGFR-TKIs(如吉非替尼和奥希替尼)可诱导NSCLC细胞系发生自噬。与亲本敏感细胞相比,耐药细胞具有更高的自噬活性。使用自噬抑制剂可增强吉非替尼和奥希替尼的毒性,这表明保护性自噬增强可能是NSCLC中EGFR-TKI耐药的机制之一。此外,自噬活性增加与zeste同源物2(EZH2)表达降低有关。敲低EZH2或用EZH2抑制剂处理可导致NSCLC细胞自噬增加,表明EZH2是自噬的负调节因子。我们发现,当吉非替尼或奥希替尼与一种广谱组蛋白去乙酰化酶抑制剂(HDACi)辛二酰苯胺异羟肟酸(SAHA)联合使用时,EZH2减少引起的自噬增加被逆转。总之,我们的结果表明,EGFR-TKIs与SAHA联合使用可能是克服EGFR-TKIs获得性耐药的一种新策略。

https://cdn.ncbi.nlm.nih.gov/pmc/blobs/db4a/8990828/47496d31d9e7/fchem-10-837987-g001.jpg

文献AI研究员

20分钟写一篇综述,助力文献阅读效率提升50倍。

立即体验

用中文搜PubMed

大模型驱动的PubMed中文搜索引擎

马上搜索

文档翻译

学术文献翻译模型,支持多种主流文档格式。

立即体验