Suppr超能文献

NRG1/ERBB3/ERBB2轴触发基底样/三阴性乳腺癌细胞的锚定非依赖性生长。

NRG1/ERBB3/ERBB2 Axis Triggers Anchorage-Independent Growth of Basal-like/Triple-Negative Breast Cancer Cells.

作者信息

Miano Carmen, Morselli Alessandra, Pontis Francesca, Bongiovanni Chiara, Sacchi Francesca, Da Pra Silvia, Romaniello Donatella, Tassinari Riccardo, Sgarzi Michela, Pantano Elvira, Ventura Carlo, Lauriola Mattia, D'Uva Gabriele

机构信息

National Laboratory of Molecular Biology and Stem Cell Engineering, National Institute of Biostructures and Biosystems (INBB), 40129 Bologna, Italy.

Centre for Applied Biomedical Research (CRBA), University of Bologna, 40138 Bologna, Italy.

出版信息

Cancers (Basel). 2022 Mar 22;14(7):1603. doi: 10.3390/cancers14071603.

Abstract

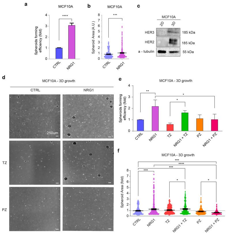
ERBB3, also known as HER3, is a tyrosine kinase transmembrane receptor of the ERBB family. Upon binding to neuregulin 1 (NRG1), ERBB3 preferentially dimerizes with HER2 (ERBB2), in turn inducing aggressive features in several cancer types. The analysis of a dataset of breast cancer patients unveiled that higher mRNA expression correlates with shorter relapse-free survival in basal-like breast cancers, despite low expression in this breast cancer subtype. Administration of neuregulin 1 beta (NRG1β) significantly affected neither cellular proliferation nor the basal migratory ability of basal-like/triple-negative quasi-normal MCF10A breast cells, cultured in mono-layer conditions. Furthermore, no significant regulation in cell morphology or in the expression of basal/myoepithelial and luminal markers was observed upon stimulation with NRG1β. In non-adherent conditions, NRG1β administration to MCF10A cells did not significantly influence cell survival; however, it robustly induced cell growth as spheroids (3D growth). Intriguingly, a remarkable upregulation of ERBB3 and ERBB2 protein abundance was observed in 3D compared to 2D cell cultures, and NRG1β-induced 3D cell growth was efficiently prevented by the anti-HER2 monoclonal antibody pertuzumab. Similar results were obtained by the analysis of basal-like/triple-negative breast cancer cellular models, MDA-MB-468 and MDA-MB-231 cells, in which NRG1β induced anchorage-independent cell growth that in turn was prevented or reduced by the simultaneous administration of anti-HER2 neutralizing antibodies. Finally, the ability of pertuzumab in suppressing NRG1β-induced 3D growth was also evaluated and confirmed in MCF10A engineered with HER2-overexpression. We suggest that the NRG1/ERBB3/ERBB2 pathway promotes the anchorage-independent growth of basal-like breast cancer cells. Importantly, we provide evidence that ERBB2 neutralization, in particular by pertuzumab, robustly inhibits this process. Our results pave the way towards the development of novel anticancer strategies for basal-like breast cancer patients based on the interception of the NRG1/ERBB3/ERBB2 signaling axis.

摘要

ERBB3,也称为HER3,是ERBB家族的一种酪氨酸激酶跨膜受体。与神经调节蛋白1(NRG1)结合后,ERBB3优先与HER2(ERBB2)二聚化,进而在多种癌症类型中诱导侵袭性特征。对一组乳腺癌患者数据集的分析表明,尽管在这种乳腺癌亚型中表达较低,但较高的mRNA表达与基底样乳腺癌较短的无复发生存期相关。给予神经调节蛋白1β(NRG1β)对单层培养的基底样/三阴性准正常MCF10A乳腺细胞的细胞增殖和基础迁移能力均无显著影响。此外,在用NRG1β刺激后,未观察到细胞形态或基底/肌上皮及管腔标志物表达的显著调节。在非贴壁条件下,向MCF10A细胞给予NRG1β对细胞存活没有显著影响;然而,它强烈诱导细胞形成球体生长(三维生长)。有趣的是,与二维细胞培养相比,在三维培养中观察到ERBB3和ERBB2蛋白丰度显著上调,并且抗HER2单克隆抗体帕妥珠单抗有效地阻止了NRG1β诱导的三维细胞生长。通过对基底样/三阴性乳腺癌细胞模型MDA-MB-468和MDA-MB-231细胞的分析也得到了类似的结果,其中NRG1β诱导了不依赖贴壁的细胞生长,而同时给予抗HER2中和抗体则阻止或减少了这种生长。最后,在过表达HER2的MCF10A细胞中也评估并证实了帕妥珠单抗抑制NRG1β诱导的三维生长的能力。我们认为,NRG1/ERBB3/ERBB2通路促进基底样乳腺癌细胞的不依赖贴壁生长。重要的是,我们提供证据表明,特别是通过帕妥珠单抗中和ERBB2,可强烈抑制这一过程。我们的结果为基于阻断NRG1/ERBB3/ERBB2信号轴为基底样乳腺癌患者开发新的抗癌策略铺平了道路。

https://cdn.ncbi.nlm.nih.gov/pmc/blobs/7e2c/8997077/e5f7687c38f1/cancers-14-01603-g001.jpg

文献AI研究员

20分钟写一篇综述,助力文献阅读效率提升50倍。

立即体验

用中文搜PubMed

大模型驱动的PubMed中文搜索引擎

马上搜索

文档翻译

学术文献翻译模型,支持多种主流文档格式。

立即体验