Suppr超能文献

激活素 A 通过 MEF2C 依赖性受损的成肌作用导致肌肉萎缩。

Activin A Causes Muscle Atrophy through MEF2C-Dependent Impaired Myogenesis.

机构信息

Pole of Endocrinology, Diabetology and Nutrition, Institute of Experimental and Clinical Research, Université Catholique de Louvain, 1200 Brussels, Belgium.

Department of Endocrinology and Nutrition, Cliniques Universitaires Saint-Luc, 1200 Brussels, Belgium.

出版信息

Cells. 2022 Mar 25;11(7):1119. doi: 10.3390/cells11071119.

Abstract

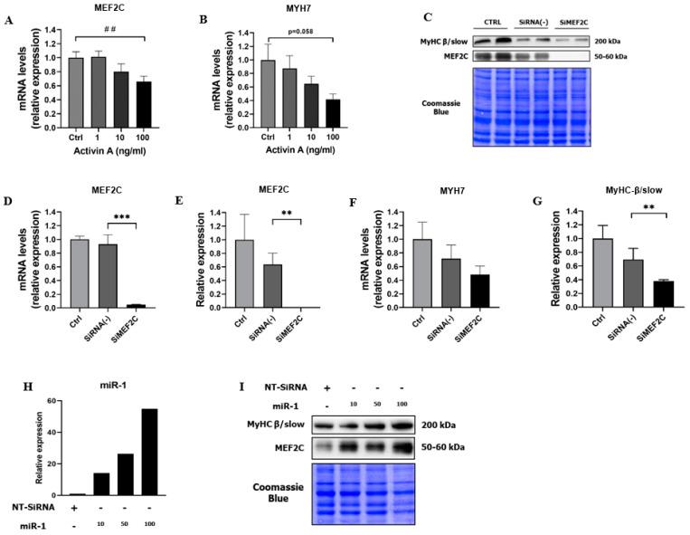
Activin A (ActA) is considered to play a major role in cancer-induced cachexia (CC). Indeed, circulating ActA levels are elevated and predict survival in patients with CC. However, the mechanisms by which ActA mediates CC development and in particular skeletal muscle (SM) atrophy in humans are not yet fully understood. In this work, we aimed to investigate the effects of ActA on human SM and in mouse models of CC. We used a model of human muscle cells in culture to explore how ActA acts towards human SM. In this model, recombinant ActA induced myotube atrophy associated with the decline of MyHC-β/slow, the main myosin isoform in human muscle cells studied. Moreover, ActA inhibited the expression and activity of MEF2C, the transcription factor regulating , the gene which codes for MyHC-β/slow. This decrease in MEF2C was involved in the decline of MyHC-β/slow expression, since inhibition of MEF2C by a siRNA leads to the decrease in MyHC-β/slow expression. The relevance of this ActA/MEF2C pathway in vivo was supported by the parallel decline of expression and SM mass, which are both blunted by ActA inhibition, in animal models of CC. In this work, we showed that ActA is a potent negative regulator of SM mass by inhibiting MyHC-β/slow synthesis through downregulation of MEF2C. This observation highlights a novel interaction between ActA signaling and MEF2C transcriptional activity which contributes to SM atrophy in CC models.

摘要

激活素 A (ActA) 被认为在癌症相关性恶病质 (CC) 中发挥重要作用。事实上,循环 ActA 水平升高并预测 CC 患者的生存。然而,ActA 介导 CC 发展的机制,特别是在人类骨骼肌 (SM) 萎缩方面,尚未完全阐明。在这项工作中,我们旨在研究 ActA 对人类 SM 和 CC 小鼠模型的影响。我们使用体外培养的人类肌肉细胞模型来探索 ActA 如何作用于人类 SM。在该模型中,重组 ActA 诱导肌管萎缩,与研究中人类肌肉细胞的主要肌球蛋白同工型 MyHC-β/slow 的下降有关。此外,ActA 抑制 MEF2C 的表达和活性,MEF2C 是调节 MyHC-β/slow 基因表达的转录因子。MEF2C 的这种减少参与了 MyHC-β/slow 表达的下降,因为通过 siRNA 抑制 MEF2C 导致 MyHC-β/slow 表达下降。该 ActA/MEF2C 途径在体内的相关性得到了 CC 动物模型中表达和 SM 质量的平行下降的支持,这两者都因 ActA 抑制而减弱。在这项工作中,我们表明 ActA 通过下调 MEF2C 抑制 MyHC-β/slow 合成,是 SM 质量的强有力负调节剂。这一观察结果突出了 ActA 信号和 MEF2C 转录活性之间的新相互作用,这有助于 CC 模型中的 SM 萎缩。

https://cdn.ncbi.nlm.nih.gov/pmc/blobs/3ebc/8997966/ba3ac4af917b/cells-11-01119-g001.jpg

文献AI研究员

20分钟写一篇综述,助力文献阅读效率提升50倍。

立即体验

用中文搜PubMed

大模型驱动的PubMed中文搜索引擎

马上搜索

文档翻译

学术文献翻译模型,支持多种主流文档格式。

立即体验