Suppr超能文献

H3K27me3 使三阴性乳腺癌产生化疗耐受性。

H3K27me3 conditions chemotolerance in triple-negative breast cancer.

机构信息

CNRS UMR3244, Institut Curie, PSL University, Paris, France.

Translational Research Department, Institut Curie, PSL University, Paris, France.

出版信息

Nat Genet. 2022 Apr;54(4):459-468. doi: 10.1038/s41588-022-01047-6. Epub 2022 Apr 11.

Abstract

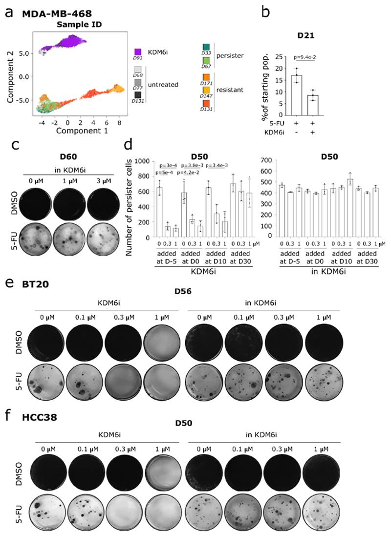
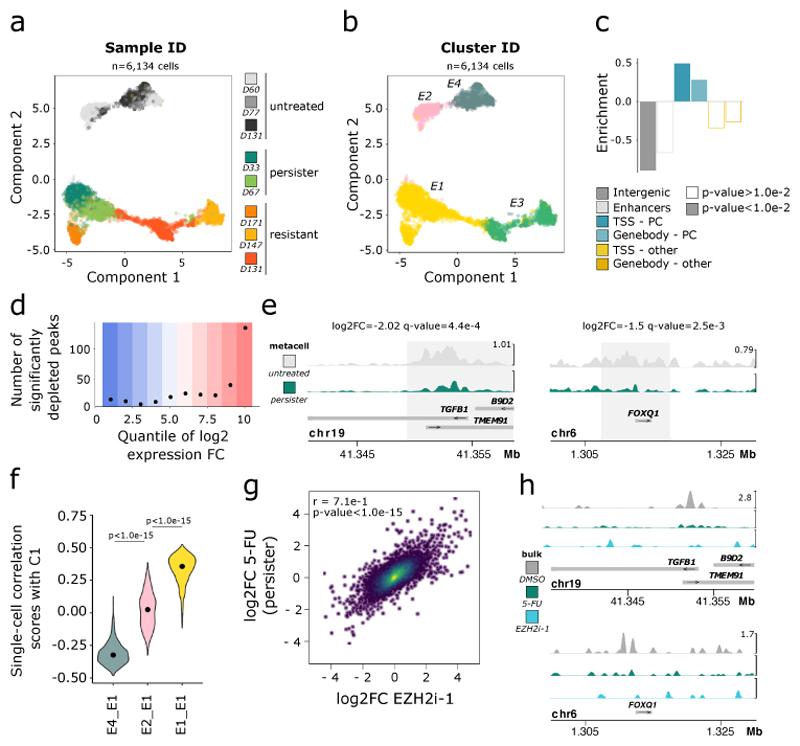
The persistence of cancer cells resistant to therapy remains a major clinical challenge. In triple-negative breast cancer, resistance to chemotherapy results in the highest recurrence risk among breast cancer subtypes. The drug-tolerant state seems largely defined by nongenetic features, but the underlying mechanisms are poorly understood. Here, by monitoring epigenomes, transcriptomes and lineages with single-cell resolution, we show that the repressive histone mark H3K27me3 (trimethylation of histone H3 at lysine 27) regulates cell fate at the onset of chemotherapy. We report that a persister expression program is primed with both H3K4me3 (trimethylation of histone H3 at lysine 4) and H3K27me3 in unchallenged cells, with H3K27me3 being the lock to its transcriptional activation. We further demonstrate that depleting H3K27me3 enhances the potential of cancer cells to tolerate chemotherapy. Conversely, preventing H3K27me3 demethylation simultaneously to chemotherapy inhibits the transition to a drug-tolerant state, and delays tumor recurrence in vivo. Our results highlight how chromatin landscapes shape the potential of cancer cells to respond to initial therapy.

摘要

癌细胞对治疗的耐药性持续存在是一个主要的临床挑战。在三阴性乳腺癌中,化疗耐药导致乳腺癌亚型中复发风险最高。耐药状态似乎在很大程度上由非遗传特征定义,但潜在机制尚不清楚。在这里,我们通过单细胞分辨率监测表观基因组、转录组和谱系,表明在化疗开始时,抑制性组蛋白标记 H3K27me3(组蛋白 H3 赖氨酸 27 位的三甲基化)调节细胞命运。我们报告说,在未受挑战的细胞中,持久表达程序同时被 H3K4me3(组蛋白 H3 赖氨酸 4 位的三甲基化)和 H3K27me3 引发,其中 H3K27me3 是其转录激活的关键。我们进一步证明,耗尽 H3K27me3 可增强癌细胞耐受化疗的潜力。相反,在化疗的同时阻止 H3K27me3 去甲基化可抑制向耐药状态的转变,并延迟体内肿瘤复发。我们的研究结果强调了染色质景观如何塑造癌细胞对初始治疗的反应潜力。

https://cdn.ncbi.nlm.nih.gov/pmc/blobs/6f88/7612638/d4262a372532/EMS143938-f006.jpg

文献AI研究员

20分钟写一篇综述,助力文献阅读效率提升50倍。

立即体验

用中文搜PubMed

大模型驱动的PubMed中文搜索引擎

马上搜索

文档翻译

学术文献翻译模型,支持多种主流文档格式。

立即体验