Suppr超能文献

肿瘤抑制因子腺瘤性结肠息肉病基因调控 T 淋巴细胞迁移。

The tumor suppressor adenomatous polyposis coli regulates T lymphocyte migration.

机构信息

Institut Pasteur, Université de Paris, INSERM-U1224, Unité Biologie Cellulaire des Lymphocytes, Ligue Nationale Contre le Cancer, Équipe Labellisée Ligue 2018, F-75015 Paris, France.

Sorbonne Université, Collège Doctoral, F-75005 Paris, France.

出版信息

Sci Adv. 2022 Apr 15;8(15):eabl5942. doi: 10.1126/sciadv.abl5942. Epub 2022 Apr 13.

Abstract

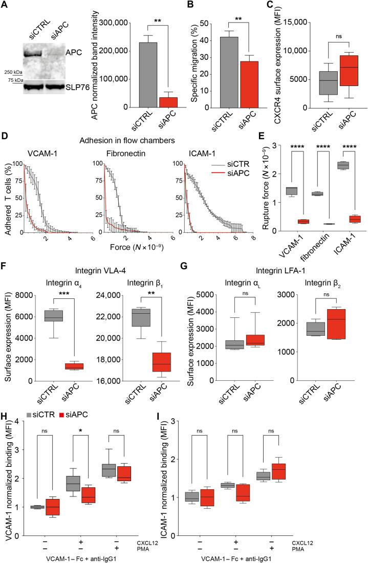
Adenomatous polyposis coli (APC) is a tumor suppressor whose mutations underlie familial adenomatous polyposis (FAP) and colorectal cancer. Although its role in intestinal epithelial cells is well characterized, APC importance in T cell biology is ill defined. APC regulates cytoskeleton organization, cell polarity, and migration in various cell types. Here, we address whether APC plays a role in T lymphocyte migration. Using a series of cell biology tools, we unveiled that T cells from FAP patients carrying APC mutations display impaired adhesion and motility in constrained environments. We further dissected the cellular mechanisms underpinning these defects in APC-depleted CEM T cell line that recapitulate the phenotype observed in FAP T cells. We found that APC affects T cell motility by modulating integrin-dependent adhesion and cytoskeleton reorganization. Hence, APC mutations in FAP patients not only drive intestinal neoplasms but also impair T cell migration, potentially contributing to inefficient antitumor immunity.

摘要

腺瘤性结肠息肉病基因(APC)是一种肿瘤抑制因子,其突变是家族性腺瘤性息肉病(FAP)和结直肠癌的基础。尽管 APC 在肠上皮细胞中的作用已得到很好的描述,但 APC 在 T 细胞生物学中的重要性尚不清楚。APC 调节各种细胞类型中的细胞骨架组织、细胞极性和迁移。在这里,我们研究 APC 是否在 T 淋巴细胞迁移中发挥作用。我们使用一系列细胞生物学工具,揭示了携带 APC 突变的 FAP 患者的 T 细胞在受限环境中表现出黏附能力和迁移能力受损。我们进一步剖析了 APC 耗尽的 CEM T 细胞系中这些缺陷的细胞机制,该细胞系再现了在 FAP T 细胞中观察到的表型。我们发现 APC 通过调节整合素依赖性黏附和细胞骨架重排来影响 T 细胞的迁移能力。因此,FAP 患者中的 APC 突变不仅驱动肠道肿瘤的发生,而且还损害 T 细胞的迁移,可能导致抗肿瘤免疫效率低下。

https://cdn.ncbi.nlm.nih.gov/pmc/blobs/0141/9007504/869763577c6f/sciadv.abl5942-f1.jpg

文献AI研究员

20分钟写一篇综述,助力文献阅读效率提升50倍。

立即体验

用中文搜PubMed

大模型驱动的PubMed中文搜索引擎

马上搜索

文档翻译

学术文献翻译模型,支持多种主流文档格式。

立即体验