Suppr超能文献

苏云金芽孢杆菌生物膜的适应和表型多样化伴随着模糊传播形态的出现。

Adaptation and phenotypic diversification of Bacillus thuringiensis biofilm are accompanied by fuzzy spreader morphotypes.

机构信息

Bacterial Interactions and Evolution Group, DTU Bioengineering, Technical University of Denmark, 2800, Lyngby, Denmark.

Institute of Plant Biology, Biological Research Center, ELKH, 6726, Szeged, Hungary.

出版信息

NPJ Biofilms Microbiomes. 2022 Apr 13;8(1):27. doi: 10.1038/s41522-022-00292-1.

Abstract

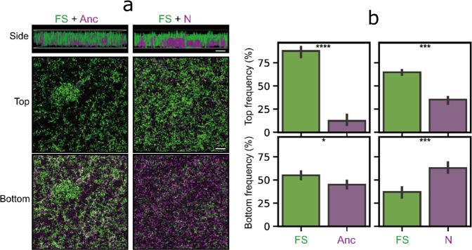
Bacillus cereus group (Bacillus cereus sensu lato) has a diverse ecology, including various species that produce biofilms on abiotic and biotic surfaces. While genetic and morphological diversification enables the adaptation of multicellular communities, this area remains largely unknown in the Bacillus cereus group. In this work, we dissected the experimental evolution of Bacillus thuringiensis 407 Cry- during continuous recolonization of plastic beads. We observed the evolution of a distinct colony morphotype that we named fuzzy spreader (FS) variant. Most multicellular traits of the FS variant displayed higher competitive ability versus the ancestral strain, suggesting an important role for diversification in the adaptation of B. thuringiensis to the biofilm lifestyle. Further genetic characterization of FS variant revealed the disruption of a guanylyltransferase gene by an insertion sequence (IS) element, which could be similarly observed in the genome of a natural isolate. The evolved FS and the deletion mutant in the guanylyltransferase gene (Bt407ΔrfbM) displayed similarly altered aggregation and hydrophobicity compared to the ancestor strain, suggesting that the adaptation process highly depends on the physical adhesive forces.

摘要

蜡样芽胞杆菌群(蜡样芽胞杆菌广义概念)具有多样的生态,包括各种在非生物和生物表面形成生物膜的物种。虽然遗传和形态多样化使多细胞群落能够适应环境,但在蜡样芽胞杆菌群中,这方面的知识仍然知之甚少。在这项工作中,我们通过连续再殖民塑料珠来剖析苏云金芽孢杆菌 407 Cry- 的实验进化。我们观察到了一种独特的菌落形态的进化,我们将其命名为模糊散布者(FS)变体。FS 变体的大多数多细胞特征显示出比原始菌株更高的竞争能力,这表明多样化在苏云金芽孢杆菌适应生物膜生活方式方面发挥了重要作用。对 FS 变体的进一步遗传特征分析表明,插入序列(IS)元件破坏了鸟苷酰转移酶基因,这在天然分离株的基因组中也可以观察到。与原始菌株相比,进化后的 FS 和鸟苷酰转移酶基因缺失突变体(Bt407ΔrfbM)的聚集和疏水性也发生了类似的改变,这表明适应过程高度依赖于物理粘附力。

https://cdn.ncbi.nlm.nih.gov/pmc/blobs/64b3/9007996/3a5651ca92ae/41522_2022_292_Fig1_HTML.jpg

文献AI研究员

20分钟写一篇综述,助力文献阅读效率提升50倍。

立即体验

用中文搜PubMed

大模型驱动的PubMed中文搜索引擎

马上搜索

文档翻译

学术文献翻译模型,支持多种主流文档格式。

立即体验