Suppr超能文献

通过增强子-启动子相互作用的转录非线性控制。

Nonlinear control of transcription through enhancer-promoter interactions.

机构信息

Friedrich Miescher Institute for Biomedical Research, Basel, Switzerland.

University of Basel, Basel, Switzerland.

出版信息

Nature. 2022 Apr;604(7906):571-577. doi: 10.1038/s41586-022-04570-y. Epub 2022 Apr 13.

Abstract

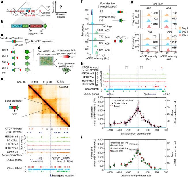
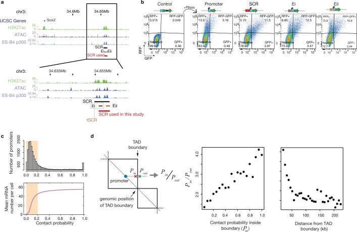
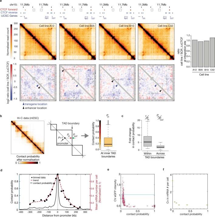
Chromosome structure in mammals is thought to regulate transcription by modulating three-dimensional interactions between enhancers and promoters, notably through CTCF-mediated loops and topologically associating domains (TADs). However, how chromosome interactions are actually translated into transcriptional outputs remains unclear. Here, to address this question, we use an assay to position an enhancer at large numbers of densely spaced chromosomal locations relative to a fixed promoter, and measure promoter output and interactions within a genomic region with minimal regulatory and structural complexity. A quantitative analysis of hundreds of cell lines reveals that the transcriptional effect of an enhancer depends on its contact probabilities with the promoter through a nonlinear relationship. Mathematical modelling suggests that nonlinearity might arise from transient enhancer-promoter interactions being translated into slower promoter bursting dynamics in individual cells, therefore uncoupling the temporal dynamics of interactions from those of transcription. This uncovers a potential mechanism of how distal enhancers act from large genomic distances, and of how topologically associating domain boundaries block distal enhancers. Finally, we show that enhancer strength also determines absolute transcription levels as well as the sensitivity of a promoter to CTCF-mediated transcriptional insulation. Our measurements establish general principles for the context-dependent role of chromosome structure in long-range transcriptional regulation.

摘要

哺乳动物的染色体结构被认为通过调节增强子和启动子之间的三维相互作用来调节转录,特别是通过 CTCF 介导的环和拓扑关联域 (TAD)。然而,染色体相互作用如何实际转化为转录输出仍然不清楚。在这里,为了解决这个问题,我们使用一种测定法将增强子定位在相对于固定启动子的大量密集间隔的染色体位置上,并在具有最小调控和结构复杂性的基因组区域内测量启动子输出和相互作用。对数百种细胞系的定量分析表明,增强子的转录效应取决于其通过非线性关系与启动子的接触概率。数学模型表明,非线性可能源于瞬时增强子-启动子相互作用在单个细胞中转化为较慢的启动子爆发动力学,从而将相互作用的时间动态与转录的时间动态解耦。这揭示了远端增强子从大的基因组距离起作用的潜在机制,以及拓扑关联域边界阻止远端增强子的机制。最后,我们表明,增强子的强度也决定了绝对转录水平以及启动子对 CTCF 介导的转录绝缘的敏感性。我们的测量结果为染色体结构在长距离转录调控中的上下文相关作用确立了一般原则。

https://cdn.ncbi.nlm.nih.gov/pmc/blobs/1dc5/9021019/d97f3d2e3763/41586_2022_4570_Fig1_HTML.jpg

文献AI研究员

20分钟写一篇综述,助力文献阅读效率提升50倍。

立即体验

用中文搜PubMed

大模型驱动的PubMed中文搜索引擎

马上搜索

文档翻译

学术文献翻译模型,支持多种主流文档格式。

立即体验