Suppr超能文献

MMP1 的鉴定及其对头颈鳞状细胞癌肿瘤进展的影响。

Identity of MMP1 and its effects on tumor progression in head and neck squamous cell carcinoma.

机构信息

Department of Otolaryngology-Head Neck Surgery, Third Xiangya Hospital of Central South University, Changsha, Hunan Province, China.

Department of Otolaryngology-Head Neck Surgery, The First Affiliated Hospital of Shaoyang University, Shaoyang, China.

出版信息

Cancer Med. 2022 Jun;11(12):2516-2530. doi: 10.1002/cam4.4623. Epub 2022 Apr 14.

Abstract

BACKGROUND

Head and neck squamous cell carcinoma (HNSCC) is the sixth most common malignant tumor worldwide with high morbidity and mortality. However, the diagnosis and molecular mechanisms of HNSCC remains poor.

METHODS

Robust rank aggregation method was performed to excavate the differentially expressed genes (DEGs) in five datasets (GSE6631, GSE13601, GSE23036, GSE30784, GSE107591) from the Gene Expression Omnibus. Search Tool for the Retrieval of Interacting Genes (STRING) database extracted hub genes from the protein-protein interaction network. The expression of the hub genes was validated using expression profile from The Cancer Genome Atlas and Oncomine database. The module analysis and disease-free survival analysis of the hub genes were analyzed by Cytoscape and the Kaplan-Meier curve, respectively. The expression of hub genes was verified in clinical specimens. The functions of MMP1 which is most important in hub genes were explored in vitro and in vivo.

RESULTS

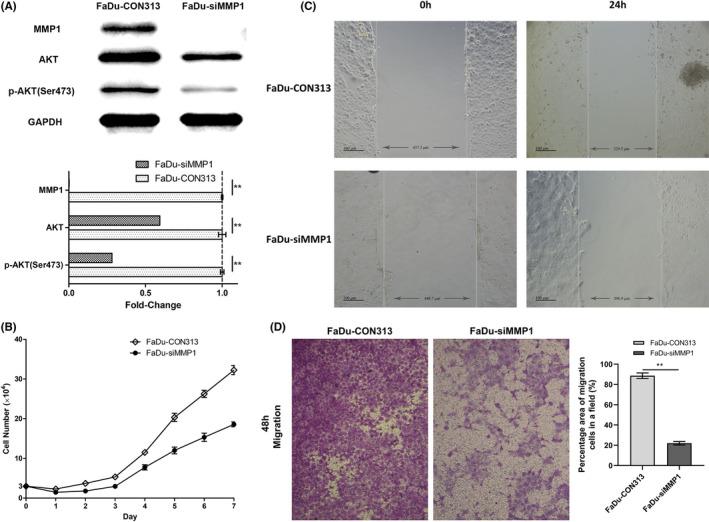
Totally, 235 DEGs were identified in the present study which consists of 103 up-regulated and 132 down-regulated genes which were significantly enriched in the molecular function of calcium ion binding followed in the biological process of skin development. The mainly enriched pathways were ECM (extracellular matrix)-receptor interaction (hsa04512) and protein digestion and absorption (hsa04974). Six hub genes were screened out which showed dramatically increased expression in HNSCC samples compared with normal samples, including COL4A1, MMP1, PLAU, RBP1, SEMA3C, and COL4A2. These hub genes all showed worse disease-free survival with higher expression and were up-regulated in HNSCC clinical samples. MMP1 was proved to promote cell growth, migration, and phosphorylation of AKT in vitro and to promote liver metastasis in vivo.

CONCLUSION

Bioinformatics analysis identified six key genes in HNSCC. Of these, MMP1 is the most likely biomarker. It activates the AKT pathway and promotes tumor progression.

摘要

背景

头颈部鳞状细胞癌(HNSCC)是全球发病率和死亡率第六高的恶性肿瘤。然而,HNSCC 的诊断和分子机制仍然很差。

方法

使用稳健的秩聚合方法从基因表达综合数据库中挖掘五个数据集(GSE6631、GSE13601、GSE23036、GSE30784、GSE107591)中的差异表达基因(DEGs)。通过搜索工具(STRING)数据库从蛋白质-蛋白质相互作用网络中提取关键基因。使用来自癌症基因组图谱和 Oncomine 数据库的表达谱验证关键基因的表达。使用 Cytoscape 进行模块分析,Kaplan-Meier 曲线进行无病生存分析。在临床标本中验证关键基因的表达。体外和体内探索关键基因中最重要的 MMP1 的功能。

结果

本研究共鉴定出 235 个 DEGs,其中包括 103 个上调基因和 132 个下调基因,这些基因在钙离子结合的分子功能上显著富集,随后在皮肤发育的生物学过程中富集。主要富集途径为细胞外基质(ECM)-受体相互作用(hsa04512)和蛋白消化吸收(hsa04974)。筛选出 6 个关键基因,与正常样本相比,HNSCC 样本中的表达明显增加,包括 COL4A1、MMP1、PLAU、RBP1、SEMA3C 和 COL4A2。这些关键基因的表达越高,无病生存率越差,在 HNSCC 临床样本中上调。MMP1 被证明可以在体外促进细胞生长、迁移和 AKT 的磷酸化,以及在体内促进肝转移。

结论

生物信息学分析鉴定了 HNSCC 中的 6 个关键基因。其中,MMP1 最有可能成为生物标志物。它激活 AKT 通路,促进肿瘤进展。

https://cdn.ncbi.nlm.nih.gov/pmc/blobs/3f8f/9189457/dcc051972ee1/CAM4-11-2516-g004.jpg

文献AI研究员

20分钟写一篇综述,助力文献阅读效率提升50倍。

立即体验

用中文搜PubMed

大模型驱动的PubMed中文搜索引擎

马上搜索

文档翻译

学术文献翻译模型,支持多种主流文档格式。

立即体验