Suppr超能文献

预测胰腺癌患者病情进展的生物标志物的鉴定与预后分析

Identification and prognostic analysis of biomarkers to predict the progression of pancreatic cancer patients.

作者信息

Li Wei, Li Tiandong, Sun Chenguang, Du Yimeng, Chen Linna, Du Chunyan, Shi Jianxiang, Wang Weijie

机构信息

Department of Hematology, The First Affiliated Hospital of Zhengzhou University, Zhengzhou, 450052, Henan, China.

The Academy of Medical Science, College of Medical, Zhengzhou University, Zhengzhou, 450052, Henan, China.

出版信息

Mol Med. 2022 Apr 15;28(1):43. doi: 10.1186/s10020-022-00467-8.

Abstract

BACKGROUND

Pancreatic cancer (PC) is a malignancy with a poor prognosis and high mortality. Surgical resection is the only "curative" treatment. However, only a minority of patients with PC can obtain surgery. Improving the overall survival (OS) rate of patients with PC is still a major challenge. Molecular biomarkers are a significant approach for diagnostic and predictive use in PCs. Several prediction models have been developed for patients newly diagnosed with PC that is operable or patients with advanced and metastatic PC; however, these models require further validation. Therefore, precise biomarkers are urgently required to increase the efficiency of predicting a disease-free survival (DFS), OS, and sensitivity to immunotherapy in PC patients and to improve the prognosis of PC.

METHODS

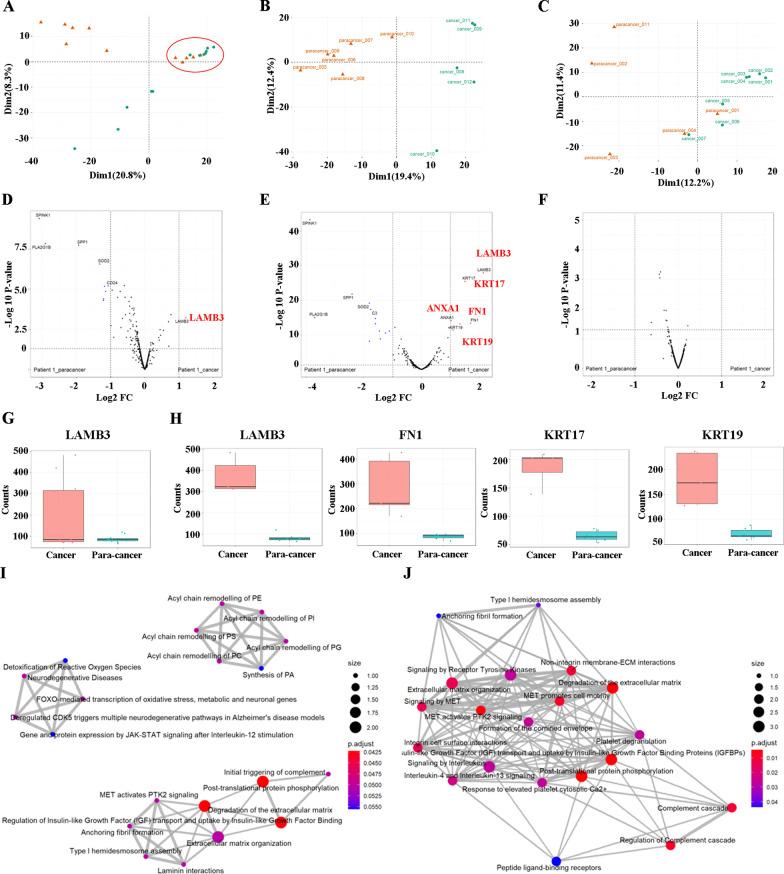
In the present study, we first evaluated the highly and selectively expressed targets in PC, using the GeoMxTM Digital Spatial Profiler (DSP) and then, we analyzed the roles of these targets in PCs using TCGA database.

RESULTS

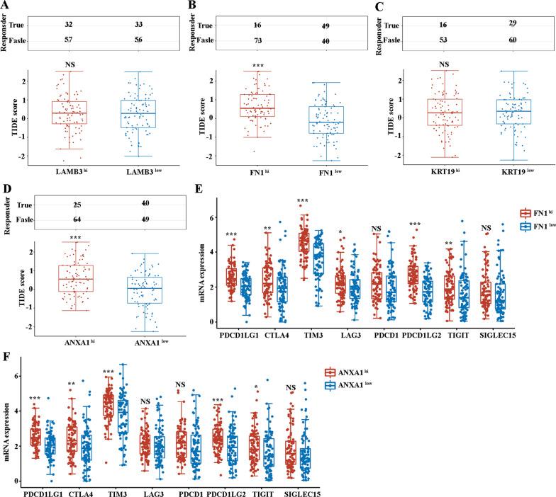
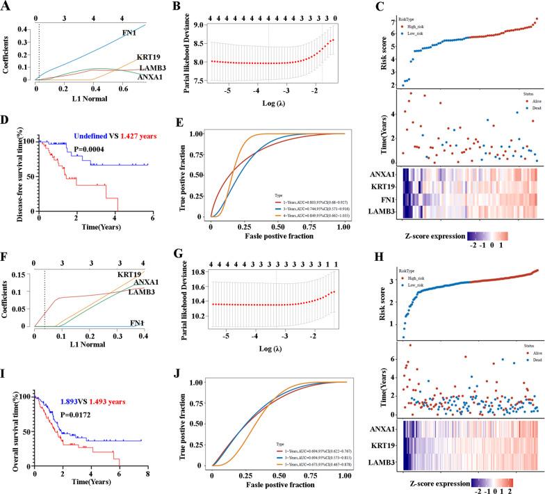
LAMB3, FN1, KRT17, KRT19, and ANXA1 were defined as the top five upregulated targets in PC compared with paracancer. The TCGA database results confirmed the expression pattern of LAMB3, FN1, KRT17, KRT19, and ANXA1 in PCs. Significantly, LAMB3, FN1, KRT19, and ANXA1 but not KRT17 can be considered as biomarkers for survival analysis, univariate and multivariate Cox proportional hazards model, and risk model analysis. Furthermore, in combination, LAMB3, FN1, KRT19, and ANXA1 predict the DFS and, in combination, LAMB3, KRT19, and ANXA1 predict the OS. Immunotherapy is significant for PCs that are inoperable. The immune checkpoint blockade (ICB) analysis indicated that higher expressions of FN1 or ANXA1 are correlated with lower ICB response. In contrast, there are no significant differences in the ICB response between high and low expression of LAMB3 and KRT19.

CONCLUSIONS

In conclusion, LAMB3, FN1, KRT19, and ANXA1 are good predictors of PC prognosis. Furthermore, FN1 and ANXA1 can be predictors of immunotherapy in PCs.

摘要

背景

胰腺癌(PC)是一种预后差、死亡率高的恶性肿瘤。手术切除是唯一的“治愈性”治疗方法。然而,只有少数胰腺癌患者能够接受手术。提高胰腺癌患者的总生存率(OS)仍然是一项重大挑战。分子生物标志物是胰腺癌诊断和预测的重要方法。已经为新诊断的可手术胰腺癌患者或晚期和转移性胰腺癌患者开发了几种预测模型;然而,这些模型需要进一步验证。因此,迫切需要精确的生物标志物来提高预测胰腺癌患者无病生存期(DFS)、总生存期和免疫治疗敏感性的效率,并改善胰腺癌的预后。

方法

在本研究中,我们首先使用GeoMxTM数字空间分析器(DSP)评估胰腺癌中高表达和选择性表达的靶点,然后使用TCGA数据库分析这些靶点在胰腺癌中的作用。

结果

与癌旁组织相比,LAMB3、FN1、KRT17、KRT19和ANXA1被定义为胰腺癌中上调程度最高的前五个靶点。TCGA数据库结果证实了LAMB3、FN1、KRT17、KRT19和ANXA1在胰腺癌中的表达模式。值得注意的是,LAMB3、FN1、KRT19和ANXA1而非KRT17可被视为生存分析、单变量和多变量Cox比例风险模型以及风险模型分析的生物标志物。此外,LAMB3、FN1、KRT19和ANXA1联合可预测DFS,LAMB3、KRT19和ANXA1联合可预测OS。免疫治疗对不可手术的胰腺癌患者具有重要意义。免疫检查点阻断(ICB)分析表明,FN1或ANXA1的高表达与较低的ICB反应相关。相比之下,LAMB3和KRT19高表达和低表达之间的ICB反应没有显著差异。

结论

总之,LAMB3、FN1、KRT19和ANXA1是胰腺癌预后的良好预测指标。此外,FN1和ANXA1可作为胰腺癌免疫治疗的预测指标。

https://cdn.ncbi.nlm.nih.gov/pmc/blobs/f91f/9013045/64209b22a517/10020_2022_467_Fig1_HTML.jpg

文献AI研究员

20分钟写一篇综述,助力文献阅读效率提升50倍。

立即体验

用中文搜PubMed

大模型驱动的PubMed中文搜索引擎

马上搜索

文档翻译

学术文献翻译模型,支持多种主流文档格式。

立即体验