Suppr超能文献

Nej1 与 Sae2 在 DNA 双链断裂处相互作用以抑制 DNA 切除。

Nej1 interacts with Sae2 at DNA double-stranded breaks to inhibit DNA resection.

机构信息

Departments of Biochemistry & Molecular Biology and Oncology, Robson DNA Science Centre, Arnie Charbonneau Cancer Institute, Cumming School of Medicine, University of Calgary, Calgary, Alberta, Canada.

Departments of Biochemistry & Molecular Biology and Oncology, Robson DNA Science Centre, Arnie Charbonneau Cancer Institute, Cumming School of Medicine, University of Calgary, Calgary, Alberta, Canada.

出版信息

J Biol Chem. 2022 Jun;298(6):101937. doi: 10.1016/j.jbc.2022.101937. Epub 2022 Apr 13.

Abstract

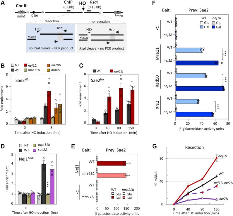
The two major pathways of DNA double-strand break repair, nonhomologous end-joining and homologous recombination, are highly conserved from yeast to mammals. The regulation of 5'-DNA resection controls repair pathway choice and influences repair outcomes. Nej1 was first identified as a canonical NHEJ factor involved in stimulating the ligation of broken DNA ends, and more recently, it was shown to participate in DNA end-bridging and in the inhibition of 5'-resection mediated by the nuclease/helicase complex Dna2-Sgs1. Here, we show that Nej1 interacts with Sae2 to impact DSB repair in three ways. First, we show that Nej1 inhibits interaction of Sae2 with the Mre11-Rad50-Xrs2 complex and Sae2 localization to DSBs. Second, we found that Nej1 inhibits Sae2-dependent recruitment of Dna2 independently of Sgs1. Third, we determined that NEJ1 and SAE2 showed an epistatic relationship for end-bridging, an event that restrains broken DNA ends and reduces the frequency of genomic deletions from developing at the break site. Finally, we demonstrate that deletion of NEJ1 suppressed the synthetic lethality of sae2Δ sgs1Δ mutants, and that triple mutant viability was dependent on Dna2 nuclease activity. Taken together, these findings provide mechanistic insight to how Nej1 functionality inhibits the initiation of DNA resection, a role that is distinct from its involvement in end-joining repair at DSBs.

摘要

DNA 双链断裂修复的两条主要途径,非同源末端连接和同源重组,从酵母到哺乳动物都高度保守。5'-DNA 切除的调控控制着修复途径的选择,并影响修复结果。Nej1 最初被鉴定为一种经典的 NHEJ 因子,参与刺激断裂 DNA 末端的连接,最近的研究表明它参与 DNA 末端桥接,并抑制由核酸酶/解旋酶复合物 Dna2-Sgs1 介导的 5'-切除。在这里,我们表明 Nej1 与 Sae2 相互作用,以三种方式影响 DSB 修复。首先,我们表明 Nej1 抑制 Sae2 与 Mre11-Rad50-Xrs2 复合物的相互作用和 Sae2 对 DSB 的定位。其次,我们发现 Nej1 抑制了不依赖于 Sgs1 的 Sae2 依赖性 Dna2 募集。第三,我们确定 NEJ1 和 SAE2 表现出与末端桥接的上位性关系,该事件限制了断裂 DNA 末端,并减少了断裂部位基因组缺失的发生频率。最后,我们证明了 Nej1 的缺失抑制了 sae2Δ sgs1Δ 突变体的合成致死性,并且三突变体的活力依赖于 Dna2 核酸酶活性。总之,这些发现为 Nej1 功能如何抑制 DNA 切除的起始提供了机制上的见解,这一作用与其在 DSB 处的末端连接修复中的参与不同。

https://cdn.ncbi.nlm.nih.gov/pmc/blobs/4fb6/9117546/e4d76b0162d1/gr1.jpg

文献AI研究员

20分钟写一篇综述,助力文献阅读效率提升50倍。

立即体验

用中文搜PubMed

大模型驱动的PubMed中文搜索引擎

马上搜索

文档翻译

学术文献翻译模型,支持多种主流文档格式。

立即体验