Suppr超能文献

Nrf2通过抑制程序性坏死和炎症信号通路来保护免受脑缺血再灌注损伤。

Nrf2 protects against cerebral ischemia-reperfusion injury by suppressing programmed necrosis and inflammatory signaling pathways.

作者信息

Chen Weiwei, Teng Xue, Ding Hongmei, Xie Zhiyuan, Cheng Ping, Liu Zhihan, Feng Tao, Zhang Xia, Huang Wenjuan, Geng Deqin

机构信息

Nanjing Medical University, Nanjing, China.

Department of Neurology, Xuzhou Central Hospital, Xuzhou, China.

出版信息

Ann Transl Med. 2022 Mar;10(6):285. doi: 10.21037/atm-22-604.

Abstract

BACKGROUND

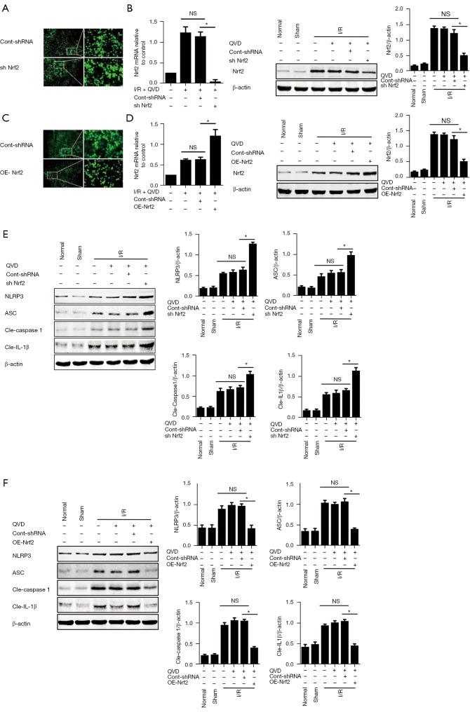
The NOD-like receptor family pyrin domain-containing 3 (NLRP3) -mediated neuroinflammation is linked to neuronal necroptosis in cerebral ischemia-reperfusion (I/R) injury, especially in cerebral ischemic penumbra. This study was designed to investigate the regulation of nuclear factor E2-related factor-2 (Nrf2) on NLRP3 inflammasome in necroptosis signal pathway induced by I/R injury.

METHODS

We investigated the mechanisms of Nrf2-negative regulation in necroptosis signaling pathway by using middle cerebral artery occlusion (MCAO) with Q-VD-OPH injected intraperitoneally. The protein level of the NLRP3 inflammasome was detected by western blot with Nrf2 knockdown and overexpression. NLRP3 inflammasome activation was Reactive oxygen species (ROS) dependent, and the protein level was regulated when N-acetylcysteine (NAC) and adenosine triphosphate (ATP) were selected as tools for regulating ROS.

RESULTS

We demonstrated the negative regulation of Nrf2 on NLRP3 inflammasome activation in Q-VD-OPH-induced necroptosis in cerebral artery I/R injury through Lentivirus-mediated RNA Interferenc, which mediated knockdown and overexpression of Nrf2. NLRP3 inflammasome activation was sensitive to both ATP-mediated ROS level increases and NAC-mediated ROS inhibition, suggesting that ROS is associated with the activation of NLRP3 inflammasome in necroptosis. In addition, Nrf2-induced NAD(P)H quinone dehydrogenase 1 (NQO1) was involved in the inhibition of NLRP3 inflammasome activation. These results suggest that Nrf2 regulates NQO1 to attenuate ROS, which negatively regulates NLRP3 inflammasome.

CONCLUSIONS

Nrf2/NQO1 was an inhibitor of ROS-induced NLRP3 inflammasome activation in Q-VD-OPH-induced necroptosis following cerebral I/R injury. Therefore, NLRP3 inflammasome could be a potential therapeutic target for cerebral ischemia.

摘要

背景

含吡啉结构域的NOD样受体家族3(NLRP3)介导的神经炎症与脑缺血再灌注(I/R)损伤尤其是脑缺血半暗带中的神经元坏死性凋亡有关。本研究旨在探讨核因子E2相关因子2(Nrf2)对I/R损伤诱导的坏死性凋亡信号通路中NLRP3炎性小体的调控作用。

方法

我们通过腹腔注射Q-VD-OPH并采用大脑中动脉闭塞(MCAO)模型,研究Nrf2在坏死性凋亡信号通路中的负调控机制。通过Nrf2基因敲低和过表达,利用蛋白质免疫印迹法检测NLRP3炎性小体的蛋白水平。NLRP3炎性小体的激活依赖于活性氧(ROS),当选择N-乙酰半胱氨酸(NAC)和三磷酸腺苷(ATP)作为调节ROS的工具时,其蛋白水平会受到调节。

结果

我们通过慢病毒介导的RNA干扰,证实了在Q-VD-OPH诱导的脑动脉I/R损伤坏死性凋亡中,Nrf2对NLRP3炎性小体激活具有负调控作用,该干扰介导了Nrf2的基因敲低和过表达。NLRP3炎性小体的激活对ATP介导的ROS水平升高和NAC介导的ROS抑制均敏感,这表明ROS与坏死性凋亡中NLRP3炎性小体的激活有关。此外,Nrf2诱导的NAD(P)H醌脱氢酶1(NQO1)参与了对NLRP3炎性小体激活的抑制。这些结果表明,Nrf2通过调节NQO1来减轻ROS,从而对NLRP3炎性小体产生负调控作用。

结论

在脑I/R损伤后Q-VD-OPH诱导的坏死性凋亡中,Nrf2/NQO1是ROS诱导的NLRP3炎性小体激活的抑制剂。因此,NLRP3炎性小体可能是脑缺血的一个潜在治疗靶点。

https://cdn.ncbi.nlm.nih.gov/pmc/blobs/48ce/9011295/895bd3275467/atm-10-06-285-f1.jpg

文献AI研究员

20分钟写一篇综述,助力文献阅读效率提升50倍。

立即体验

用中文搜PubMed

大模型驱动的PubMed中文搜索引擎

马上搜索

文档翻译

学术文献翻译模型,支持多种主流文档格式。

立即体验