Suppr超能文献

蜜蜂肠道乳杆菌通过调节色氨酸代谢来调节宿主的学习和记忆行为。

Honeybee gut Lactobacillus modulates host learning and memory behaviors via regulating tryptophan metabolism.

机构信息

College of Food Science and Nutritional Engineering, China Agricultural University, 100083, Beijing, China.

出版信息

Nat Commun. 2022 Apr 19;13(1):2037. doi: 10.1038/s41467-022-29760-0.

Abstract

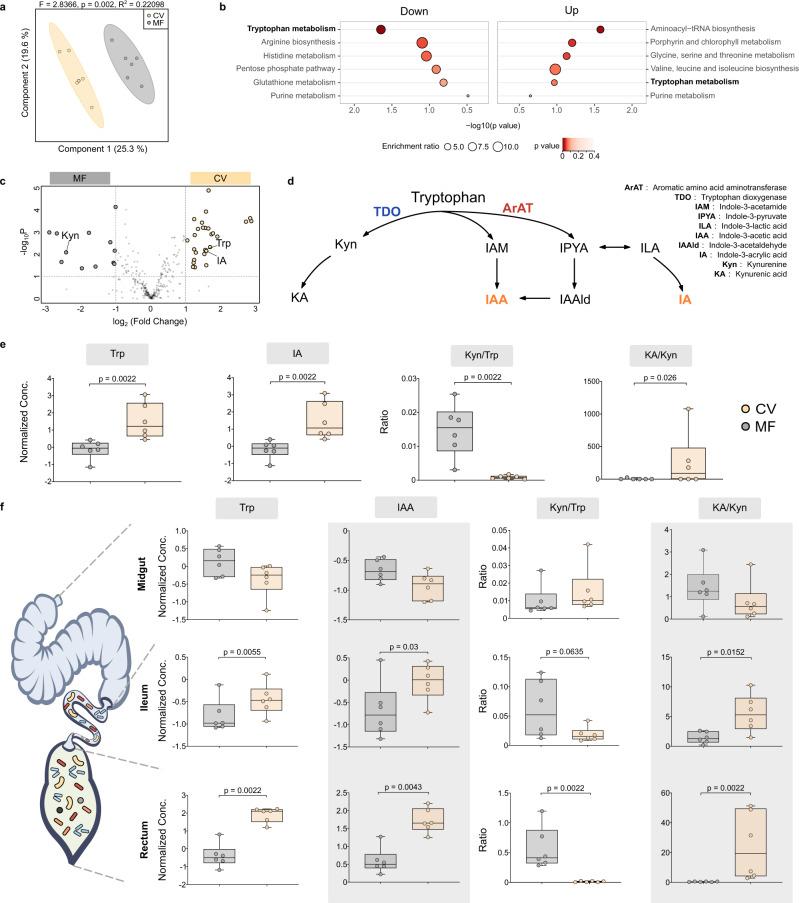
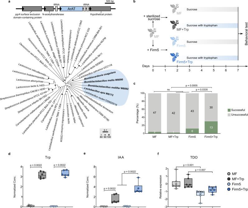
Honeybees are highly social insects with a rich behavioral repertoire and are a versatile model for neurobiological research. Their gut microbiota comprises a limited number of host-restricted bacterial phylotypes that are important for honeybee health. However, it remains unclear how specific gut members affect honeybee behaviors. Here, we find that antibiotic exposure disturbs the gut community and influences honeybee phenotypes under field conditions. Using laboratory-generated gnotobiotic bees, we show that a normal gut microbiota is required for olfactory learning and memory abilities. Brain transcriptomic profiling reveals distinct brain gene expression patterns between microbiota-free and conventional bees. Subsequent metabolomic analyses of both hemolymph and gut samples show that the microbiota mainly regulates tryptophan metabolism. Our results indicate that host-specific Lactobacillus strains promote memory behavior by transforming tryptophan to indole derivatives that activate the host aryl hydrocarbon receptor. Our findings highlight the contributions of specific gut members to honeybee neurological processes, thus providing a promising model to understand host-microbe interactions.

摘要

蜜蜂是高度社会化的昆虫,具有丰富的行为 repertoire,是神经生物学研究的多功能模型。它们的肠道微生物群落由数量有限的宿主特异性细菌型组成,这些细菌型对蜜蜂的健康至关重要。然而,目前尚不清楚特定的肠道成员如何影响蜜蜂的行为。在这里,我们发现抗生素暴露会扰乱肠道群落,并在野外条件下影响蜜蜂的表型。使用实验室生成的无菌蜜蜂,我们表明正常的肠道微生物群落是嗅觉学习和记忆能力所必需的。大脑转录组分析显示,无菌蜂和常规蜂之间存在明显不同的大脑基因表达模式。随后对血淋巴和肠道样本的代谢组学分析表明,微生物群主要调节色氨酸代谢。我们的研究结果表明,特定的宿主特异性乳酸菌菌株通过将色氨酸转化为吲哚衍生物来促进记忆行为,从而激活宿主芳基烃受体。我们的研究结果强调了特定肠道成员对蜜蜂神经过程的贡献,为理解宿主-微生物相互作用提供了一个有前途的模型。

https://cdn.ncbi.nlm.nih.gov/pmc/blobs/428f/9018956/1a17d954dcd1/41467_2022_29760_Fig1_HTML.jpg

文献AI研究员

20分钟写一篇综述,助力文献阅读效率提升50倍。

立即体验

用中文搜PubMed

大模型驱动的PubMed中文搜索引擎

马上搜索

文档翻译

学术文献翻译模型,支持多种主流文档格式。

立即体验