Suppr超能文献

糖蛋白非转移性黑色素瘤蛋白 B 调节溶酶体的完整性和衰老细胞的寿命。

Glycoprotein nonmetastatic melanoma protein B regulates lysosomal integrity and lifespan of senescent cells.

机构信息

Department of Cardiovascular Biology and Medicine, Juntendo University Graduate School of Medicine, 2-1-1 Hongo, Bunkyo-ku, Tokyo, 113-8421, Japan.

Department of Cardiovascular Biology and Medicine, Niigata University Graduate School of Medical and Dental Sciences, Niigata, 951-8510, Japan.

出版信息

Sci Rep. 2022 Apr 20;12(1):6522. doi: 10.1038/s41598-022-10522-3.

Abstract

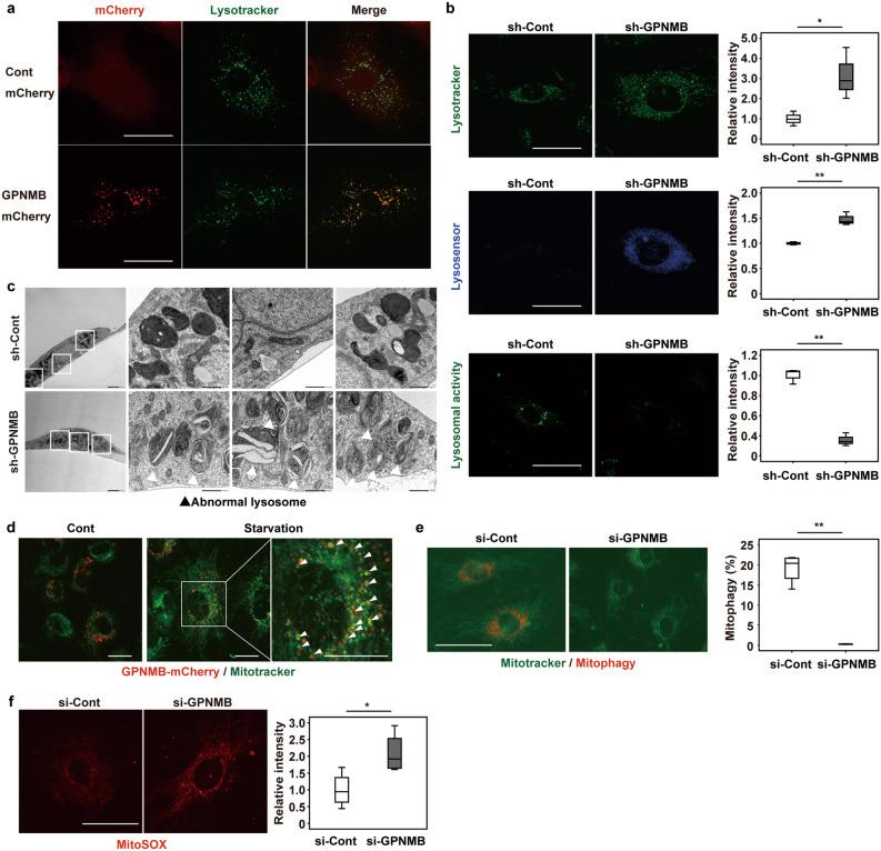
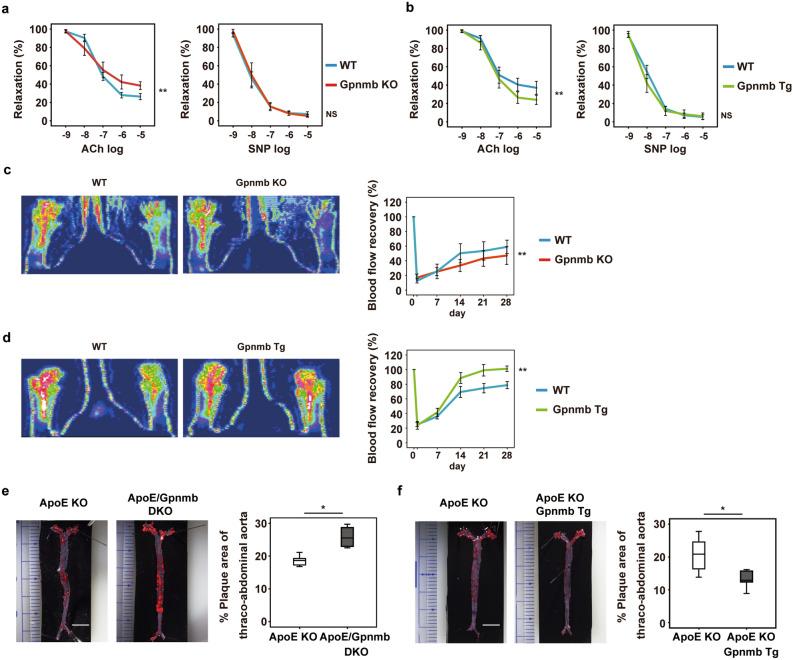
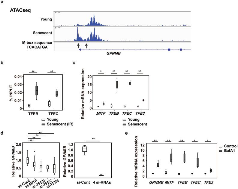
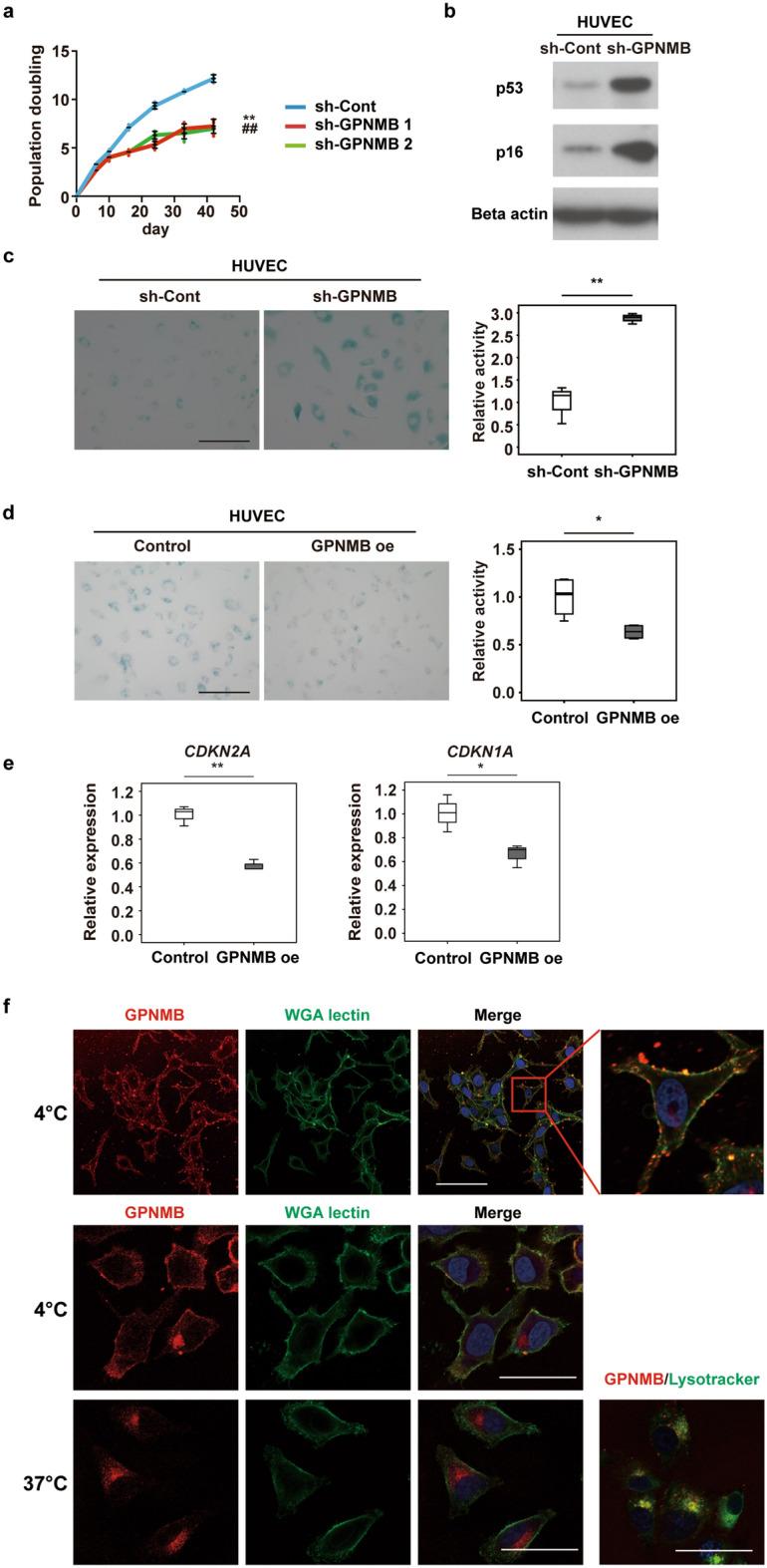
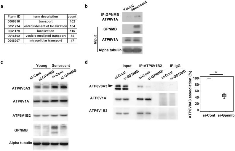
Accumulation of senescent cells in various tissues has been reported to have a pathological role in age-associated diseases. Elimination of senescent cells (senolysis) was recently reported to reversibly improve pathological aging phenotypes without increasing rates of cancer. We previously identified glycoprotein nonmetastatic melanoma protein B (GPNMB) as a seno-antigen specifically expressed by senescent human vascular endothelial cells and demonstrated that vaccination against Gpnmb eliminated Gpnmb-positive senescent cells, leading to an improvement of age-associated pathologies in mice. The aim of this study was to elucidate whether GPNMB plays a role in senescent cells. We examined the potential role of GPNMB in senescent cells by testing the effects of GPNMB depletion and overexpression in vitro and in vivo. Depletion of GPNMB from human vascular endothelial cells shortened their replicative lifespan and increased the expression of negative cell cycle regulators. Conversely, GPNMB overexpression protected these cells against stress-induced premature senescence. Depletion of Gpnmb led to impairment of vascular function and enhanced atherogenesis in mice, whereas overexpression attenuated dietary vascular dysfunction and atherogenesis. GPNMB was upregulated by lysosomal stress associated with cellular senescence and was a crucial protective factor in maintaining lysosomal integrity. GPNMB is a seno-antigen that acts as a survival factor in senescent cells, suggesting that targeting seno-antigens such as GPNMB may be a novel strategy for senolytic treatments.

摘要

衰老细胞在各种组织中的积累被报道与与年龄相关的疾病的病理发生有关。最近有报道称,消除衰老细胞(衰老细胞清除)可以可逆地改善病理性衰老表型,而不会增加癌症的发生率。我们之前发现糖蛋白非转移性黑色素瘤蛋白 B(GPNMB)是一种衰老相关抗原,它特异性地表达于衰老的人血管内皮细胞,并证明针对 Gpnmb 的疫苗接种可以消除 Gpnmb 阳性衰老细胞,从而改善小鼠的与年龄相关的病理学。本研究旨在阐明 GPNMB 是否在衰老细胞中发挥作用。我们通过体外和体内试验检测了 GPNMB 耗竭和过表达对衰老细胞的潜在作用。从人血管内皮细胞中耗竭 GPNMB 缩短了其复制寿命并增加了负性细胞周期调节剂的表达。相反,GPNMB 过表达保护这些细胞免受应激诱导的过早衰老。Gpnmb 的耗竭导致小鼠血管功能受损和动脉粥样硬化加重,而过表达则减弱了饮食引起的血管功能障碍和动脉粥样硬化。GPNMB 被与细胞衰老相关的溶酶体应激上调,是维持溶酶体完整性的关键保护因子。GPNMB 是一种衰老相关抗原,作为衰老细胞中的存活因子发挥作用,这表明靶向衰老相关抗原(如 GPNMB)可能是衰老细胞清除治疗的一种新策略。

https://cdn.ncbi.nlm.nih.gov/pmc/blobs/5c36/9021310/0e2409127c85/41598_2022_10522_Fig1_HTML.jpg

文献AI研究员

20分钟写一篇综述,助力文献阅读效率提升50倍。

立即体验

用中文搜PubMed

大模型驱动的PubMed中文搜索引擎

马上搜索

文档翻译

学术文献翻译模型,支持多种主流文档格式。

立即体验