Suppr超能文献

多囊卵巢综合征患者的颗粒细胞和外周血单个核细胞转录组图谱与年轻低反应者和正常反应者比较。

Transcriptomic landscape of granulosa cells and peripheral blood mononuclear cells in women with PCOS compared to young poor responders and women with normal response.

机构信息

Department of Obstetrics, Gynecology, and Reproductive Sciences, Yale School of Medicine, New Haven, CT, USA.

IVIRMA Roma, Rome, Italy.

出版信息

Hum Reprod. 2022 May 30;37(6):1274-1286. doi: 10.1093/humrep/deac069.

Abstract

STUDY QUESTION

Are transcriptomic profiles altered in ovarian granulosa cells (GCs) and peripheral blood mononuclear cells (PBMNCs) of women with polycystic ovary syndrome (PCOS) compared to young poor responders (YPR) and women with normal response to ovarian stimulation?

SUMMARY ANSWER

RNA expression profiles in ovarian GCs and PBMNCs were significantly altered in patients with PCOS compared with normoresponder controls (CONT) and YPR.

WHAT IS KNOWN ALREADY

PCOS is characterised by a higher number of follicles at all developmental stages. During controlled ovarian hyperstimulation, PCOS women develop a larger number of follicles as a result of an exacerbated response, with an increased risk of ovarian hyperstimulation syndrome. Despite the number of developing follicles, they are often heterogeneous in both size and maturation stage, with compromised quality and retrieval of immature oocytes. Women with PCOS appear to have a longer reproductive lifespan, with a slightly higher menopausal age than the general population, in addition to having a higher antral follicular count. As a result, the ovarian follicular dynamics appear to differ significantly from those observed in women with poor ovarian response (POR) or diminished ovarian reserve.

STUDY DESIGN, SIZE, DURATION: Transcriptomic profiling with RNA-sequencing and validation using quantitative reverse transcription PCR (qRT-PCR). Women with PCOS (N = 20), YPR (N = 20) and CONT (N = 20). Five patients for each group were used for sequencing and 15 samples per group were used for validation.

PARTICIPANTS/MATERIALS, SETTING, METHODS: PCOS was defined using the revised Rotterdam diagnostic criteria for PCOS. The YPR group included women <35 years old with <4 mature follicles (at least 15 mm) on the day of the trigger. According to internal data, this group represented the bottom 15th percentile of patients' responses in this age group. It was consistent with Patient-Oriented Strategies Encompassing Individualize D Oocyte Number (POSEIDON) criteria for POR (Group 3). The young CONT group included women <35 years without PCOS or anovulation, who developed >14 mature follicles (at least 15 mm on transvaginal ultrasound). According to internal data, a threshold of >14 mature follicles was established to represent the top 25% of patients in this age group in this clinic.Overall, n = 60 GCs and PBMNCs samples were collected and processed for total RNA extraction. To define the transcriptomic cargo of GCs and PBMNCs, RNA-seq libraries were successfully prepared from samples and analysed by RNA-seq analysis. Differential gene expression analysis was used to compare RNA-seq results between different groups of samples. Ingenuity pathway analysis was used to perform Gene Ontology and pathways analyses.

MAIN RESULTS AND THE ROLE OF CHANCE

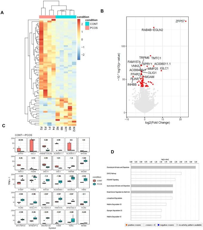
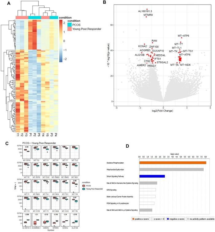
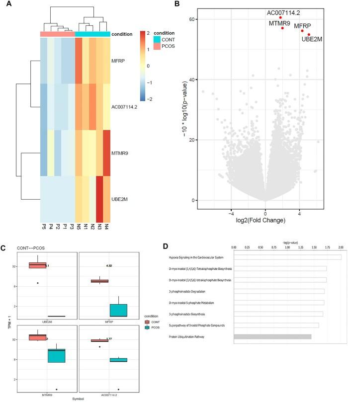
In PBMNCs of PCOS, there were 65 differentially expressed genes (DEGs) compared to CONT, and 16 compared to YPR. In GCs of PCOS, 4 genes showed decreased expression compared to CONT, while 58 genes were differentially expressed compared to YPR. qRT-PCR analysis confirmed the findings of the RNA-seq. The functional enrichment analysis performed revealed that DEGs in GCs of PCOS compared to CONT and YPR were prevalently involved in protein ubiquitination, oxidative phosphorylation, mitochondrial dysfunction and sirtuin signaling pathways.

LARGE SCALE DATA

The data used in this study is partially available at Gene Ontology database.

LIMITATIONS, REASONS FOR CAUTION: The analysis in PBMNCs could be uninformative due to inter-individual variability among patients in the same study groups. Despite the fact that we considered this was the best approach for our study's novel, exploratory nature.

WIDER IMPLICATIONS OF THE FINDINGS

RNA expression profiles in ovarian GCs and PBMNCs were altered in patients with PCOS compared with CONT and YPR. GCs of PCOS patients showed altered expression of several genes involved in oxidative phosphorylation, mitochondrial function and sirtuin signaling pathways. This is the first study to show that the transcriptomic landscape in GCs is altered in PCOS compared to CONT and YPR.

STUDY FUNDING/COMPETING INTEREST(S): This study was partially supported by grant PI18/00322 from Instituto de Salud Carlos III, and European Regional Development Fund (FEDER), 'A way to make Europe' awarded to S.H. M.C., S.H., S.T., L.R., M.R., I.R., A.P. and R.C. declare no conflict of interests concerning this research. E.S. is a consultant for and receives research funding from the Foundation for Embryonic Competence.

TRIAL REGISTRATION NUMBER

N/A.

摘要

研究问题

与年轻反应不良者(YPR)和正常卵巢刺激反应者(CONT)相比,多囊卵巢综合征(PCOS)患者的卵巢颗粒细胞(GCs)和外周血单个核细胞(PBMNCs)中的转录组谱是否发生改变?

总结答案

与对照和 YPR 相比,PCOS 患者的卵巢 GCs 和 PBMNCs 的 RNA 表达谱发生了显著改变。

已知内容

PCOS 的特征是在所有发育阶段都有更多的卵泡。在控制性卵巢过度刺激期间,由于反应过度,PCOS 患者会产生更多的卵泡,从而增加卵巢过度刺激综合征的风险。尽管发育中的卵泡数量较多,但它们在大小和成熟阶段通常存在异质性,质量较差,不成熟卵母细胞的获取也受到影响。与 POR 或卵巢储备减少的患者相比,PCOS 患者的卵巢卵泡动力学似乎明显不同。

研究设计、大小、持续时间:使用 RNA-seq 进行转录组谱分析,并使用定量逆转录 PCR(qRT-PCR)进行验证。PCOS 患者(n=20)、YPR(n=20)和 CONT(n=20)。每组 5 例用于测序,每组 15 例用于验证。

参与者/材料、设置、方法:PCOS 采用修订后的 Rotterdam 多囊卵巢综合征诊断标准进行定义。YPR 组包括年龄<35 岁、触发日至少有 4 个成熟卵泡(至少 15mm)的患者。根据内部数据,该组代表该年龄段患者反应的第 15 个百分位数,与以患者为中心的涵盖个体化卵母细胞数目的策略(POSEIDON)中 POR(第 3 组)的标准一致。年轻的 CONT 组包括年龄<35 岁、无 PCOS 或无排卵、至少有 14 个成熟卵泡(经阴道超声至少 15mm)的患者。根据内部数据,>14 个成熟卵泡的阈值是为了代表该年龄段患者的前 25%。总体而言,n=60 个 GCs 和 PBMNCs 样本被收集并用于提取总 RNA。为了定义 GCs 和 PBMNCs 的转录组货物,成功地从样品中制备了 RNA-seq 文库,并通过 RNA-seq 分析进行了分析。差异基因表达分析用于比较不同组样品之间的 RNA-seq 结果。使用 Ingenuity 途径分析进行基因本体论和途径分析。

主要结果和机会的作用

与 CONT 相比,PCOS 患者的 PBMNCs 中有 65 个差异表达基因(DEGs),与 YPR 相比有 16 个。与 YPR 相比,PCOS 患者的 GCs 中有 4 个基因表达下调,而有 58 个基因表达上调。qRT-PCR 分析证实了 RNA-seq 的发现。进行的功能富集分析显示,与 CONT 和 YPR 相比,PCOS 患者的 GCs 中 DEGs 主要涉及蛋白质泛素化、氧化磷酸化、线粒体功能和 Sirtuin 信号通路。

大规模数据

本研究中使用的数据部分可在基因本体论数据库中获得。

局限性、谨慎的原因:由于同一研究组中患者个体间存在差异,PBMNCs 的分析可能没有信息。尽管我们认为这是我们研究的新颖性和探索性的最佳方法。

研究结果的更广泛意义

与 CONT 和 YPR 相比,PCOS 患者的卵巢 GCs 中的 RNA 表达谱发生了改变。与 YPR 相比,PCOS 患者的 GCs 中多个参与氧化磷酸化、线粒体功能和 Sirtuin 信号通路的基因表达发生改变。这是首次表明 PCOS 患者的 GCs 转录组谱与 CONT 和 YPR 相比发生改变的研究。

研究资金/利益冲突:本研究部分得到了 Instituto de Salud Carlos III 的 PI18/00322 基金和欧洲区域发展基金(FEDER)“创造欧洲的一种方式”的资助,M.C.、S.H.、S.T.、L.R.、M.R.、I.R.、A.P. 和 R.C. 声明与这项研究没有利益冲突。E.S. 是胚胎能力基金会的顾问,并获得研究资助。

试验注册号码

无。

https://cdn.ncbi.nlm.nih.gov/pmc/blobs/6e07/9156844/065786c43b1a/deac069f1.jpg

文献AI研究员

20分钟写一篇综述,助力文献阅读效率提升50倍。

立即体验

用中文搜PubMed

大模型驱动的PubMed中文搜索引擎

马上搜索

文档翻译

学术文献翻译模型,支持多种主流文档格式。

立即体验