Suppr超能文献

线粒体丙酮酸载体调节记忆 T 细胞分化和抗肿瘤功能。

The mitochondrial pyruvate carrier regulates memory T cell differentiation and antitumor function.

机构信息

Department of Oncology, University of Lausanne, Épalinges, Switzerland.

Department of Oncology, University of Lausanne, Épalinges, Switzerland; Ludwig Institute for Cancer Research, University of Lausanne, Épalinges, Switzerland.

出版信息

Cell Metab. 2022 May 3;34(5):731-746.e9. doi: 10.1016/j.cmet.2022.03.013. Epub 2022 Apr 21.

Abstract

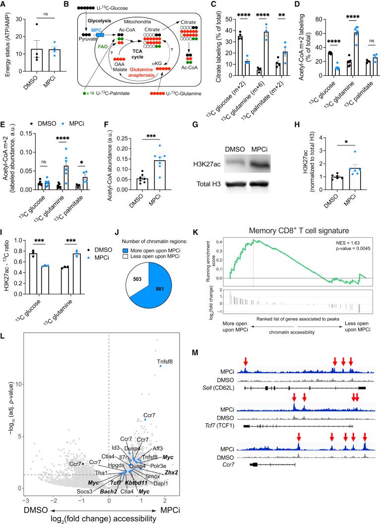
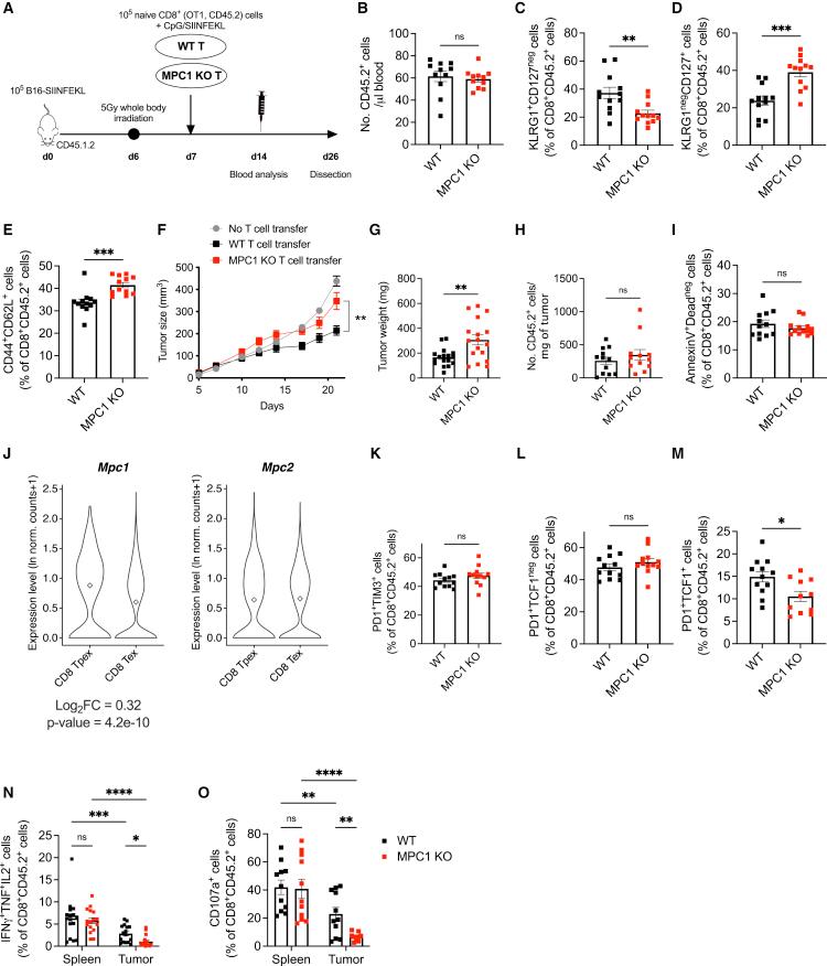
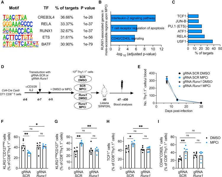
Glycolysis, including both lactate fermentation and pyruvate oxidation, orchestrates CD8 T cell differentiation. However, how mitochondrial pyruvate metabolism and uptake controlled by the mitochondrial pyruvate carrier (MPC) impact T cell function and fate remains elusive. We found that genetic deletion of MPC drives CD8 T cell differentiation toward a memory phenotype. Metabolic flexibility induced by MPC inhibition facilitated acetyl-coenzyme-A production by glutamine and fatty acid oxidation that results in enhanced histone acetylation and chromatin accessibility on pro-memory genes. However, in the tumor microenvironment, MPC is essential for sustaining lactate oxidation to support CD8 T cell antitumor function. We further revealed that chimeric antigen receptor (CAR) T cell manufacturing with an MPC inhibitor imprinted a memory phenotype and demonstrated that infusing MPC inhibitor-conditioned CAR T cells resulted in superior and long-lasting antitumor activity. Altogether, we uncover that mitochondrial pyruvate uptake instructs metabolic flexibility for guiding T cell differentiation and antitumor responses.

摘要

糖酵解,包括乳酸发酵和丙酮酸氧化,协调 CD8 T 细胞的分化。然而,线粒体丙酮酸代谢和由线粒体丙酮酸载体(MPC)控制的摄取如何影响 T 细胞的功能和命运仍然难以捉摸。我们发现,MPC 的基因缺失促使 CD8 T 细胞向记忆表型分化。MPC 抑制诱导的代谢灵活性促进了谷氨酰胺和脂肪酸氧化产生乙酰辅酶 A,从而导致前记忆基因的组蛋白乙酰化和染色质可及性增强。然而,在肿瘤微环境中,MPC 对于维持乳酸氧化以支持 CD8 T 细胞的抗肿瘤功能是必不可少的。我们进一步揭示,嵌合抗原受体(CAR)T 细胞制造过程中使用 MPC 抑制剂会产生记忆表型,并证明输注 MPC 抑制剂处理过的 CAR T 细胞可产生更好且持久的抗肿瘤活性。总的来说,我们揭示了线粒体丙酮酸摄取指导代谢灵活性,从而指导 T 细胞分化和抗肿瘤反应。

https://cdn.ncbi.nlm.nih.gov/pmc/blobs/f1f8/9116152/a500bd30975e/fx1.jpg

文献AI研究员

20分钟写一篇综述,助力文献阅读效率提升50倍。

立即体验

用中文搜PubMed

大模型驱动的PubMed中文搜索引擎

马上搜索

文档翻译

学术文献翻译模型,支持多种主流文档格式。

立即体验