Suppr超能文献

肌营养不良mdx小鼠的肌肉损伤受钙激活K3.1通道活性的影响。

Muscle Damage in Dystrophic mdx Mice Is Influenced by the Activity of Ca-Activated K3.1 Channels.

作者信息

Morotti Marta, Garofalo Stefano, Cocozza Germana, Antonangeli Fabrizio, Bianconi Valeria, Mozzetta Chiara, De Stefano Maria Egle, Capitani Riccardo, Wulff Heike, Limatola Cristina, Catalano Myriam, Grassi Francesca

机构信息

Department of Physiology and Pharmacology, Sapienza University of Rome, 00185 Rome, Italy.

Istituto di Ricovero e Cura a Carattere Scientifico (IRCCS) Neuromed, 86077 Pozzilli, Italy.

出版信息

Life (Basel). 2022 Apr 5;12(4):538. doi: 10.3390/life12040538.

Abstract

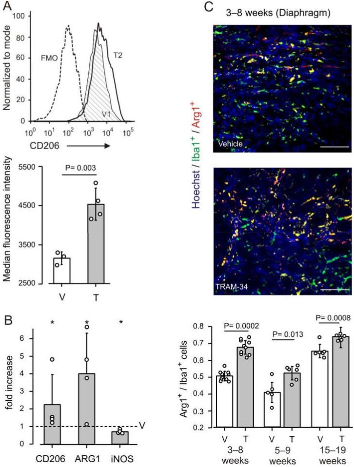
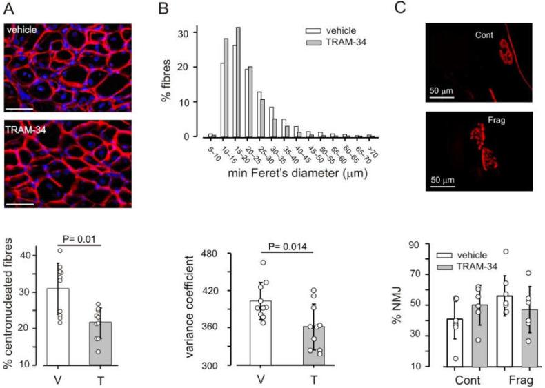
Duchenne muscular dystrophy (DMD) is an X-linked disease, caused by a mutant dystrophin gene, leading to muscle membrane instability, followed by muscle inflammation, infiltration of pro-inflammatory macrophages and fibrosis. The calcium-activated potassium channel type 3.1 (K3.1) plays key roles in controlling both macrophage phenotype and fibroblast proliferation, two critical contributors to muscle damage. In this work, we demonstrate that pharmacological blockade of the channel in the mouse model during the early degenerative phase favors the acquisition of an anti-inflammatory phenotype by tissue macrophages and reduces collagen deposition in muscles, with a concomitant reduction of muscle damage. As already observed with other treatments, no improvement in muscle performance was observed in vivo. In conclusion, this work supports the idea that K3.1 channels play a contributing role in controlling damage-causing cells in DMD. A more complete understanding of their function could lead to the identification of novel therapeutic approaches.

摘要

杜兴氏肌肉营养不良症(DMD)是一种X连锁疾病,由突变的肌营养不良蛋白基因引起,导致肌膜不稳定,随后出现肌肉炎症、促炎巨噬细胞浸润和纤维化。3.1型钙激活钾通道(K3.1)在控制巨噬细胞表型和成纤维细胞增殖方面起着关键作用,而这两个因素是导致肌肉损伤的关键因素。在这项研究中,我们证明,在小鼠模型的早期退变阶段对该通道进行药物阻断,有利于组织巨噬细胞获得抗炎表型,并减少肌肉中的胶原蛋白沉积,同时减少肌肉损伤。正如其他治疗方法所观察到的那样,在体内未观察到肌肉性能的改善。总之,这项研究支持了K3.1通道在控制DMD中导致损伤的细胞方面起作用的观点。对其功能的更全面理解可能会带来新的治疗方法的发现。

https://cdn.ncbi.nlm.nih.gov/pmc/blobs/9ebb/9025295/74e7997dbd5d/life-12-00538-g001.jpg

文献AI研究员

20分钟写一篇综述,助力文献阅读效率提升50倍。

立即体验

用中文搜PubMed

大模型驱动的PubMed中文搜索引擎

马上搜索

文档翻译

学术文献翻译模型,支持多种主流文档格式。

立即体验